中国平台经济发展观察(2024)

图片

来源 | 零壹智库

2024年,我国平台经济在发展趋势与生态融合上呈现出一系列显著的变化。

国家层面对平台经济的战略定位和政策支持达到新的高度,国常会明确提出要进一步加强对平台经济健康发展的统筹指导,并加大政策支持力度。平台经济已进入“扶持为主,监管为辅”的新阶段,并将在推动“内循环”和减少对外依赖方面将发挥更大作用。

不断迭代的人工智能正在成为平台经济发展的重要驱动力,为平台企业提供了新的应用思路,并对整个商业生态系统产生了深远影响。从巨头到初创企业都开始重新审视自身的业务模式和价值链,积极探索与人工智能相关的新业务领域和发展机会。

阿里巴巴反垄断整改的结束,标志着我国平台经济正式步入常态化监管轨道,这将进一步维护市场的公平竞争。同时,平台经济的互联互通这一“破墙”之举也为相关企业的“竞合”打下坚实基础。

随着数据要素市场化的推进,数据交易和共享将成为趋势。企业之间可以通过数据交易平台进行数据的交易和共享,实现数据的增值利用。政府也在加强对数据市场的监管,制定相关政策法规,保障数据的安全和合法使用。

国际上,跨境电商依然发展迅猛,平台经济巨头企业正在为越来越多的中小企业出海提供臂助,这不仅为国内企业带来更广阔的发展空间,也推动了全球经济一体化的进程。

此外,平台经济与传统企业的融合态势持续升温,正加速驱动传统企业的数字化、智能化转型升级进程。

 01 

拐点时刻

(一)发展环境持续优化:“平台经济大有可为”

2024年以来,平台经济的发展环境迎来全面优化。从中央到地方,在政策支持、营商环境、创新激励、数据治理、人才培养到风险防控等多个方面,为平台经济的健康、可持续发展提供了有力的政策保障和指导。

平台经济已进入“扶持为主,监管为辅”的新阶段,并将在推动“内循环”和减少对外依赖方面将发挥更大作用。

国务院常务会议2次研究部署平台经济相关工作,对平台经济的认识和定位进一步提高,支持力度有望进一步升级。

2024年7月,国常会指出,要从全局高度认识和推动数字经济高质量发展,促进数字技术和实体经济深度融合,推进数字产业化、产业数字化,全面赋能经济社会发展。要提升平台企业创新能力,促进平台经济持续健康发展。

国务院总理李强在会上还表示,“平台经济大有可为”。

2024年11月,国常会指出“发展平台经济事关扩内需、稳就业、惠民生,事关赋能实体经济、发展新质生产力”,并明确“进一步加强对平台经济健康发展的统筹指导,加大政策支持力度”。

此前,2024年8月,工信部部长金壮龙曾在人民日报发文指出,“平台经济是实体经济和数字经济深度融合的重要载体,对促进创新创业、推动产业升级、培育发展新动能具有重要作用。”

“要健全平台经济常态化监管制度,支持平台企业发挥生态优势,提升数字技术和产品服务水平。构建算法安全治理体系,完善算法备案、分类分级管理、安全评估等监管制度。健全保障平台企业境外发展的法律政策和服务体系。”

地方层面积极响应中央政策,加强对平台经济健康发展的统筹指导,并加大政策支持力度。

例如,河南省出台了《支持平台经济高质量发展若干措施》,从做强头部企业、加强要素保障、强化配套支持、优化发展环境等方面提出17条支持措施,培育壮大优势特色平台企业。

浙江省出台《关于促进平台经济高质量发展的实施意见》,鼓励平台企业与产业链上下游企业、高校院所合作,共同开展科研攻关;强调平台经济未来场景创新,包括区块链、数字孪生、扩展现实等技术的应用以及元宇宙产业链的发展。

同时,支持平台企业进行海外布局,通过并购或自建方式在海外设立研发机构,提升全球创新资源配置能力,增强平台企业的国际竞争力;提出建立包容审慎的监管规则,对新业态发展留足空间,设置观察期,并谨慎使用行政处罚等执法措施。

表1:2024年中央部委关于平台经济的相关政策及讨论(不完全统计)
图片

来源:公开渠道,零壹智库

(二)平台经济大事记(2023—2024)

1、平台企业金融业务专项整改基本完成

2023年1月,时任中国人民银行党委书记、中国银行保险监督管理委员会主席郭树清接受新华社采访时表示,14家平台企业金融业务专项整改已经基本完成,少数遗留问题也正在抓紧解决。后续将实行常态化监管,鼓励平台企业合规经营,在引领发展、创造就业、国际竞争中大显身手。

整改方向包括:一些支付机构已向其他支付公司开放应用场景,实现线下支付条码与商业银行等互联互通;个人征信业务进一步规范,征信业务必须通过持牌征信机构经营;一些平台企业组建独立的金融业务管理部门,改进关联交易管理;叫停第三方平台存款业务,规范互联网贷款业务等。

7月,据中国人民银行公告,对对蚂蚁集团及旗下机构处以罚款(含没收违法所得)共计超71亿元,其中支付宝处罚约30亿元;对腾讯集团旗下机构财付通处以罚款(含没收违法所得)共计近30亿元。支付宝和财付通处罚金额相对较高,主要因为这两家在国内市场占有率高,客户众多、业务规模巨大。此次处罚,是对过往不规范行为的处理。

下一步,金融管理部门将完整、准确、全面贯彻新发展理念,着力提升平台企业金融业务常态化监管水平,依法将各类金融活动全部纳入监管,确保同类业务适用同等监管规则,实现公平监管。坚持“两个毫不动摇”,落实促进平台经济健康发展的金融政策措施,支持、鼓励平台企业持续提升金融普惠性,推动科技金融创新,增强国际金融竞争力,更好地服务实体经济和民生需求。

2、《2023年政府工作报告》提出支持平台企业发展

《2023年政府工作报告》指出,要大力发展数字经济,加快传统产业和中小企业数字化转型,着力提升高端化、智能化、绿色化水平,提升常态化监管水平,支持平台经济发展。

2024年要深入推进数字经济创新发展。制定支持数字经济高质量发展政策,积极推进数字产业化、产业数字化,促进数字技术和实体经济深度融合。深化大数据、人工智能等研发应用,开展“人工智能+”行动,打造具有国际竞争力的数字产业集群。

实施制造业数字化转型行动,加快工业互联网规模化应用,推进服务业数字化,建设智慧城市、数字乡村。深入开展中小企业数字化赋能专项行动。支持平台企业在促进创新、增加就业、国际竞争中大显身手。健全数据基础制度,大力推动数据开发开放和流通使用。适度超前建设数字基础设施,加快形成全国一体化算力体系。并以广泛深刻的数字变革,赋能经济发展、丰富人民生活、提升社会治理现代化水平。

3、杭州市政府与阿里巴巴集团签订全面深化战略合作协议

2023年1月,杭州市政府与阿里巴巴集团签订全面深化战略合作协议。

时任浙江省委常委、杭州市委书记刘捷表示,战略合作九年来,阿里巴巴为杭州经济社会发展作出了不可替代的重大贡献。2023年是全面贯彻落实党的二十大精神的开局之年,是“八八战略”实施二十周年,也是杭州亚运会举办之年,对杭州和阿里而言都是难得的战略机遇期、政策窗口期、发展黄金期。

刘捷希望阿里巴巴围绕综合性国家科学中心创建,强化关键核心技术联合攻关和科技成果转移转化;围绕高水平重塑全国数字经济第一城,全方位参与“1248”行动计划;围绕“五大产业生态圈”建设,充分发挥链主企业引领示范带动作用;围绕共同富裕示范区城市范例建设,形成一批产业共富实践案例;围绕“云上亚运”“智能亚运”“绿色亚运”,共同办好亚运盛会。

时任阿里巴巴集团董事会主席兼首席执行官张勇表示,阿里的成长离不开杭州的包容和哺育,多年来始终与城市发展休戚与共。阿里将坚决扛起使命担当,积极履行社会责任,以助力杭州数字之城建设为契机,深入实施云计算、消费、全球化三大战略,帮助创造就业,参与国际竞争,在加大科研投入、智能物联产业生态建设、支持数字经济新业态发展、助力共同富裕、办好亚运会等方面与杭州同频共振、深化合作,持续为杭州经济社会发展贡献力量。

4、《2024年国务院政府工作报告》提出“深入推进数字经济创新发展”要求

《2024年国务院政府工作报告》(以下简称《工作报告》)在政府工作任务中表示,深入推进数字经济创新发展。制定支持数字经济高质量发展政策,积极推进数字产业化、产业数字化,促进数字技术和实体经济深度融合。

《工作报告》从深化大数据、人工智能等研发应用、打造具有国际竞争力的数字产业集群、实施制造业数字化转型行动、加快工业互联网规模化应用、建设智慧城市与数字乡村、支持平台企业在促进创新、增加就业、国际竞争中大显身手等方面进行了全面部署,为数字经济与平台经济的持续健康发展指明了方向。

5、国常会:对数字经济和平台经济发展作出新部署

2024年7月5日,李强主持召开国务院常务会议,研究部署推进数字经济高质量发展有关工作。

会议指出,要从全局高度认识和推动数字经济高质量发展,促进数字技术和实体经济深度融合,推进数字产业化、产业数字化,全面赋能经济社会发展;要坚持改革创新和开放合作,持续优化数字经济发展环境,协同完善数据基础制度和数字基础设施,推进数据要素市场化配置;要提升平台企业创新能力,促进平台经济持续健康发展。

6、数据要素市场化建设加速

2024年以来,国家数据局已经出台公共数据开发利用、数字经济高质量发展、城市全域数字化转型、数字经济促进共同富裕、“数据要素×”三年行动计划、 全国一体化算力网、国家数据标准体系建设指南等方面的重要政策文件,后续拟出台企业数据开发利用、数据产业高质 量发展、公共数据资源登记、公共数据授权运营、数据空间、 数据流通安全治理等政策,还将推动建立健全数据产权制度,完善数据流通交易规则,提升数据安全治理水平,促进数据“供得出、流得动、用得好、保安全”。

国家数据局党组书记、局长刘烈宏表示,后续将加快研究制定培育全国一体化市场的政策文件,加强对数据市场的顶层设计、整体谋划和系统布局,构建全国统一的数据市场规则、设施和治理体系,培育壮大市场经营主体,构建统一开放、繁荣活跃、竞争有序的全国一体化数据市场。

7、阿里巴巴完成为期三年的反垄断整改工作

2024年8月30日,国家市场监督管理总局正式发布公告,宣布阿里巴巴集团控股有限公司已顺利完成为期三年的反垄断整改工作,并取得了显著成效。

公告表示,三年来,市场监管总局加强对阿里巴巴集团合规整改的督导,对整改落实情况开展深入调查,并委托第三方机构开展执法效果评估。从检查和评估情况看,阿里巴巴集团的合规整改工作取得了良好成效,网络零售市场环境得到了明显改善,公平竞争秩序得到有效恢复,市场发展空间不断拓展,平台间竞争活力显著提高。

8、平台支付的正式破壁

2021年9月,工业和信息化部召开会议,对互联网平台之间屏蔽外链行为进行整治。此后的三年中,互联网两大平台腾讯、阿里巴巴持续加速双方支付方式间的合作。

2024年9月,淘宝正式宣布消费者在淘宝APP网购时可以直接使用微信支付功能。微信支付方面表示,后续在淘宝使用微信支付的用户,也可在微信内查询支付凭证、用户账单等操作。

淘宝与微信的破壁是互联网行业真正走向互联互通的一大步,它意味着互联网巨头告别了全面对抗,走向了合作共赢阶段。据报道,淘宝与京东的物流合作、京东与淘宝的支付通道接入也在准备中。

9、平台格局生变 转型加剧

过去,互联网平台企业以阿里、腾讯业务体量最大、收入与市值最高,但在2023年,两者的地位均收到了来自后来者的挑战。

2023年11月29日,拼多多的市值首次短暂超越阿里巴巴,当日,马云在内网罕见发言祝贺拼多多,并指出“AI电商时代刚刚开始,对谁都是机会,也是挑战。”

英国《金融时报》曾援引五位知情人士消息称,字节跳动这家全球最大规模的独角兽企业的收入约为1200亿美元,息税折旧摊销前利润超过400亿美元(利润数据被字节跳动方面否认),在收入与利润方面首次超越主要竞争对手腾讯。

压力之下,阿里与腾讯的转型步伐加速:阿里持续推进“新零售”战略,加码云计算、人工智能、大数据等技术投入,以数字经济思维重塑整个商业生态,并推动了管理层的人事巨变——原掌舵人张勇卸任,蔡崇信、吴泳铭接棒;腾讯方面则以腾讯云为数字化转型与出海的重要标志,强化了云计算、大数据、人工智能等前沿技术的融合与应用,通过数字生态网络深化与实体产业的融合,实现从社交娱乐领域到助力产业升级的战略转身。

10、国常会:加强平台经济统筹指导,加大政策支持力度

2024年11月,国常会再次研究部署平台经济相关工作。会议指出,发展平台经济事关扩内需、稳就业、惠民生,事关赋能实体经济、发展新质生产力。首次将平台经济定义为新质生产力的重要组成部分,表明国家层面对平台经济的战略定位和政策支持达到了新的高度。

会议指出,要进一步加强对平台经济健康发展的统筹指导,加大政策支持力度,壮大工业互联网平台体系,支持消费互联网平台企业挖掘市场潜力,强化平台经济领域数据要素供给,促进数据依法有序跨境流动,增强平台经济领域政策与-宏观政策取向一致性。

要规范市场竞争秩序,健全常态化监管制度,推动平台企业规范经营、有序竞争、提升质量,促进各方主体互利共赢。要切实保障消费者和劳动者合法权益,健全线上消费投诉公示、消费后评价等制度,指导平台企业依法规范用工,更好发挥平台经济对促进就业的重要作用。

(三)规范发展大步向前

阿里巴巴集团三年整改的圆满完成,是中国平台经济监管的里程碑事件,它标志着平台经济历史遗留包袱的出清,为“平台经济大有可为”打下基础。

阿里巴巴集团需整改的问题主要聚焦于“二选一”,即要求自身平台商家在于其它竞争平台之间做出排他性选择,“二选一”严重损害了市场竞争的公平性。2020年12月,国家市场监管总局责令阿里巴巴停止滥用市场支配地位行为,并处182.28亿元罚款。

在这笔罚单之前,阿里巴巴市值最高达到8351亿美元,准备冲击万亿美元市值大关。三年整改完成之际,阿里巴巴市值1898亿美元,较峰值跌去77%。

阿里巴巴三年整改包括:2021年底升级了“多元化治理”体系;2023年3月,进行了“1+6+N”组织变革,核心是各业务独立决策,同时缩减非核心业务;2023年5月,阿里巴巴董事会批准新设合规与风险委员会,负责监督阿里巴巴集团在财务报告合规(财务报告合规将继续由审计委员会负责监督)以外的关键领域的整体合规和风险管理;2023年9月,最高管理层职务变更,集团执行副主席蔡崇信接替张勇出任新的董事会主席,吴泳铭出任集团CEO。

整改期间,阿里巴巴明确了核心与非核心业务,对非核心业务进行战略性缩减。比如撤回了阿里云和菜鸟网络的上市申请,并逐步减少了在快狗打车、小鹏汽车、哔哩哔哩等公司的股份,并实现了在香港、纽约的双重主要上市。

另一面,2021年1月,市场监管总局依法对唯品会(中国)有限公司涉嫌不正当竞争行为立案调查。

经查,2020年8月至12月,唯品会(中国)有限公司为获取竞争优势及交易机会,开发并使用巡检系统,利用技术手段,通过影响用户选择及限流、屏蔽、商品下架等方式,减少品牌经营者的消费注意、流量和交易机会,限制品牌经营者的销售渠道,妨碍、破坏了品牌经营者及其他经营者合法提供的网络产品和服务正常运行,违背了自愿、平等、公平、诚信原则,扰乱了公平竞争市场秩序,违反了《反不正当竞争法》第十二条规定。2021年2月8日,市场监管总局依法对唯品会(中国)有限公司作出行政处罚决定,处罚金额300万元。

在国家市场监管总局的监督下,阿里巴巴集团进行了全面停止“二选一”垄断行为、加强内部合规管理、提升平台服务水平、强化外部监督与评估等整改行为,并取得了显著成效。

由于两起互联网平台案件主体存在一定差别,且行业地位与影响力差异,监管部门在实际执法过程中给予不同的责任认定,阿里巴巴集团被认定为垄断行为,唯品会则被认定为不正当竞争行为。

2021年4月,市场监管总局对美团在中国境内网络餐饮外卖平台服务市场滥用市场支配地位行为立案调查。经过几个月的调查发现,自2018年以来,美团滥用在中国境内网络餐饮外卖平台服务市场的支配地位,促使平台内商家与其签订独家合作协议,并通过采取多种惩罚性措施,保障“二选一”行为实施。2021年10月8日,市场监管总局依法对其作出行政处罚决定,责令美团停止违法行为,全额退还独家合作保证金12.89亿元,并处以其2020年中国境内销售额1147.48亿元3%的罚款,计34.42亿元。

同年,国家市场监管总局对平台经济领域并购行为加强监管,依法禁止游戏直播领域腾讯系虎牙与斗鱼合并案。该案是我国平台经济领域第一起禁止的经营者集中案件,对防止平台垄断和资本无序扩张具有重要示范作用。

头部平台企业在推动创新驱动发展、加快建设现代化产业体系中发挥着重要作用。伴随着头部企业的整改完成,平台经济的规范发展也掀开了新篇章。

2024年7月,在2024全球数字经济大会上,国家网信办、国家数据局、工业和信息化部等多部门相关负责人集中发声,围绕加大政策供给、加快数据制度建设、深入推进产业数字化转型、加快数字产业创新发展等方面释放政策信号。

同月,《中共中央关于进一步全面深化改革 推进中国式现代化的决定》中指出,要促进平台经济创新发展,健全平台经济常态化监管制度。建设和运营国家数据基础设施,促进数据共享。加快建立数据产权归属认定、市场交易、权益分配、利益保护制度,提升数据安全治理监管能力,建立高效便利安全的数据跨境流动机制。

甩开历史包袱,是平台经济重新焕发竞争活力、推动数字化进程的前提。

 02 

垂直领域的突破与创新

2024年以来,平台经济头部企业基于盈利驱动、流量变现、竞争优势构建等因素,在各大垂直业务场景中的尝试从不间断并加快了布局节奏,从金融到电商再到人工智能、数据要素、生态互联等,竞争不断加剧。

在头部平台的主导下,数字技术正在与各行各业加速融合,这既是我国数字生态加速完善背景下的大势所趋,也是互联网企业在追求盈利和应对竞争压力下的战略选择。在这一过程中,也需要长期关注金融风险、监管挑战与用户信任度问题。

(一)流量的尽头是金融?

金融业务已经成为手握流量急于变现的互联网公司最渴望的业务。手握多张金融牌照的巨头与持牌金融机构进行联合贷合作,缺乏牌照空有流量的平台则选择导流合作。

近年来,我国平台经济快速发展,平台企业不断向金融领域拓展。在发展金融科技、提升金融便利性的同时,多个平台企业普遍存在无牌或超许可范围从事金融业务、公司治理机制不健全、监管套利、不公平竞争等违法违规问题。

2023年7月,中国人民银行、国家金融监督管理总局、中国证监会联合宣布,平台企业金融业务存在的大部分突出问题已完成整改,并公布了对部分平台企业的行政处罚。

处罚包括:对蚂蚁集团及旗下机构处以罚款(含没收违法所得)共计超71亿元,其中支付宝处罚约30亿元;对腾讯集团旗下机构财付通处以罚款(含没收违法所得)共计近30亿元。

处罚完成后,蚂蚁集团与腾讯财付通合规情况得到改善。

伴随着平台金融的整改,作为互联网公司合规“放贷”的标配,网络小贷也在持续缩容和整合。金融监管总局相关负责人表示,截至2023年末,全国共有网络小额贷款公司179家,实收资本1590亿元,贷款余额1739亿元。而据零壹智库不完全统计,截至2024年9月25日,全国网络小贷公司约有173家(注:重庆市网络小贷统计至8月30日),继续减少,其中注册资本在10亿元以上的有29家。

为了保持合规,平台金融逐步分成两个方向:第一是在网络小贷之外谋求杠杆率更高的消费金融牌照,以此获得更大发展空间,第二则是加强与其他金融机构的合作,分为纯导流与助贷业务。

仍在网络小贷牌桌上的玩家依然发展凶猛:为保障贷款规模持续增长,字节跳动旗下中融小贷的注册资本在两年内增加至190亿元,超越了腾讯旗下注册资本105.26亿元的财付通小贷以及蚂蚁集团旗下注册资本120亿元的蚂蚁小贷(现已退出小贷行业,业务由蚂蚁消金承接)。

根据《网络小贷管理办法(征求意见稿)》要求,在联合贷款中,网络小额贷款公司的出资比例不得低于30%,网络小贷公司的理论杠杆上限为6倍。此前中融小贷90亿元的出资额可以撬动1800亿元左右的贷款规模,而增资至190亿后,;理论可撬动贷款规模飙升到3800亿元左右。  

金融业务的盈利能力毋庸置疑:做安全业务的奇虎360金融业务孵化而出的奇富科技,成为了盈利能力超越360的新增长极:近三年营收超过500亿元,累计归母净利润超过150亿元。

2024年10月,国家金融监督管理总局批复了法国巴黎保险集团联合德国大众汽车金服海外公司在北京设立财险公司——法巴天星财险。该财险公司股东中包含法国巴黎保险、大众金融、小米集团,这也意味着小米正式进入财险赛道,为企业和其他机构的财产损失和责任风险的保险服务。

传统金融服务之外,平台巨头开始密切布局WEB3。2024年8月,朗新集团(300682,SZ)与蚂蚁数科合作在香港完成的国内首单基于新能源实体资产RWA(Real World Assets-tokenization,现实世界资产代币化)正式公布,这是香港金管局沙盒项目进展中四个代币化主题案例之一,也是国内首个新能源实体资产RWA。

此前,小米旗下天星银行也与京东币链科技在香港监管沙盒中合作开展稳定币业务。

综上,互联网巨头在金融业务上主要集中在三个方向:一是探索金融与实体经济相结合的新业务;二是通过与持牌金融机构的合作补足自身业务短板;三是更直接的通过信贷业务积攒现金流。

(二)电商格局生变 多巨头合作时代来临

步入2024年,中国电商行业不复往日高速增长态势,主要平台的竞争策略也开始向微利靠拢。

最重要的背景是中国电商市场已经由双寡头争霸转向多极巨头共同竞争,以拼多多、抖音电商为代表的新型电商模式对原巨头淘天集团、京东的商业模式、市场地位产生了冲击,新巨头在进攻中稳定根基,旧霸主也在防守中求变进取。

竞争加剧,各平台最直接的应对措施便是降价,自2022年底起,“低价”相关战略被电商平台的掌舵人不断提及,“百亿补贴”这一拼多多崛起的利器迅速成为电商平台的标配,整个电商市场都在为低价而努力,然后在供应链层面进行优化,对商家的补贴扶持政策纷至沓来。

每家平台都推出了类似0元开店、首销GMV激励、退货运费补贴等适合新商家入驻的政策,商家入驻后提供流量扶持、产品升级、经营创新、营销优化等不同维度提供扶持。举例而言,拼多多面向商家的百亿减免计划、抖音电商推出针对商家的通用经营模型、淘天研发了降低商家经营门槛的全站推广工具等。

但是低价并未给电商平台带来足够的回馈。据星图数据,2024年的“618”大促,尽管比往年提前了10天,但所有平台销售总额同比下滑了7%,这也是从2008年京东首次举办该促销节以来,总销售额的首次下滑。

众多平台纷纷意识到,单纯的低价难以支撑平台的长期发展,提升服务质量、优化用户体验、建立品牌认知,成为各大平台打造差异化竞争优势的共同方向。

此前财务表现强劲的拼多多也遇到了一些增长压力。据拼多多2024年Q2财报,季度营收同比增长85.65%,净利润同比增长144.2%,但其营收环比却呈下降趋势,该公司高层也直言已经做好了牺牲短期利润的准备,以实现更健康的增长模式。

以达人直播起家的抖音电商也在对旗下业务进行结构化调整。今年3月,抖音电商首次出现同比增速下滑,降至40%以下,进入二季度,增速跌至30%以内。细分业务方面,据国信证券报告,2024年3月起,抖音 2024 上半年内容场增速跌至个位数,整体 GMV 增速从 60%+ 下滑至20%左右。与之相对的是货架场电商的崛起,抖音官方公布的数据显示,去年一年,抖音电商 GMV 同比增长 46%,货架场景 GMV 同比增幅 86%。

在增长压力下,各电商平台的关系也有所缓和,相关合作逐步加强。比如微信视频号信息流可挂载淘宝商品链接,用户可通过链接直接购物,无需跳转APP;京东物流全面接入淘宝、天猫,而京东平台也接入菜鸟系统。

开放互联是国内互联网行业的标志性事件,它是流量红利消失背景下诸多平台谋求更好发展的选择,电商行业也由此进入“竞合”时代。

(三)人工智能热潮涌向应用层

2024年以来,国内大模型在技术和应用方面均取得了显著进展。

专利方面,据零壹智库统计,截至2024年4月,我国大模型相关专利超过5.2万件,2024年以来月平均增长9%到10%。

图1:我国大模型专利数量及其增长情况

图片

数据来源:零壹智库

整体发展方面,从2023年8月至2024年10月,中国大模型指数从100点基数增长至260.16,增长了1.60倍,月均复合增长率达7.07%。

图2:我国大模型指数走势(2023年8月—2024年10月)
图片

数据来源:零壹智库

零壹智库认为,我国大模型总体指数快速上升的原因主要有国家政策驱动、基础设施完善、资本持续赋能三个原因。

不同于2023年火热的大模型浪潮,2024年从行业到资本更关注AI应用。全球范围内,投资Facebook和Salesforc的Meritech Capital,以及TCV、General Atlantic、Blackstone等机构纷纷暂停对生成式AI的关注。Gartner分析师John-David Lovelock称,大模型数十亿美元的投资数量已经放缓且几乎已经结束,热钱涌向AI 应用。

二级市场上,AI应用让英伟达的市值扶摇直上。截至美东时间2024年11月5日收盘,英伟达总市值3.47万亿美元,超越了微软的3.18万亿美元,仅次于苹果的3.52万亿美元,是全球市值第二的科技公司;而在11月5日,英伟达超越苹果成为全球市值最高的公司。

“卖铲人”赚得盆满钵满,由于国内大模型尚未出现爆款应用,AI高投入、重研发的特征已经开始影响诸多科技公司的财务表现。

科大讯飞2024年半年报显示,尽管其上半年实现营收93.25亿元,同比增长18.91%,但净利润却亏损至4.01亿元,同比下降644.59%;扣非后净利润继续亏损4.83亿元,同比下降58.86%,上年同期则亏损3.04亿元。科大讯飞把原因归结于公司在大模型研发、核心技术自主可控和产业链可控以及大模型产业落地拓展等方面新增投入超过6.5亿元。

于是各互联网巨头的2024年则是开启了降本之路:腾讯升级了自研机器学习框架Angel;京东云推出vGPU池化方案;阿里通义大模型优化底层集群,模型训练效率提升了30%;百度升级了异构计算平台“百舸”,将训练和推理场景的吞吐量提高了30%-60%。通过提升训练效率,降低训练成本,以应对接下来的市场变化。

应用层,“价格战”是全球大模型领域2024年最显著的标签。5月,深度求索公司研发的,在数学、编程、中英文等能力上已逼近GPT-4的DeepSeek-V2(32k)模型,使用价格仅有前者的1/35。字节跳动随后跟进了降价,豆包通用模型Pro-32k的价格降低至0.8元/百万tokens。火山引擎总裁谭待表示,“豆包比行业价格低了99.3%,大模型从此以厘计价。”

以厘计价的风潮并未持续太久,百度文心一言、讯飞星火、腾讯混元大模型lite 256k相继宣布免费。尽管免费产品的能力与付费产品存在一定差别,但并未影响“价格战”的打响。

大模型“价格战”在尚未出现爆款应用的前提下,各大巨头更倾向于用免费或者近乎免费的价格,让更多的用户参与进来,扩大模型调用量,进而提升大模型的智能化程度。

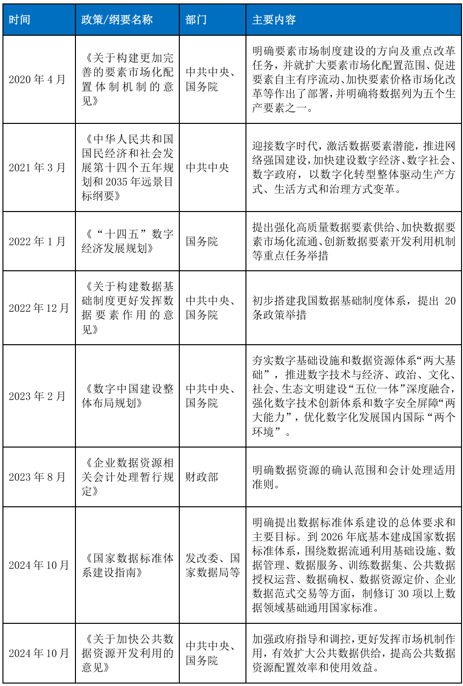
(四)数据要素价值进一步深挖

根据中国信通院定义,所谓数据要素,就是能够产生经济效益的数据资源。在数据要素市场中,数据可以作为劳动对象或工具,被挖掘出价值、使用其价值,为数据所有者带来最终的经济效益。

2024年1月4日,国家数据局会同科技部、工业和信息化部、中国科学院、国家文物局等17部门联合印发《“数据要素×”三年行动计划(2024—2026年)》。该计划选取工业制造、现代农业、商贸流通、交通运输、金融服务、科技创新、文化旅游、医疗健康、应急管理、气象服务、城市治理、绿色低碳等12个行业和领域,推动发挥数据要素乘数效应,释放数据要素价值。

此前,针对数据要素的价值挖掘工作,中央已连续出台多个纲要与规划。

表2:数据要素中央级纲要与规划(不完全统计)
图片
图片

来源:公开渠道,零壹智库

国家数据局数据资源司司长张望表示,培育数据产业是数据要素市场化配置改革的一项重要内容,也是培育数字经济、发展新质生产力的一个重要环节。

数据要素被纳入到省区市今年的工作计划中。如上海提出,统筹数据开发利用和安全保护,探索建立数据流通交易等制度和标准规范。北京指出,大力建设数据基础制度先行区,开展数据资产入表、数据跨境便利化服务等综合改革试点。山东、安徽提到,要开展数据资产化试点、数据知识产权登记试点,推进公共数据开放和授权运营。

2024年1月5日,江苏省数据局挂牌。这是自国家数据局正式揭牌后,第一个成立的省级数据局,正式开启了新一批省级数据局成立的序幕。2024年1月15日,河北省数据和政务服务局挂牌。2024年1月21日,福建省数据管理局揭牌。2024年1月30日,海南省数据局亮相。2024年2月1日,陕西省数据和政务服务局挂牌成立。

到2024年10月,据国家数据局局长刘烈宏介绍,地方层面,各地数据管理机构陆续到位,大部分省(区、市)配套建设了数据发展促进中心,省市两级已有111个地方组建了数据集团,进一步理顺数据管理、资源整合和开发利用的关系。部委层面,不少部门也在陆续调整优化数据管理工作的职能和力量。

表3:国内四大数据交易所主要举措与交易数据
图片

来源:公开渠道,零壹智库

(五)汽车智能化提速

平台企业发挥技术优势赋能汽车智能化已不是新鲜事。早在2015年,互联网巨头便密集布局车联网。这一年,百度发布了CarLife,阿里与上汽集团投资10亿元成立斑马网络,腾讯与长安汽车孵化了梧桐车联等。

2024年10月,据工信部相关负责人表示,中国智能网联汽车产业体系基本形成,建成涵盖基础芯片、传感器、计算平台、底盘控制、网联云控等的完整产业体系。

2024年2月,百度旗下“萝卜快跑”自动驾驶汽车驶过武汉杨泗港长江大桥和武汉白沙洲大桥,完成了自动驾驶的万里长江第一次跨越,武汉成为全国首个实现智能网联汽车横跨长江贯通示范运营的城市。

公开数据显示,2024年上半年,中国乘用车L2级新车渗透率达到55.7%,其中具备领航辅助驾驶功能的新车渗透率达到11.0%。L3级及以上智能网联汽车研发加速。中国已确定首批9个联合体,开展准入与上路通行试点工作。

根据中泰证券的研究报告,2024年将成为整车智能驾驶的元年,这一年智能驾驶技术的成熟与市场化应用标志着整个行业进入新的发展阶段。

智驾的发展与汽车领域的电动化革命分不开,汽车领域经常说“电动化是上半场,智能化是下半场”,电动化是智能化的基础之一。

2024年第三季度,比亚迪营收为2011.25亿元,同比增长24.04%,营收首次超越特斯拉,成为全球最大新能源汽车制造商。今年前三季度,比亚迪累计销量达到274.79万辆,同比增长32.13%,取代上汽集团成为同期中国销量最高的汽车制造商。

2024年初,比亚迪董事长王传福公开表示:“要拿出1000亿砸向智能化。智驾技术的突破成为比亚迪今明两年的核心发展方向之一。”此后,王传福还表示,“整车智能目前仅有比亚迪能够做到”,并说:“必须站在企业战略层面进行布局,做到全栈资源垂直整合,才能让所有的系统联动融合。”

此前,电动化时代中电池厂商是新能源领域的“卖铲人”,智能驾驶时代,智驾芯片及系统解决方案商成为汽车市场最具话语权的核心。

2024年10月在港交所上市的地平线(9660.HK)共获得11轮融资,累计金额超34亿美元,投资阵容包括大众汽车、上汽集团、广汽资本、长城汽车、奇瑞汽车、一汽集团、比亚迪、宁德时代等众多车企资本及产业链上下游企业,以及五源资本、高瓴资本、云锋基金、嘉实投资等投资机构。

营收方面,地平线2021年、2022年、2023年分别收入4.67亿元、9.06亿元、15.52亿元,2021年到2023年的收入复合年增长率达到82.3%。2024年上半年,地平线的收入再攀新高,达到9.35亿元,超过2022年的全年收入,同比增长151.6%。

据灼识咨询数据,2024年上半年,地平线以35.9%市场份额跻身中国本土OEM最大高级辅助驾驶解决方案提供商,市场份额领先第二名9个百分点,且超过排名第三至第五企业的总和,稳坐智驾科技头把交椅。

对于智能驾驶趋势,小米创始人雷军表示,在“人车家”战略上,小米2024年投入要超过240亿元,而在2025年也预计要投入300亿元。

一汽集团董事长邱现东曾表示,智能网联技术的蓬勃发展、高速迭代和大规模应用,给汽车产业发展带来了前所未有的巨变。

此外,政策支持和市场需求的推动之下,一些智能驾驶公司开始登录资本市场,谋求更大发展空间。

2024年10月末,证监会披露了深圳佑驾创新科技股份有限公司境外发行上市备案通知书,该公司拟发行不超过1.38亿股境外上市普通股,并在香港联合交易所上市。

这是继小马智行、文远知行之后,又一家准备登陆资本市场的智驾公司。近两年来,已有超过数十家自动驾驶相关企业陆续开启上市进程。其中,既有包括小马智行、文远知行这样具备独立自动驾驶整车研发的企业,也有诸如Momenta、知行科技等主要以提供自动驾驶解决方案为主的企业。

麦肯锡预计,到2030年中国或成为全球最大的自动驾驶市场,自动驾驶相关的新车销售及出行服务将创造超过5000亿美元的收入。

 03 

出海浪潮

随着国内互联网用户规模趋于饱和,平台企业面临激烈的存量竞争,出海成为寻找新用户增长来源的重要途径。

据公开数据,2024年上半年,中国全行业对外直接投资(ODI)达到了853亿美元,同比增长13.2%。

此外,在全球化背景下,平台企业需要在全球范围内配置资源,提高竞争力。出海帮助企业获取全球资源,优化供应链管理,降低生产成本,提高运营效率。同时,通过参与国际市场的竞争,企业可以不断提升自身的创新能力和服务水平。

这也是2022年中央经济会议提出“支持平台企业在引领发展、创造就业、国际竞争中大显身手”的目的之一。

(一)出海方向与模式也在创新

TikTok Shop、Temu、SHEIN与阿里国际的速卖通,被称为“电商出海四小龙”,它们不仅对全球电商领域的市场格局与竞争方式造成强烈冲击,出海方式较之以往也有显著差别。

不同于过去诸多巨头将东南亚视为出海桥头堡,四小龙中则普遍反其道而行之,直接在普遍观念中最难啃的欧美市场站稳脚跟,TikTok与Temu更是在美国市场发展迅猛。

过去,以腾讯与阿里为代表的互联网巨头对出海的竞争策略通常是投资并购当地企业,一方面传达国内互联网的运营经验,一方面把本土化的压力交给本地人,是“强龙+地头蛇”的合作模式。

而如今的出海四小龙,则是“猛龙过江”的代表,在品牌建立后直接开始全球化竞争策略。

过去,出海企业往往选择性避开欧美市场尤其是美国市场,是因为在出海初步探索阶段,文化相近且“网龄较低”的东南亚市场相对而言试错成本更低,既能短期内赚到钱,又能积累一部分出海经验。

阿里与腾讯在东南亚发起的多次投资并购动作,标志着这一市场开始变得火热:从早期成本较低的互联网应用工具到电子品牌与轻工业制品,再到如今蜜雪冰城、霸王茶姬、瑞幸等茶饮品牌,都一头扎进东南亚战场中。

技术出海方面,云服务是巨头角逐的焦点之一。阿里云、腾讯云、华为云等巨头各有优势及擅长领域:阿里云主要聚焦电商、物流、零售,腾讯云关注游戏、直播和音视频,华为云则有丰富的政务云服务经验。

2024年,国内云服务巨头基本确立了为出海企业提供全方位支持的战略。主要原因则来自国内的公共云市场增速放缓。

国家信息中心信息化和产业发展部发布的《“人工智能+”时代公共云发展模式与路径研究》指出,我国公共云市场增速持续走低的主要原因,一是需求不足,二是供给分散。

从需求端看,最积极使用公共云的互联网行业近几年发展持续低迷,占据IT支出大头的政企行业更加青睐私有云、混合云和专属云。

从供给端看,我国云市场近年来出现了明显的分散化趋势,头部云厂商更聚焦发展公共云,但大量云厂商更多在混合云、私有云、专属云等本地部署的云上发力,这导致算力建设日趋分散化。

表4:国内主要云服务巨头2024年出海战略
图片

来源:公开渠道,零壹智库

(二)Temu的狂飙与克制

2023年,Temu对美国市场集中攻坚,依靠第一个月便超过10亿美元的营销投入,令美国市场提供了超过60%的总商品销售额。但2024年,Temu希望将该比例下降至30%左右,并积极拓展欧洲、中东、日本和韩国等市场。

Temu发言人表示,“尽管美国市场持续增长且仍然至关重要,但其对总 GMV 的贡献百分比随着我们进入更多市场而自然调整。这是成功全球扩张的标准结果”。

在全球化战略下,Temu正在中东、日韩等地开辟新战场,在欧洲也保持着快速渗透。

据报道,Temu在日本上线一年后,2024年8月日本活跃用户达1550万,超过日本亚马逊、乐天和雅虎购物。韩国方面,截至同期,Temu在购物APP的月活榜单排名第三,与第二名速卖通的月活差距约为10万。

但在东南亚地区,Temu的增长势头难称迅猛。尽管Temu除了为用户提供包邮、90天免费退货以及最高90%折扣等福利外,还依托国内为东南亚诸国提供物流服务,但物流优势仍比不上已在东南亚建立物流体系甚至仓储体系的阿里、腾讯等老牌巨头投资的企业,由于物流差距进而导致Temu的低价路线效果不佳。

另一面,老牌全球电商巨头亚马逊也拾起了“价格战“武器。2024年初,亚马逊下调了美国站部分服装类商品销售佣金,价格低于15美元的商品销售佣金从17% 降至5%;价格介于15美元和20美元之间的商品,销售佣金则从17%降至10%,用让渡利润空间的方式吸引卖家回流。4月,亚马逊宣布会进一步扩大低价服装类佣金折扣适用范围,辐射至欧洲、日本、加拿大等站点。

竞争对手的围追堵截,给Temu带来了更多来自于物流配送方面的挑战。据Temu官方招商负责人此前发言,2024年,除了全球化,半托管也将会作为Temu重点,这正是为了满足用户对物流时效和商品包装的新需求。

(三)TikTok的全球扩张与监管压力

OnlyAccount.io数据显示,TikTok 在 2024 年上半年的下载量达到 4.882 亿,这是其推出以来下载量的第二高峰。截至同期,TikTok的全球下载量超过57亿次,与Facebook 和 Instagram 一起成为全球下载量最多的应用之一。

美国是TikTok用户量最多的国家。美国权威刊物《外交政策》认为,2024年美国大选,就是TikTok大选。这证明了TikTok取代了Facebook、X(原Twitter)和Instagram,成为美国使用人数最多的社交平台。

与这一报道内容类似的是来自于纽约时报、广告周刊等多家媒体在报道中的观点:2024年奥运会,是TikTok奥运会。

Morning Consult的数据显示,在美国,高达64%的千禧一代和76%的Z世代用户已经活跃于TikTok Shop,其中,40%的Z世代用户已经在TikTok Shop上购买过商品,紧随其后的是千禧一代,占比达到37%。

但TikTok在美国的日子并不好过。2024年9月,美国联邦法院正式开始审理由TikTok提起的针对美国政府的诉讼。这项诉讼案源自拜登在4月签署的一项法律——要求TikTok母公司字节跳动在2025年1月19日前出售或剥离TikTok在美资产,否则将在全美范围内封禁TikTok。

此外,2024年10月,美国14个州和地区的总检察长以TikTok正在损害年轻人的精神卫生为由进行起诉,要求停止非法行为,并对TikTok处以罚款。

这种封禁压力影响着TikTok相关的商家、广告主的信心,进而影响着TikTok以及母公司字节跳动的收入情况。据报道,2024年前三季度,字节跳动的收入增速大幅放缓。

此前的2023年全球十大数字广告商的排行榜中,TikTok以180.4亿美元的收入进入前10,且收入增速达到55%;而谷歌的收入增速仅为5.9%。

电商方面,美国、英国与印尼是TikTok定下的主要市场。英国方面为TikTok电商贡献的份额不足10%;美国方面,截至2024年Q3,TikTok Shop美区内容场GMV环比增长37%、美区短视频动销商品数增加环比增长47%,但并未公布具体数据;在印尼市场,TikTok 2024年的GMV达到163亿美元。

2024年10月,TikTok宣布将暂停其在印度尼西亚的在线购物服务(即小店业务),以遵守当地的新规定,原因是印尼当局认为TikTok shop对其现有的线下经济产生了负面影响。

据统计,TikTok Shop平台中高达80%的销售额来自直播。

(四)奥运支持:技术出海高光时刻

国际奥委会主席托马斯·巴赫表示,“2024奥运会全球有超过一半人口观看,成为史上最受关注的一届奥运会,也是科技含量最高的一届奥运。”

国际奥委会的下设转播机构奥林匹克广播服务公司(OBS)首席执行官伊阿尼斯•埃克萨科斯(Yiannis Exarchos)曾表示,如果没有云计算的支持,每次奥运会就需要重建并最终销毁一次完整的IT基础设施。云上转播让全球电视台在云端就能接收到直播信号,并提供播放器、短视频处理平台等功能,方便媒体进行远程直播、精彩回放、制作特效视频和内容集锦。

阿里云是2024巴黎奥运会官方云服务合作伙伴,为巴黎奥运会提供了稳定的云上奥运基础设施和全方位的专业技术支持。全球有三分之二的信号分发基于阿里云从巴黎走向世界200多个国家和地区。

在制作和转播内容增加的情况下,巴黎奥运会所产生的能耗较里约奥运会减少了50%,国际转播中心占地面积也比东京奥运会减少很多。

基于转播云技术,AI也被应用于捕捉赛事中精彩瞬间。在奥运转播时,采用阿里云AI增强技术的多镜头回放系统“子弹时间”部署在了多个奥运场馆中。通过高速摄像机阵列与先进的云计算技术,该系统在比赛中实时采集多个镜头在云端进行空间重建和3D渲染,并从多个角度进行回放。

在此之前,阿里云先是在2021年东京奥运会上支撑了全球转播,又在2022年北京冬奥会实现100%系统上云,2023年杭州亚运会又提供了多个智能化应用。

 04 

资本风向悄然生变

互联网领域曾经有一句话:“在风口上,猪都能飞起来”。但在2024以及更早之前,风向发生了一些变化,站在风口上的对象也发生了变化。

一些久未出现上市公司的行业开始出现上市公司,尽管股价表现惨淡;一些现金牛业务因为监管压力而不得不剥离拆分;2023年以来资本的“宠儿”大模型融资热度也降了下来;从国外到国内,被称为独角兽的公司数量也在急剧下降。

(一)助贷业务成为IPO拦路虎

2023年,三度冲刺IPO的货拉拉更新了招股书,其金融业务受到了监管层的问询。这一年,货拉拉刚刚扭亏为盈。

2024年5月,正在第四次冲刺IPO的喜马拉雅收到了证监会问询,要求其对合规性、股东情况、合规经营、直播业务、助贷业务、用户信息相关情况、股权激励七大问题进行补充说明。

其中,助贷业务包括业务形式、资金来源、资质许可、是否涉及征信业务、是否涉及贷后催收服务、金融业务规模等。

同样是2024年5月,国家金融监管总局召开党委会议,再次强调“将所有金融活动全部纳入监管”、“要全面落实强监管严监管要求,真正做到‘长牙带刺’、有棱有角”。

自从引入金融相关业务后,喜马拉雅连续五个季度实现正向盈利。

遭遇监管问询后,喜马拉雅快速下架了贷款导流页面,重新更新后的招股书对助贷业务只字不提;货拉拉也将借钱入口快速下线,贷款超市页面无法打开。

喜马拉雅并无金融业务牌照,旗下助贷产品“听小贝借钱”的使用协议显示,该业务主要与具有相关资质的放款机构合作,包括民营银行、消费金融公司、小额贷款公司等,其中还包括以易借速贷为代表的并无网络小贷牌照却与多家网络小贷公司合作的中介机构。

而货拉拉则是拥有小额贷款(广州易人行小额贷款有限公司)、融资租赁(广州易人行融资租赁公司)、商业保理(广州易人行商业保理有限公司)等牌照,还在2023年获得保险经纪牌照(广东小圆保险经纪有限公司)。

助贷业务并无明确定义,根据中国互联网金融协会2023年发布的《中国互联网助贷业务发展研究报告》,“互联网助贷”已成一种特定业务模式的代称,一般是指第三方互联网平台作为渠道入口,在营销获客、数据分析、技术应用、贷后管理等方面与各类具有放贷资质的金融机构合作的业务模式。

从监管问询内容来看,即便是导流业务并不涉足实际信贷流程,也要承担网络借贷中介的义务。喜马拉雅、货拉拉所遭遇的监管问询,也证明着互联网平台金融业务同样收到监管,且极易影响IPO进程。

(二)网约车终有上市公司

自网约车服务在中国诞生以来,已走到第十五个年头,行业也终于迎来 “扎堆上市”的现象。

2024年3月,如祺出行、嘀嗒出行、曹操出行先后向港交所递交招股书,滴滴出行也传出重启上市的计划,而上汽集团旗下的享道出行曾表示将在2024年下半年筹备并启动IPO。

嘀嗒出行五战港交所才成功上市,发售量不足总股本的5%,上市后股价持续下跌,截至10月25日收盘跌至2.09港元,相较于6港元的发行价跌去65.20%;两次递表方得以上市的如祺出行,最终发售价为35港元,截至10月25日收盘跌至16.42 港元,跌幅53.01%。

两家上市企业营收体量有较大差距,2023年如祺收入21.6亿元,而嘀嗒收入仅为8.2亿元。未上市网约车平台中,滴滴收入为1924元,曹操收入106.7亿元。

盈利能力一直是网约车行业的锥心之痛。2023年,2023年,Uber创立14年、滴滴创立9年之际,这两家中美网约车巨无霸平台才宣布首度实现全年盈利。

但到2024年一季度,Uber与滴滴同时重回亏损状态,Uber净亏损6.5亿美元,滴滴净亏损10.8亿元。

据The Information消息,滴滴在美股退市两年后,希望在2025年再次赴港上市。

滴滴创始人、董事长兼CEO程维曾表示:“得益于对主营业务持续深耕,2024年以来公司各项业务均取得了稳步增长,国内和国际市场单量规模双双突破历史季度峰值,我们对未来的发展充满信心。”

伴随着嘀嗒、如祺成功敲开港股大门,出现上市企业标志着网约车行业步入成熟期,其他网约车平台也有着更多的机会。

(三)独角兽数量同比下降、环比回升

“独角兽”的概念由美国风险投资家Aileen Lee在2013年提出,用以形容那些估值10亿美元以上又未在股票市场上市的科技创业公司。

据《2024H1全球独角兽企业观察报告》,2024年上半年全球新增48家独角兽企业,同比下降15.8%,环比上涨26.3%,其中2024年第二季度全球新增独角兽企业22家,同比下降21.4%,环比下降15.4%。2024上半年新晋独角兽平均估值19.68亿美元,同比上涨14.3%,环比下降1.7%。2024第二季度新晋独角兽平均估值24.8亿美元,同比上涨60%,环比上涨61.9%。

相对于上市公司而言,独角兽企业更依赖风险投资和创业投资来支持其初创期的发展,其数量的减少也代表着资本环境的变化。全球经济的不确定性、国内外经济增速的下滑、地缘政治风险、中美经贸摩擦和中美科技战等多元因素叠加,使得投资机构越发谨慎。

2024年上半年中国存量独角兽融资事件最多的行业依次是汽车交通(12个),人工智能和智能制造(均为9个)。已披露融资总额前3名的行业是汽车交通(22.02亿美元)、人工智能(7.10亿美元)、智能制造(4.91亿美元)。

互联网巨头曾经是孵化独角兽的主力军之一,在过去的几个季度都执行着“紧缩式增长”战略,具体表现为降低人力成本、收缩亏损业务、严控对外投资,将主要资源用于智能驾驶、AI、出海等相对较热领域。

以阿里巴巴为例,阿里巴巴在过去已陆续剥离了盒马、银泰、大润发等实体零售业务,集团董事长蔡崇信认为这是顺应市场趋势的合理之举。

风险资本也是独角兽孵化的重要资金来源。据Preqin数据,2024年Q1中国整体风险投资押注下降到118亿美元,同比急跌4成,是自 2020 年第一季度以来最低的季度美元风投金额。

(四)全球最大独角兽的融资异动

据外媒报道,全球最大独角兽字节跳动落实了一笔108亿美元的贷款,这笔交易或成为亚洲(除日本外)最大的美元企业贷款,用于其过去贷款的再融资。此交易将由20多名债权人提供融资,包括国际大行和中资银行。

此次融资活动由花旗集团、高盛以及摩根大通共同协调。贷款期限为三年,并附带可选择延长至五年的条款。融资收益将部分用于字节跳动2021年募集的现有50亿美元双期债券的再融资,其余或用于其AI芯片的自研。

科技行业与制造业因研发投入较大、扩张速度较快等特征,进行美元贷款再融资的情况相对频繁。2023年,日本芯片制造商铠侠控股(Kioxia Holdings,原东芝存储公司)的贷款机构计划再融资2万亿日元(135亿美元),以支持其与硬盘厂商西部数据(Western Digital)闪存业务的潜在合并。

股东方面,字节跳动董事之一Coatue Management(寇图资本)创始人菲利普·拉方特离开该公司董事会,希望以2300亿-2400亿美元的整体估值出售部分字节跳动股份。菲利普·拉方特离开后,法国伊利亚特电信集团创始人泽维尔·尼尔(Xavier Niel)成为字节跳动新董事,或为字节跳动意图在欧洲市场扩张铺路。

2024年10月,字节跳动发布了新一轮股权回购方案:在职员工税前回购价每股180.7美元,约1266.24元;离职员工为153.6美元,约1076.34元。

这是字节跳动在2024年的第二次股权回购,相比2024年4月,10月份在职员工回购价格上涨5.79%,依此推算字节跳动估值约为3000亿美元。

有观点认为,持续股权回购或许源于字节跳动的上市前景仍然存在变数,最大的变数当属字节跳动旗下应用TikTok在美国遭遇的监管压力有关,美国关于TikTok的全国禁令是否得以施行,将直接关系到字节跳动的估值与业务潜力。

 05 

平台经济发展展望

(一)法律与规则更健全,引领高质量驱动力

平台经济需要监管引领以确保其健康、有序、可持续发展。这不仅是维护市场公平竞争、保障数据安全与隐私保护的需要,也是促进创新与可持续发展、提升政府监管能力与水平以及响应国家战略与政策导向的必然要求。

过去建立在工业时代基础上的法律体系已无法适应数字生态中平台经济的新业态、新模式治理。关于平台经济的监管政策已在越来越多的法律法规中逐步落实与规范。

2020年中央经济工作会议将“强化反垄断和防止资本无序扩张”作为重点任务,《中华人民共和国国民经济和社会发展第十四个五年规划和2035年远景目标纲要》提出,加强反垄断和反不正当竞争执法司法。党的二十大报告提出,加强反垄断和反不正当竞争,破除地方保护和行政性垄断,依法规范和引导资本健康发展。

在未来,有充足、完善的法律法规相依托,有利于维护市场公平公正的竞争环境、加强数据安全与因素保护、促进平台经济创新与可持续发展,为经济社会的持续健康发展提供有力支撑。

(二)技术与生态开放,打造国际化竞争力

中国经济正在向双循环发展新格局转型,全球化不仅是企业长期发展的战略选择,更成为了推动中国经济前行的强大引擎。

云计算、大数据、人工智能等数字技术是平台经济最显著的优势之一,已经在赋能企业出海的各个环节。2023年国家发改委市场与价格研究所便指出,平台企业出海步入新阶段,从最初的工具出海,升级为赋能传统行业协同出海,尤其在协同中小企业出海方面潜力巨大。

这种协同不仅局限于技术方面,还带动了生态链中的合作伙伴,形成“生态出海”的新特征,促进了更大范围和更大规模的网络效应,实现了价值共创。

这对中小企业尤其利好,因为他们无需设立海外子公司,通过平台就可以直连全球用户,提供互补的产品和服务,因此,越来越多中小企业和创业者借助平台企业及其国际化服务生态和数字化工具,投身数字经济出海的浪潮之中。

随着技术的不断进步和政策的持续支持,平台经济出海的技术与生态前景将更加光明。

(三)为数字经济与数据价值提供更大的场景应用优势

《平台经济发展观察(2024年)》报告指出,平台企业成为数据要素价值释放的关键主体。平台企业作为连接各方的核心枢纽,汇聚了海量的行业数据资源,不仅涵盖用户行为等基本信息,还涉及各类业务数据、市场趋势等深层信息。

作为海量数据的拥有者和运营者,平台企业在释放数据要素乘数效应方面具有天然优势,是推动数据要素向生产力转化的有力主体。一方面,平台的高质量数据为自身业务能力提升提供了重要支撑;另一方面,平台与实体产业进行数据融通、共享,助力生产、流通环节高效运作。

平台经济头部企业还拥有海量的用户交互场景,这将在数据价值发掘方面发挥关键作用,这也是金融机构、制造企业等领域密集与互联网平台合作的价值所在。

平台企业与数据变现的相互促进,也将大大加速数据要素市场化进程。

(四)已推进的互联互通有利于构建开放大市场

在《中共中央、国务院关于加快建设全国统一大市场的意见》中提及,建设统一大市场的主要目标又进一步降低市场交易成本、促进科技创新与产业升级、培育参与国际竞争合作新优势等。

同时,该意见还提出,要破除平台企业数据垄断等问题,防止利用数据、算法、技术手段等方式排除、限制竞争。

2024年互联网企业的互联互通迈向了新阶段,这种数据流通的积累与应用或利于统一大市场建设过程中的数据共享交换、打破数据孤岛等过程,为数据的流通与贡献提供一定助力。

伴随着反垄断、算法治理、互联互通的深入,平台经济、共享经济等新业态领域或将为各类市场主体在全国范围内公平竞争提供样本支持。