《烤鱼品类发展报告2024》发布:地方特色烤鱼和下沉市场存在爆发潜力!

近年来,烤鱼作为特色美食在餐饮市场中崭露头角,其丰富的口味吸引了众多消费者,市场规模不断拓展。

为了探索烤鱼品类的发展潜力,红餐产业研究院与师烤豆花烤鱼联合发布了《烤鱼品类发展报告2024》。

图片

本文由红餐智库(ID:hongcanzk)原创首发,作者:红餐产业研究院。

近年来,全国烤鱼相关企业数量稳步增长,门店扩张也持续推进。与此同时,豆花烤鱼、青花椒烤鱼、脆皮烤鱼等细分赛道也有不少代表品牌取得了不错的发展。

当下,烤鱼品类有哪些发展亮点?未来机会点会在哪里?为了探寻这些问题,红餐产业研究院与师烤豆花烤鱼联合发布了《烤鱼品类发展报告2024》。以下为报告的部分内容展示。

图片

烤鱼赛道规模化程度较高,

地方烤鱼特色鲜明

烤鱼作为一种特色品类,其历史悠久,做法多样。我国的烤鱼派别多样,不少省份都有自己的特色烤鱼。具体来看,北派烤鱼有山东的泰安烤鱼、新疆的红柳烤鱼等类别,南派烤鱼有重庆的万州烤鱼、四川的泸州烤鱼等。

在上游供应链逐步成熟和下游餐饮市场需求增长的双重驱动下,我国的烤鱼市场规模稳步增长。据红餐大数据,预计2025年我国烤鱼的市场规模将达到1,428亿元,同比增长约5.9%。

图片

近年来,烤鱼市场持续发展,烤鱼赛道也迎来了不少入局者。

据企查查数据,2020—2023年,全国烤鱼相关企业的存量逐年增长,截至2024年11月,全国烤鱼相关企业的存量为48,374家。据红餐大数据,2024年以来,每个月全国的烤鱼新增门店数都在2,000家以上,其中2024年11月的新增门店数达到了3,092家。

图片

此外,烤鱼赛道还呈现规模化程度较高的特征。据红餐大数据,截至2024年12月,全国烤鱼门店数超8.3万家。烤鱼品牌中,门店数在6~10家的品牌数占比最大,达到了38.1%。除此之外,29.2%的品牌门店数在10家以上,门店数超过50家的品牌数占比为15.4%,门店数超过100家的品牌数占比则有2.1%。

究其原因,烤鱼品牌的规模化程度较高,与产品的标准化程度较高、市场认知度较高、仓储物流条件的改善、品牌的不断努力等因素有关。

图片

从地域上看,据红餐大数据,截至2024年12月,我国超三成的烤鱼门店分布在华东地区,其次有23.5%的门店分布在西南地区。究其原因,华东地区经济发达,不少品牌扎根于此不断挖掘消费市场,带动了当地烤鱼市场的发展;西南地区则拥有独特的烤鱼文化,故当地的烤鱼消费人口也较多。

图片

从具体的省市来看,广东、四川、浙江是烤鱼门店数排名前三的省级行政区,门店数分别超10,500家、6,000家、5,600家。重庆、成都、北京是烤鱼门店数排名前三的城市,其中前两个城市门店数超2,000家。可见,川渝重点城市与一线城市的烤鱼门店数量较多。

烤鱼的人均消费相对不高。据红餐大数据,截至2024年12月,人均消费不到80元的烤鱼门店数占比达到了76.4%。其中,有31.8%的烤鱼门店人均消费在40~60元,占比最大,例如半天妖烤鱼、愿者上钩、卢渔翁纸包鱼、龙门烤鱼等品牌均在此区间。

图片

凭借多元口味和鲜嫩口感等优势,烤鱼品类热度较高。近两年来,抖音平台“烤鱼”关键词的搜索指数保持走高态势,单日最高峰值达到了182万。同时,据红餐产业研究院不完全统计,当前抖音平台“烤鱼”相关视频播放量超1亿次的话题有40多个,其中“烤鱼”话题热度最高,其视频播放量达到了256.4亿次。

此外,其他社媒平台的烤鱼话题热度也较高。当前小红书烤鱼相关的笔记数超137万篇,微博上烤鱼相关话题的最高阅读量接近4亿次。

图片

当前,烤鱼能够保持较高热度,主要与四大因素有关,即标准化程度高,易复制;味型多样,产品创新能力较强;具有烟火气,社交媒体加速传播以及冷链运输环境的持续改善。

图片

烤鱼赛道的区域化、细分化、

快餐化、融合化等特征突出

近年来,烤鱼赛道主要有四大显著的发展特征,分别是区域化、细分化、快餐化、融合化

图片

其一,区域化。当前,不少区域性的烤鱼品牌发展势头不错。它们有的深耕当地市场,有的跨区域发展,尝试在其他省份开出门店。

按照区域来看,华南的师烤豆花烤鱼、匠子烤鱼,华北的三江源活鱼现烤、南锣肥猫,西北的马有鱼·馕坑烤全鱼,西南的烤匠麻辣烤鱼,东北的伟大航路烤鱼,华中的卢渔翁鲜焖纸包鱼、醉巴鲜烤鱼,华东的江河里麻辣烤鱼等是区域性烤鱼品牌的代表选手。

其二,细分化。此前,川渝纸包鱼名气较大。随着地方特色烤鱼被进一步挖掘,消费者需求呈现多样化,一些同样具有差异化的烤鱼细分赛道崛起,不少品牌聚焦细分领域进行“占位”。

如豆花烤鱼赛道的师烤豆花烤鱼、等鱼柒·豆花烤鱼,青花椒/鲜青椒烤鱼赛道的探鱼·鲜青椒爽麻烤鱼、花榕稻青花椒烤鱼,脆皮烤鱼赛道的鱼神脆皮烤鱼、鱼谦脆皮烤鱼,酸汤烤鱼赛道的赖美丽酸汤烤鱼等,馕坑烤鱼赛道的马有鱼·馕坑烤全鱼等。

图片

例如师烤豆花烤鱼瞄准“豆花烤鱼”这一特色细分赛道,当前已经成为豆花烤鱼赛道乃至整个烤鱼赛道的佼佼者。其采用“好鱼+现磨豆花”的食材搭配,鱼类食材采用全方位现烤,呈现鲜嫩口感;精选东北有机认证黑豆,每日现做现卖,承诺不隔夜;同时遵循古法制作技艺,传承五代传承人对豆花烤鱼的心血,精心打磨出了经典的豆花烤鱼产品。

在精研产品的同时,师烤豆花烤鱼的规模化扩张也取得了不错的成果。2024年上半年,其正式开放加盟,采用区域代理合作模式严选加盟商,助力品牌跨区域“快跑”。据红餐大数据,截至2024年12月,师烤豆花烤鱼的全国在营门店数超160家,在广东大本营之外,其于广西、福建、海南、山西等地也开出了门店。

图片

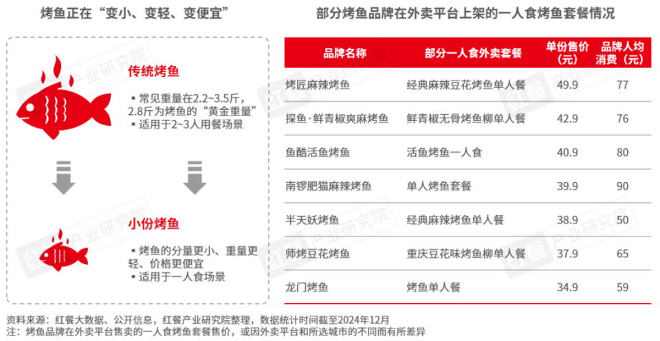
其三,快餐化。在2017年左右,烤鱼赛道曾经刮起了“一人食烤鱼”风潮,不过在供应链存在短板、经营不当等因素的制约下,这些主打一人食烤鱼的品牌很快销声匿迹。近年来,随着烤鱼供应链逐步完善,外卖平台运营更加规范化,烤鱼的品牌化运营水平得到提升,“一人食烤鱼”重出江湖,并且取得了不错的市场反响

当前,半天妖烤鱼、师烤豆花烤鱼、探鱼·鲜青椒爽麻烤鱼等多个烤鱼品牌均推出了“一人食烤鱼套餐”,外卖套餐单份售价在34.9~49.9元不等,价格区间比许多快餐简餐高,但比烤鱼门店堂食的客单价低。

图片

其四,融合化。当前,烤鱼品牌不仅积极进行品类融合,丰富产品矩阵,还积极扩大品牌定位范围,与其他业态进行融合。

图片

不少烤鱼品牌在菜单中加入小炒、凉菜、特色小吃、烧烤、甜品、现制饮品等产品,例如师烤豆花烤鱼的芝士焗红薯,鱼神脆皮烤鱼的江湖菜等。

还有一些品牌扩大品牌定位,例如辣尚瘾的一些门店名称加入了“新川菜”“麻辣香锅”等字眼,令狐冲烤鱼的一些门店名称加入了“烧烤”“烧菜馆”等字眼。此外,烤鱼品牌与小酒馆等业态进行融合,延长经营时段,拓宽经营的边界。

图片

烤鱼品牌积极挖掘地方特色食材,

味型创新正当时

近年来,烤鱼在产品创新、门店风格、供应链建设等方面呈现出不同的发展亮点,本章节将展示报告的部分重点内容。

1.“活鱼现烤”仍是卖点,烤鱼味型不断丰富

随着消费者愈加注重食材的新鲜度与产品的价值感,不少烤鱼品牌以“活鱼现烤”为卖点,强调鱼的“鲜活性”和烤制的“即时性”。

据红餐产业研究院不完全统计,截至2024年12月,至少有11家连锁烤鱼品牌在宣传标语中明确打出了“活鱼现烤”这一大标签,例如鱼酷活鱼烤鱼的“坚持活鱼烤鱼19年”,三江源活鱼现烤的“只用活鱼,现选现烤”等。

在食材新鲜的基础上,一些烤鱼品牌通过挖掘地方特色食材和应季食材,研发出了更有创意的菜品。例如匠子烤鱼从“海味”“果味”“山味”三个维度着手,挖掘了雷公笋、五指山野菜等特色食材。

图片

当前,烤鱼的味型也更加丰富。为了满足消费者的个性化需求,在“麻辣、香辣、酱香、蒜香、青花椒、番茄”等经典味型之外,烤鱼品牌还推出了辣白菜、怪味、菠萝味、臭味等多元化口味的烤鱼产品。例如半天妖烤鱼的辣白菜烤鱼、江边城外烤鱼的怪味烤鱼、匠子烤鱼的阳光菠萝烤鱼、江河里麻辣烤鱼的安徽臭金桂烤鱼等。

图片

此外,在云贵风味席卷全国的风潮下,酸汤烤鱼颇受市场喜爱。伟大航路烤鱼、南锣肥猫、龙门烤鱼、马有鱼·馕坑烤鱼、赖美丽酸汤烤鱼等品牌均推出了酸汤口味的烤鱼产品。

在产品方面,师烤豆花烤鱼也下足“功力”,不但积极丰富产品结构,打造创新性的商业模式,而且把握上新节奏,推出不少新品。其打造了“烤鱼”+“小吃、凉菜、烧烤、现制饮品、烘焙甜品、面食”等的产品矩阵,推出了芝士焗红薯、狼牙土豆等产品。

图片

△图片来源:师烤豆花烤鱼

师烤豆花烤鱼还推行“三元自助五大免费”模式,在门店提供专属自助区,为消费者带来高性价比的用餐体验。此外,师烤豆花烤鱼在保证产品品质的前提下,推出了柑橘薄荷番茄味烤鱼、春韭鲜椒烤鱼、抓鸿运鲜辣烤鱼、油条糍粑等新品。

图片

2.烤鱼品牌积极建设主题店,打造差异化的门店风格

当前,不少烤鱼品牌都入驻了商场,打磨了自己的标准店模型。除此之外,一些烤鱼品牌通过打造主题店、创新选址等方式,呈现不同的门店风格,凸显了品牌文化与品牌气质。

例如,师烤豆花烤鱼打磨出了标准化与特色化并存的门店模型。红餐产业研究院了解到,师烤豆花烤鱼目前主要推行标准店、臻选店两大门店模型

图片

标准店一般选址大型商业综合体,实用面积在160~230㎡,整体风格较为鲜亮活泼、年轻化。据了解,师烤豆花烤鱼的臻选店于2024年10月在佛山金沙洲金铂天地店正式升级亮相,实用面积更大,在230~270㎡,风格去繁就简,色彩文艺柔和,营造了舒适的用餐氛围。

3.为品牌扩张提供“燃料”,烤鱼品牌建设供应链正当时

此前提到,我国有不少烤鱼品牌呈现区域化发展,也有一些连锁品牌积极跨区域寻求市场空间,实现了不错的规模化发展。

烤鱼品牌的规模化扩张离不开供应链的支持。探鱼·鲜青椒爽麻烤鱼、半天妖烤鱼、江边城外烤全鱼、鱼酷活鱼烤鱼、烤匠麻辣烤鱼、师烤豆花烤鱼等不少品牌在自建供应链上均有各自的特色。

图片

近年来,师烤豆花烤鱼积极完善供应链建设,同时建立了有效的管理体系。

师烤豆花烤鱼拥有自有供应链和全球食材供应商体系,确保了食材供应的一致性和稳定性。与此同时,其拥有专业的物流配送团队,可满足全国各地门店的食材需求。

图片

此外,为了给品牌扩张提供坚实的基础,师烤豆花烤鱼建立了商学院,用“人才培训和输送+产品研发+传播中心”三大系统做支撑,助力品牌不断扩大规模,走向全国。

结语

当前,烤鱼品类凭借多样化的口味与多元化的创新在餐饮市场中蓬勃发展,但值得注意的是烤鱼品类还存在一些发展痛点。相关从业者需要重点关注以下几个方面的问题:成本与效率之争;同质化问题严重;消费场景受限,翻台率不高。

为了促进烤鱼赛道的健康发展,红餐产业研究院联合师烤豆花烤鱼为烤鱼相关从业者提出三大建议:保证产品品质,持续创新;挖掘地方烤鱼特色,探索细分赛道;重视供应链建设,引入数智化系统。