今起,胖东来抵制代购措施升级!这些行为将被解除会员资格

12月14日,胖东来商贸集团发布《胖东来关于代购行为管控措施》,内容如下:

图片

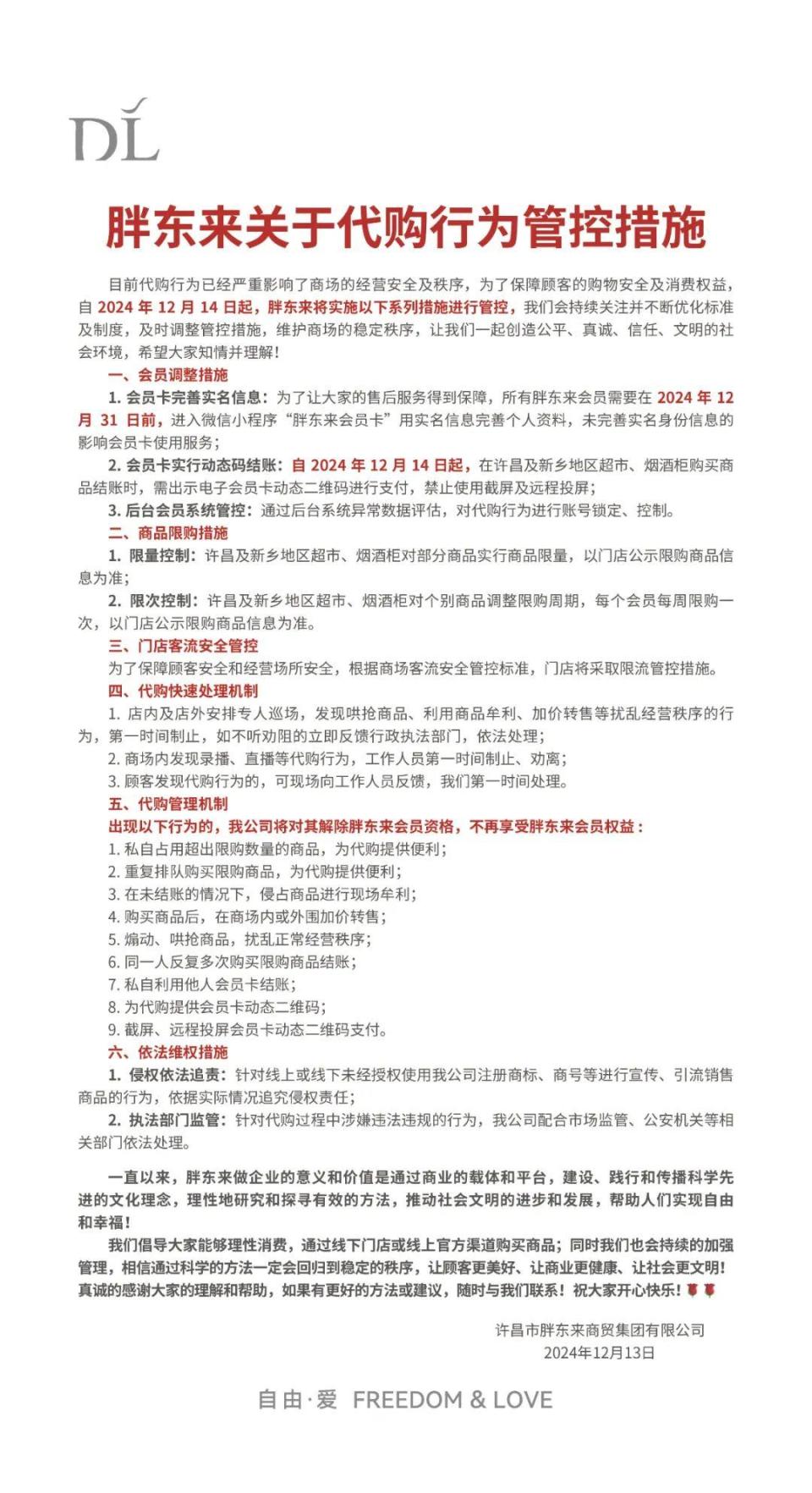
目前代购行为已经严重影响了商场的经营安全及秩序,为了保障顾客的购物安全及消费权益自2024年12月14日起,胖东来将实施以下系列措施进行管控,我们会持续关注并不断优化标准及制度,及时调整管控措施,维护商场的稳定秩序,让我们一起创造公平、真诚、信任、文明的社会环境,希望大家知情并理解!

一、会员调整措施

1.会员卡完善实名信息:为了让大家的售后服务得到保障,所有胖东来会员需要在2024年12月31日前,进入微信小程序“胖东来会员卡”用实名信息完善个人资料,未完善实名身份信息的影响会员卡使用服务;

2.会员卡实行动态码结账:自2024年12月14日起,在许昌及新乡地区超市、烟酒柜购买商品结账时,需出示电子会员卡动态二维码进行支付,禁止使用截屏及远程投屏,3.后台会员系统管控:通过后台系统异常数据评估,对代购行为进行账号锁定、控制。

二、商品限购措施

1.限量控制:许昌及新乡地区超市、烟酒柜对部分商品实行商品限量,以门店公示限购商品信息为准;

2.限次控制:许昌及新乡地区超市、烟酒柜对个别商品调整限购周期,每个会员每周限购一次,以门店公示限购商品信息为准。

三、门店客流安全管控

为了保障顾客安全和经营场所安全,根据商场客流安全管控标准,门店将采取限流管控措施四、代购快速处理机制。

1.店内及店外安排专人巡场,发现哄抢商品、利用商品牟利、加价转售等扰乱经营秩序的行为,第一时间制止,如不听劝阻的立即反馈行政执法部门,依法处理;

2.商场内发现录播、直播等代购行为,工作人员第一时间制止、劝离;

3.顾客发现代购行为的,可现场向工作人员反馈,我们第一时间处理。

五、代购管理机制

出现以下行为的,我公司将对其解除胖东来会员资格,不再享受胖东来会员权益:

1.私自占用超出限购数量的商品,为代购提供便利;

2.重复排队购买限购商品,为代购提供便利:

3.在未结账的情况下,侵占商品进行现场牟利;

4.购买商品后,在商场内或外围加价转售;

5.煽动、哄抢商品,扰乱正常经营秩序;

6.同一人反复多次购买限购商品结账;

7.私自利用他人会员卡结账;

8.为代购提供会员卡动态二维码;

9.截屏、远程投屏会员卡动态二维码支付。

六、依法维权措施

1.侵权依法追责:针对线上或线下未经授权使用我公司注册商标、商号等进行宣传、引流销售商品的行为,依据实际情况追究侵权责任;

2.执法部门监管:针对代购过程中涉嫌违法违规的行为,我公司配合市场监管、公安机关等相关部门依法处理。

来源:胖东来商贸集团

报料、维权通道:应用市场下载“晨视频”客户端,搜索“帮忙”一键直达;或微信添加报料客服:xxcbcsp;或拨打热线0731-85571188。如需内容合作,请拨打政企服务专席19176699651。