广东省任免一批工作人员:关劲任省人民政府办公厅副主任,陈永康任省司法厅副厅长

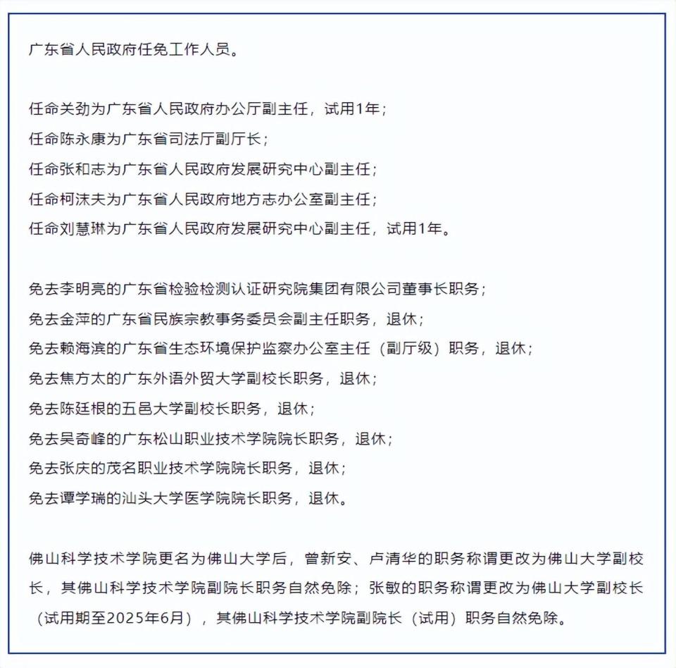
12月13日,据广东人社:广东省人民政府任免工作人员。

任命关劲为广东省人民政府办公厅副主任,试用1年;

任命陈永康为广东省司法厅副厅长;

任命张和志为广东省人民政府发展研究中心副主任;

任命柯沫夫为广东省人民政府地方志办公室副主任;

任命刘慧琳为广东省人民政府发展研究中心副主任,试用1年。

免去李明亮的广东省检验检测认证研究院集团有限公司董事长职务;

免去金萍的广东省民族宗教事务委员会副主任职务,退休;

免去赖海滨的广东省生态环境保护监察办公室主任(副厅级)职务,退休;

免去焦方太的广东外语外贸大学副校长职务,退休;

免去陈廷根的五邑大学副校长职务,退休;

免去吴奇峰的广东松山职业技术学院院长职务,退休;

免去张庆的茂名职业技术学院院长职务,退休;

免去谭学瑞的汕头大学医学院院长职务,退休。

佛山科学技术学院更名为佛山大学后,曾新安、卢清华的职务称谓更改为佛山大学副校长,其佛山科学技术学院副院长职务自然免除;

张敏的职务称谓更改为佛山大学副校长(试用期至2025年6月),其佛山科学技术学院副院长(试用)职务自然免除。

图片

图片

【来源:广东人社】

声明:此文版权归原作者所有,若有来源错误或者侵犯您的合法权益,您可通过邮箱与我们取得联系,我们将及时进行处理。邮箱地址:jpbl@jp.jiupainews.com