比特币突破10万美元,有人偷偷清仓跑路,释放危险信号

图片

比特币创历史新高

比特币再度成为全球关注的焦点。

12月5日,比特币的价格突破了10万美元,再次刷新了历史纪录。

回顾过去半个月,比特币的价格走势如同一场过山车。11月21日,比特币曾一度逼近99660美元的高点,随后又经历了一轮震荡调整,跌至90866美元的近期低点。

然而,这并未阻止比特币的上涨势头。短短半个月后,它再次向十万美元大关发起冲击,并最终成功突破。截至12月5日下午,比特币最新价格为102367.99美元一枚,24小时涨幅为5.98%。

图片图源:CoinGlass数据

这一轮比特币的上涨,受到了多重因素的推动,其中,美国比特币ETF的创纪录净流入是一个重要的推动力。

SoSoValue数据显示,11月美国12只比特币ETF吸引了62亿美元的净流入,这主要得益于比特币价格接近历史新高的预期。

此外,政策层面的利好消息也为比特币的上涨提供了支撑。分析师认为,美国证券交易委员会(SEC)可能进一步推进其他加密资产ETF的推出,这有望吸引更多企业和退休基金进入数字资产领域。

尽管比特币价格一路飙升,但其背后的风险不容忽视。

首先,比特币市场的高波动性和高杠杆性使得投资者面临巨大的风险。

一旦市场情绪发生逆转,高杠杆账户的风险将迅速累积,可能引发大规模爆仓事件。CoinGlass数据显示,过去24小时,加密货币市场共有超过21万人爆仓,爆仓总金额为6.74亿美元。

图片图源:CoinGlass数据

此外,比特币价格的持续上涨也引发了市场对其泡沫化的担忧。一些分析师指出,比特币的价格已经严重偏离了其基本面价值,存在回调的风险。

比特币的疯狂上涨带动了相关概念股也大幅上涨。

隔夜美股加密货币概念股走强,Bit Digital涨逾13%,Micro Strategy涨近9%,嘉楠科技涨近8%。

12月5日,港股加密货币概念股同样走强,其中,博雅互动涨超22%,蓝港互动盘中一度涨至20%,美图公司最高涨幅超9%。

图片

嗅到危险信号,套现离场

巴菲特有句名言:别人贪婪我恐惧,别人恐惧我贪婪。

随着加密货币走高,部分囤币机构开始逢高减持。

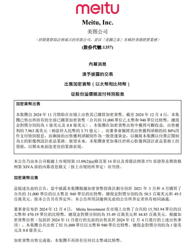
12月4日晚间,美图公司在港交所公告,已售出所持有的全部已购买加密货币(合共约31,000单位以太坊和940单位比特币,总现金对价分别约为1亿美元及0.8亿美元),出售获利约7963万美元(相当于人民币约5.71亿元)。

图片图源:美图公告

美图还表示,董事会拟将其出售获利净额的约80%用作支付特别股息,而剩余的出售获利净额则作为一般营运资金,以扩展本集团以付费订阅制为主的影像与设计产品业务。

天眼查显示,厦门美图网科技有限公司,成立于2003年,是一家以从事软件和信息技术服务业为主的企业,企业注册资本3200万人民币。

图片图源:天眼查

厦门美图网科技有限公司主要从事软件开发、互联网销售和信息技术咨询服务等业务,公司旗下拥有多个品牌项目,包括美图秀秀、开拍、美图设计室和美颜相机等‌。

自2021年3月份起,美图公司展现出了对加密货币领域的浓厚兴趣与战略远见,迈出了探索这一新兴市场的实质性步伐。

当时,美图公司官方发布公告,宣布在公开市场交易中成功购入了15000单位的以太币(Ethereum)以及379.1214267单位的比特币(Bitcoin),这一系列操作的总投资额高达4000万美元,标志着美图正式涉足加密货币的投资与储备。

美图公司并未止步,没过几天,其全资子公司MiracleVision进一步扩大了加密货币的持有量。

据公告显示,MiracleVision额外购买了16000单位的以太币,交易总金额约为2840万美元;同时,还增持了386.08单位的比特币,对应的交易价值约为2160万美元。

半个多月后,美图公司再次传来加码加密货币的消息,宣布累计购买了总计31000单位的以太币和大约940.89单位的比特币,这两笔交易的总价分别达到了5050万美元和4950万美元。

这一系列大手笔的投资,无疑将美图公司推向了加密货币投资领域的前沿,也引发了市场广泛的关注与讨论。

不少人认为美图公司不务正业,是个炒币公司,宇宙式庞氏骗局。

面对争议,美图董事长蔡文胜却不以为然,他在在朋友圈发文表示,“美图公司继续布局区块链,这次购买ETH、BTC数字货币作为长期发展区块链战略的价值储备。”

“总要有人第一个吃螃蟹。这应该算香港上市公司第一家购买BTC数字货币吧,也算是全球第一家上市公司把ETH以太坊作为货币价值储备。”蔡文胜说。

图片图源:蔡文胜朋友圈

如今来看,美图公司在加密货币市场的投资取得了显著成果,据悉,美图比特币持仓实现了86%的浮盈,以太币更是达到了92.5%的浮盈水平。通过精准的市场判断和适时的套现操作,美图公司此次清仓的投资回报率接近90%。

与此同时,除了像美图这样的机构外,一些长期持有比特币的个人投资者也开始选择套现。

以一位比特币投资者为例,据币界网报道,这位投资者自2014年以来便未再进行过比特币交易,当时比特币的价格仅为374美元。然而,随着近期比特币价值的飙升,这位投资者决定套现。

据加密数据平台Arkham Intelligence的数据,过去几个月中,这位不知名的投资者定期将部分比特币发送到加密货币交易所,其比特币持有量总计价值约7500万美元,将资金发送到中心化加密货币交易所,这通常被视为持有者准备出售的信号。

值得注意的是,还有其他一些公司也持有大量加密货币。

例如,根据蓝港互动的公告,截至6月30日,该公司共持有142.8539单位比特币和848.386单位以太坊,总现金代价约为880万美元。

博雅互动在11月12日披露的公告中显示,公司持有2641枚比特币以及15445枚以太币,总计持有成本超1.8亿美元。

这些持有大量加密货币的公司或机构,其投资决策对于市场具有重要影响。如果他们效仿美图公司的做法,选择在当前时点套现离场,那么大规模的抛售行为很可能使得加密货币迅速下跌。

图片

泡沫是否会破灭?

比特币在金融市场一直备受关注。

2009年,神秘人物中本聪发明比特币,这一基于区块链技术的数字货币,以其去中心化、匿名性和有限性为特点迅速吸引了大量资本的目光。

比特币的诞生之初,其价值几乎可以忽略不计,仅为0.0008美元。然而,随着市场的逐渐认知和投资者的涌入,比特币的价格开始稳步攀升。

从2010年年底的0.08美元,到2011年一度飙升至31美元,再到2013年突破100美元,2016年接近1000美元,直至2017年迎来史无前例的暴涨,价格一路飙升至近20000美元。

然而,虚拟货币市场的波动性同样显著。2018年,比特币价格经历了断崖式下跌,无数投资者损失惨重。

但即便如此,比特币的吸引力并未减弱,经过一段时间的震荡调整后,其价格再次开始回升。

进入2023年和2024年,比特币的价格继续高位震荡,并多次突破历史新高,市值甚至一度超越了白银,成为全球市值第八大的资产。

图片比特币价格走势图 图源:CoinGlass数据

然而,比特币的价值一直备受争议。

新兴市场投资之父Mark Mobius曾公开表示加密货币不是一种投资,只是狂热分子的一种炒作。而投资大师芒格更是多次表达对比特币等虚拟货币的厌恶,甚至断言其价格将趋于零。

不过,比特币的支持者们则坚信其具有独特的金融创新价值,他们认为,比特币的去中心化和匿名性特点使其成为避险资金的标配资产,具有长远的投资潜力。

比特币的争议不仅仅局限于其价值本身,还涉及到其对金融体系的影响、监管政策的制定以及技术安全性等多个方面。

无论争议如何激烈,市场和时间将是最好的检验者。

作者 | 李新