这县计划选聘培养100名村级后备干部,12镇均有名额!

平远县选聘培养村级后备干部

“育苗”工程的公告

为加强我县村级班子建设和推进乡村振兴,提高村级班子引领发展、服务群众、促进和谐的能力,决定实施选聘培养村级后备干部“育苗”工程。具体方案如下:

一、选聘人数

根据工作需要以及目前已选配村级后备干部的情况,计划选聘100名村级后备干部(详见附件1)。

二、基本条件

(一)政治合格,认真贯彻落实习近平新时代中国特色社会主义思想,坚持四项基本原则,爱党爱国。

(二)热爱基层工作,愿意扎根农村,热心为家乡服务,身体健康,吃苦耐劳,愿意在村工作。

(三)遵纪守法、廉洁奉公、作风民主、带头遵守村民自治章程和村规民约

(四)对农村、农业、农民工作有一定了解,有一定市场经济知识,善于联系群众,有较强的亲和力、表达能力及文字功底。

(五)户籍系本村或长期居住在本村,身体健康,大专及以上学历、年龄在43周岁以下(以本公告发布之日起计算年龄,下同),特别优秀的可放宽至45周岁以下,高中(中专)以上学历。 

(六)与本人所报名村的现任村“两委”班子成员之间不得有夫妻关系或父母子女、兄弟姐妹关系。

有下列情况之一的不得报考:

(一)散布违背党的理论和路线方针政策的言论,公开发布违背党中央和上级党组织决定的言论,参与非法组织和非法活动,有制造、传播政治谣言及丑化党和国家形象的言行的。

(二)受到警告、严重警告及以上党纪处分且处分期(影响期)未满的,或受到留党察看处分期满恢复党员权利未满2年的;受到撤职及以上政务处分且处分期(影响期)未满的。

(三)受过刑事处罚的;构成犯罪但免予刑事处罚未满5年的或受到治安拘留处罚且处罚完毕未满3年的;涉嫌违纪违法被立案审查的或受到行政处罚、处理完毕但在群众中影响恶劣的。

(四)存在“村霸”和涉黑涉恶等问题的;实施、参与非法宗教或信奉邪教的。

(五)政治素质和道德品质差,拒不履行法定义务,没有群众威信的。

(六)近3年内在民主评议党员中被评为不合格党员的。

(七)曾经被清理出村(社区)干部队伍的。

(八)因个人原因被列入失信被执行人名单。

(九)不能履职或者丧失行为能力、体弱多病不能正常工作的。

(十)存在《广东省村(社区)“两委”干部人选条件审查办法》所规定的不宜担任村“两委”干部的情况。

(十一)法律、法规规定其他不适宜担任职务的情形。

三、报名办法

(一)报名时间

2024年12月16日—12月20日(工作日:上午8:30—12:00和下午2:30—6:00)。

(二)报名方式

报名者到镇党建和组织人事办公室报名。

(三)报名材料

报名者需携带本人居民身份证、户口本、学历证书、镇计生部门出具的计生证明、镇派出所出具的无犯罪证明。复员退伍军人还应提供《退伍军人证明书》或《中国人民解放军义务兵退出现役证》《中国人民武装警察部队士兵退出现役证》及其他有关证明材料。  

报名者要携带以上材料的原件,并提供复印件1份,近期免冠彩色1寸照2张,认真填写《平远县选聘培养村级后备干部“育苗”工程报名登记表》(附件2),凡弄虚作假的,一经查实,即取消选聘资格。

四、选聘程序

(一)资格审查(2024年12月21日25日)。镇党委、村党组织对符合条件的对象进行政治、身份和相关条件审查,确定备选对象。

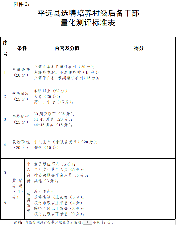
(二)量化测评(2024年12月26日12月31日)。各镇党委对确定的备选对象,按照量化测评指标进行评分和排名。若同一岗位出现综合得分相同的,则优先考虑中共党员(第一优先)、年龄较轻者(第二优先)、本科以上学历者(第三优先)。若综合得分和优先条件均相同,则由镇党委根据考察情况研究决定。

(三)考察(2025年1月1日1月10日)。按所报名村选聘名额1:2的比例确定考察对象,考察由所在镇党委负责。对考察不合格或者放弃聘用的,按报考所在村中报考人员成绩从高到低的顺序依次递补人选。

(四)公示(2025年1月11日1月17日)。经过测评和考察,对拟聘用人员在各镇党委公示栏、村党务公示栏公示,公示时间为5个工作日。

(五)聘用和管理(2025年2月1日2026年1月31日)。公示无异议的,由各镇党委报县委组织部审批备案,审批无异后,由各镇党委按有关规定办理聘用手续,签订聘用合同,聘期为1年(2025年2月1日至2026年1月31日),到期后自动解聘。聘用期间由镇党委负责管理,若发生违法违纪行为或不遵守镇村规章制度、不服从工作安排等,则由镇党委取消聘用合同,各镇党委可根据实际情况,继续聘用报考人员中成绩优秀人员,聘期则相应去除前一任聘用时间。

五、待遇和保障

被选聘后,采取理论学习和实践锻炼相结合的方式进行培养,与村“两委”干部一起工作,工作报酬为每月3000元(含个人和单位负担社保)。

六、其他事项

本方案未尽事宜,由中共平远县委组织部负责解释。

附件:1.平远县选聘培养村级后备干部“育苗”工程聘用名额计划表

2.平远县选聘培养村级后备干部“育苗”工程报名登记表

3.平远县选聘培养村级后备干部量化测评标准表

图片

图片

图片