Science丨为什么动物毛发淋湿会抖动?

重点推荐


阿拉斯加的卡特迈国家公园和保护区(Katmai National Park and Preserve)的一只棕熊在河边做着“湿狗样抖动”的动作——这是大多数哺乳动物在湿身或背部接触到刺激物时会表现出的一种典型的行为。研究人员现已识别出一种与绒毛相关的轻触敏感机械感受器,它在小鼠中调节这种行为。

图片

湿狗样抖动是一种进化保守的行为,在多毛哺乳动物物种中广泛观察到。这种行为包括头部和上躯干的快速振荡,通常在动物的背部多毛皮肤暴露于水和其他刺激性或潜在破坏性刺激后。尽管湿狗样抖动很普遍,刺激范围也很广,但这种高度保守、刻板的行为背后的神经生物学机制仍然难以捉摸。2024年11月7日,哈佛医学院Dawei Zhang及其团队Science上发表题为《C-LTMRs evoke wet dog shakes via the spinoparabrachial pathway》的论文,该研究揭示了C-LTMR -棘旁臂通路促进湿狗样抖动以去除背部毛状皮肤上的水分和机械刺激物。             图片

  • 颈部油滴是通过一个Piezo2依赖机制触发湿狗样抖动  

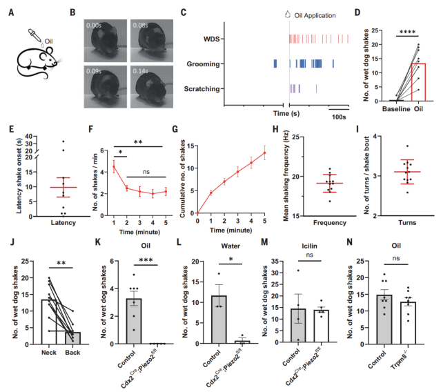
作者首先测试了多种触觉刺激,看它们是否能在小鼠身上引发湿狗样抖动。作者发现,让小鼠在水浴中游泳;向小鼠的毛发上喷水;在小鼠颈部后方涂抹葵花籽油滴、轻柔的气流或细的冯弗莱毛发触觉丝;以及向颈部毛发注射氯喹都会引发湿狗样抖动。与水浴和水喷洒刺激类似,将葵花籽油滴涂抹在颈部后方也会在几乎测试过的所有动物身上引发相似的湿狗样抖动作。


因为其可靠性、易用性和精确的空间-时间控制能力,作者使用油滴刺激来研究不同类型的触觉神经元亚型和这种典型的哺乳动物行为的中枢神经系统基础。在颈部后方涂抹油滴在5分钟的记录期间引发了多次“湿狗样抖动”,通常还伴随着抓挠和梳理。动物在油滴施用后的第一分钟内反应最为强烈,随后摇头次数减少。相比之下,梳理行为持续整个记录期间,而抓挠的时机在动物间有所不同。个体湿狗样抖动行为在动物间高度一致,平均振荡运动频率为19.12 Hz,每次甩头动作平均有3.10个完整的来回。动物对施加在颈部后方的油滴反应更敏感,表现出更多的湿狗样抖动和抓挠行为,而对施加在后背的油滴反应较小。    

图片

  • 低阈值机械感受器优先被涂抹在毛发皮肤上的油滴激活  

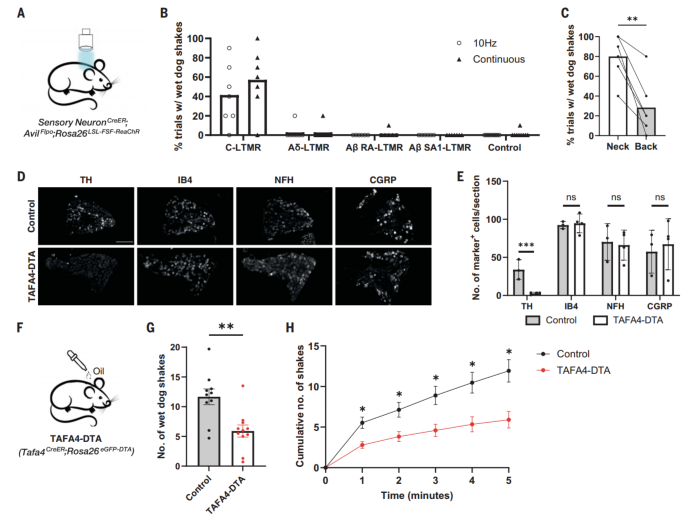
作者接下来试图确定引发湿狗样抖动的机械感受神经元的主要类型。在体内背根神经节(DRG)钙成像实验中,作者评估了在向毛皮皮肤施加油滴后不同主要机械感受神经元亚型的响应。作者研究了六种不同的DRG机械感受神经元类型,包括四种慢适应型机械感受器(LTMRs)和两种高阈值机械感受器(HTMRs)。将油滴应用于毛皮上可引起大多数C-LTMRs、Ad-LTMRs和Ab SA1-LTMRs产生强烈的反应,而少数Ab RA-LTMRs、C-HTMRs(MRGPRB4+)和C-HTMRs(MRGPRD+)对刺激没有反应。将所有感觉神经元类型的平均响应进行汇总后,可以看到C-LTMRs、Ad-LTMRs和Ab SA1-LTMRs的响应具有不同的时间动态,而Ab RALTMRs、C-HTMRs(MRGPRB4+)和C-HTMRs(MRGPRD+)几乎对油滴刺激没有反应。因此,CLTMRs、Ad-LTMRs和Ab SA1-LTMRs可能是机械刺激引发湿狗样抖动的潜在驱动者。    

图片

  • 光遗传刺激C-LTMR诱导湿狗样抖动,C-LTMR神经元消融可减少湿狗样抖动  

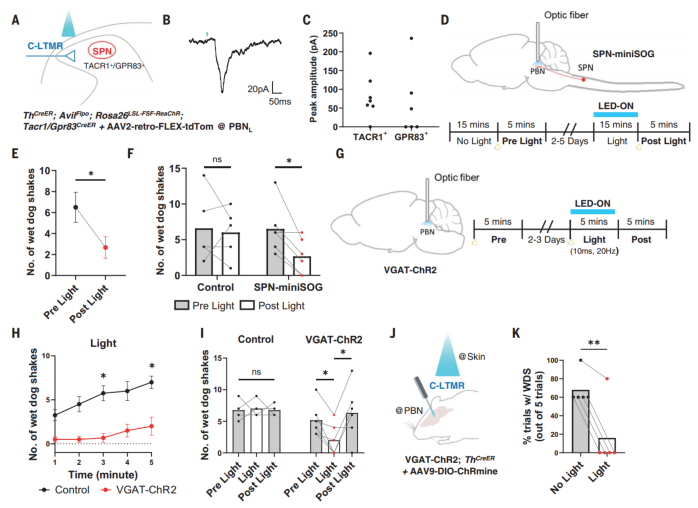
为了确定刺激一个或多个LTMR亚型是否足以引发湿狗样抖动,作者在四种LTMR亚型中表达光激活阳离子通道ReaChR,并通过照亮颈部或背部的皮肤来激活它们,同时监测小鼠的湿狗样抖动情况。对Ad-LTMRs、Ab SA1-LTMRs和Ab RA-LTMRs进行光遗传刺激无法引发湿狗样抖动,尽管作者的研究发现这些光学刺激可以在脊髓中引发强烈的神经反应。作者进一步研究了C-LTMR引起的湿狗样抖动反应,发现与油滴刺激引起的反应类似,C-LTMR终止于背侧颈部毛皮时触发的湿狗样抖动反应比终止于下背部毛皮时更明显。此外,油滴应用和C-LTMR光刺激引发的湿狗样抖动的摇头频率和每次发作的转身次数等特征相似。由于C-LTMR光遗传刺激后观察到的稳定的行为反应,作者构建了C-LTMR消融鼠,发现油滴引起的湿狗抖动减少了约50%,这一发现在所有试验中都是一致的。总的来说,这些发现表明,C-LTMR有助于油滴引起的湿狗样抖动。    

图片

  • 脊旁神经通路介导湿狗样抖动  

研究发现C-LTMR参与了刺激诱导的“湿狗样抖动”行为,这为作者提供了一个机会来探究这些机械感受神经元是如何与中枢回路相互作用以调节触觉行为的。


作者首先激活C-LTMR中央末梢发现C-LTMR与SPNs存在突触连接,因为激活C-LTMR末梢在两种SPN群体中均引发了兴奋性突触后电流(EPSCs)。接下来,作者使用了光激活蛋白miniSOG来抑制PBNL中的SPN突触传递,结果发现,向表达SYP1miniSOG的脊髓兴奋性神经元轴突末端施加光刺激,抑制了兴奋性驱动约75%。接下来,作者通过病毒注射诱导的SPN突触传递抑制,发现在PBN接受光刺激后,SPN-miniSOG小鼠表现出油滴诱导的湿狗样抖动动作减少约58%。此外,对SPN-miniSOG动物的光刺激没有改变背部毛皮触觉反应的其他方面,如使用触觉前置抑制(tPPI)试验测量的运动反应组不受影响。


为了利用SPNminiSOG小鼠的研究结果并确定C-LTMR介导的湿狗样抖动是否需要SPB途径,作者直接沉默PBN,并评估这一操作对油滴和C-LTMR诱导的湿狗样抖动的影响。这与SPN-miniSOG操作一致,对PBN的局部和投射性甘氨酸能释放神经元进行光遗传刺激,广泛抑制PBN,可抑制由油滴和皮肤中C-LTMR终端的光刺激诱导的湿狗样抖动。总之,这些发现表明,C-LTMR-SPB途径参与了机械性诱导的湿狗样抖动。    

图片


总结  

许多多毛哺乳动物会进行身体的快速摆动,称为湿狗样抖动,以清除背部多毛皮肤上的水分和刺激物。这种行为背后的体感机制尚不清楚。作者报道了压电依赖的机械感觉介导了水或油滴应用于小鼠背部毛状皮肤引起的湿狗样抖动。无髓鞘c纤维低阈机械感受器(C-LTMRs)被油滴激活,其光遗传学激活引起湿狗样抖动。C-LTMR的消融减弱了这种行为。此外,C-LTMR与脊髓旁臂神经元突触偶联,光遗传抑制脊髓旁臂神经元突触和臂旁核兴奋性神经元对油滴和C-LTMR诱发的湿狗样抖动均有损伤。因此,C-LTMR -棘旁臂通路促进湿狗样抖动以去除背部毛状皮肤上的水分和机械刺激物。


未来的研究将旨在揭示驱动湿狗样抖动的PBN神经元群,以及PBN信号如何传递到下游大脑区域和中央运动模式产生中心,以启动这种保守的、刻板的行为。     


https://www.science.org/doi/10.1126/science.adq8834    

找实验方法,上脑声常谈

欢迎加入

动物模型构建与行为评估交流群

扫码邀请入群


方法检索教程