以社会价值共创方法加速互联网企业社会创新

在当今数字化时代,互联网的发展对社会产生了深远影响。中国互联网行业在过去几十年间取得了飞速进步,截至2024年6月,我国网民规模已近11亿人,互联网普及率高达78.0%。互联网产品和服务已经渗透到人们日常生活的各个角落,从社交娱乐到工作学习,从购物消费到信息获取,无处不在。这种广泛的影响力使得互联网企业在社会创新实践方面肩负着重要责任。

中山大学管理学院教授、博士生导师、南方周末中国企业社会责任研究中心智库专家尹珏林表示,社会创新实践有助于互联网企业通过革新企业自身文化,从新的社会趋势中找竞争机会,而社会价值共创方法是有效的工具之一。

跨界合作与“价值共创”是互联网企业的基因

互联网企业,尤其是平台型企业,在社会创新实践中具有独特的优势,即能够调动海量的用户资源。它们极少独自解决某个特定的社会问题,而是通过激发“群众的智慧”,让用户参与到解决方案的寻找过程中。一些社交平台可以发起公益活动,鼓励用户参与捐款、志愿服务等,同时用户也可以在平台上分享自己的经验和想法,为活动的改进和优化提供参考。

互联网的行业属性决定了其开放性和跨界协作的特点。互联网企业的开放性创新强调打破边界,平台型企业作为一个连接各方的渠道,可以将公益机构、媒体、政府机构等不同主体融入一个体系中,在非物理空间内进行跨界合作。这种合作模式能够整合各方资源,形成强大的合力,共同解决社会问题。如互联网医疗平台可以与医疗机构、药企、科研机构以及政府卫生部门合作,共同推进医疗健康领域的创新和发展。

与互联网产品的快速更新换代相似,社会创新项目也能够快速响应和迭代。持续且实时的用户反馈是推动项目更新、改进和优化的关键因素。互联网企业可以根据用户的反馈及时调整项目的方向和策略,不断完善项目的内容和形式。一个在线教育项目可以根据学生的学习效果和反馈意见,及时调整教学内容、教学方法和课程设置,以提高教学质量。

互联网企业在开展社会创新项目时,往往会产生上下游的带动效应。企业自身在实施项目的同时,会积极寻找供应链和价值链上的商业伙伴,共同参与项目。这种带动效应能够将社会创新项目的成果规模化,扩大项目的影响力。例如腾讯的“99公益日”活动,不仅腾讯自身投入大量资源,还带动了众多合作伙伴的参与,包括公益机构、企业、媒体等,使得公益活动的规模和影响力得到了极大的提升。

尽管天生具有“价值共创”的基因,互联网企业想要用好社会价值共创这个工具,仍要遵守其相对“严格”的方法论。

社会价值共创方法的实现强调“内外兼修”

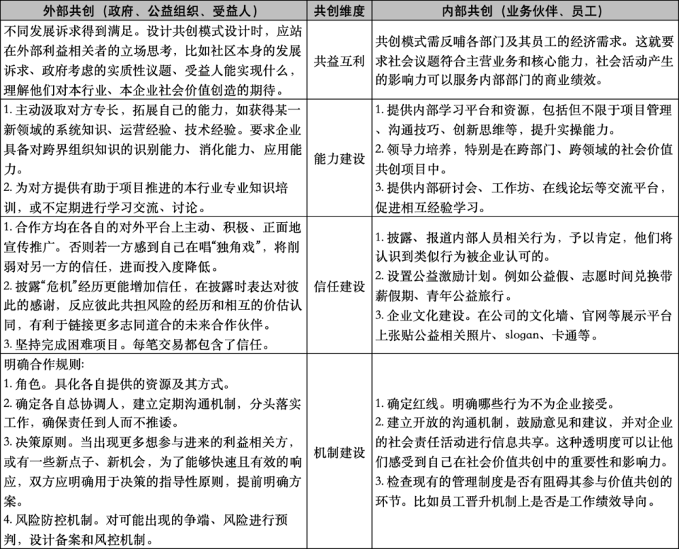
企业在社会价值共创过程中,需要从内部注重自身能力的建设。首先,企业要具备对跨界组织知识的识别、消化和应用能力。这意味着企业要能够了解不同领域的知识和技能,并将其融入到社会创新项目中。例如,一家互联网科技企业参与环保项目时,需要了解环保领域的相关知识和技术,如环境监测、污染治理等,并将这些知识与自身的技术优势相结合,开发出更有效的解决方案。其次,企业要为员工提供内部学习平台和资源,包括项目管理、沟通技巧、创新思维等方面的培训,提升员工的实操能力。同时,在跨部门、跨领域的社会价值共创项目中,要注重领导力的培养,确保项目能够顺利推进。

信任是社会价值共创的重要基础。企业要通过多种方式建立内部信任。一方面,企业要对内部人员的相关行为予以肯定和鼓励,例如对参与社会创新项目的员工给予表彰和奖励,让员工认识到自己的行为是被企业认可的。另一方面,企业可以设置一些公益激励计划,如公益假、志愿时间兑换带薪假期、青年公益旅行等,激发员工参与社会创新的积极性。此外,企业文化建设也是建立信任的重要手段,企业可以在公司的文化墙、官网等展示平台上张贴公益相关的照片、标语、卡通等,营造良好的公益氛围。同时,明确合作规则也是建立信任的关键。企业要确定各个部门和员工在社会价值共创项目中的角色和责任,建立定期沟通机制,确保信息畅通,避免出现推诿责任的情况。

而外部共创涉及政府、公益组织、受益人等多个主体。这些合作方需要在各自的对外平台上积极宣传推广社会创新项目。例如,政府可以通过官方网站、社交媒体等渠道宣传项目的政策支持和实施进展;公益组织可以通过自身的宣传渠道向社会公众介绍项目的目标和意义;受益人可以分享自己在项目中的受益经历和感受。通过各方的积极宣传推广,可以提高项目的知名度和社会认可度,吸引更多的资源和关注。

外部共创同样需要明确合作规则。合作方要具体化各自提供的资源及其方式,确定各自的总协调人,建立定期沟通机制,分头落实工作,确保责任到人。同时,要明确决策原则,当出现更多想参与进来的或者有新点子、新机会的情况时,要能够快速且有效地响应,提前明确方案。此外,要建立风险防控机制,对可能出现的争端和风险进行预判,设计备案和风控机制。例如,在一个扶贫项目中,政府、公益组织和企业作为合作方,要明确各自的资金投入方式、项目实施区域、扶贫对象的确定方法等,同时要建立定期沟通机制,及时解决项目实施过程中出现的问题,预防可能出现的风险。

图片

社会价值共创实现方法

“双价融合”是企业社会创新绕不过的根本挑战

从社会创新实践的角度来看,意识统一是一个关键挑战。企业社会责任通常被视为一把手工程,但在一把手做出决策之后,如何让中层和基层员工理解并落实到本职工作中,是一个亟待解决的问题。这涉及社会议题识别和社会价值衡量的共识问题。企业需要对“什么是社会创新”等基础问题构建共识和话语体系,让员工明白社会创新与自身工作的关联,避免出现“上热下冷”的情况。

跨部门沟通机制的建立也是一个重要挑战。在企业内部,不同部门之间往往存在着“部门墙”,阻碍了信息的流通和资源的调配。在社会创新实践中,公益部门识别出社会需求后,需要与研发和营销部门等其他部门进行合作,将社会需求合理地产品化设计,并将产品需求沟通清楚,赢得其他部门的配合。然而,由于部门之间缺乏有效的沟通和信任,这一过程往往面临困难。

“双价融合”,即商业价值和社会价值的平衡,是企业社会创新面临的最根本挑战。对于大多数企业来说,社会创新仍然是一种尝试,需要摸着石头过河。企业在将社会价值目标融合到自身业务中的过程中,需要兼顾自律与利他。这不仅需要企业自身的文化引导和资金技术支撑,还需要行业生态的共创共建。如果企业无法实现商业价值和社会价值的有效融合,可能会导致消费者对企业的质疑,认为企业“不务正业”,同时企业内部也可能对项目分散主营业务精力提出质疑。

社会创新相当于公司内部的创业,具有一定的偶然性,但也需要持久的孵化和资源投入。互联网企业要认识到这一点,通过革新企业自身文化,从新的社会趋势中寻找竞争机会,积极调整组织架构和人才配套,为社会创新项目提供持续的支持。只有这样,才能确保社会创新项目能够持续发展,实现企业的社会价值和商业价值的双重目标。

互联网企业在社会创新实践中肩负着重要责任,应通过深入理解企业社会创新与传统社会责任的区别,积极探索社会价值共创的实现方法,应对面临的挑战,抓住机遇,为社会创造更大的价值。

本文根据与尹珏林教授的访谈内容整理。

南方周末研究员 邹力

责编 孙孝文