曾刚:股份制银行交易银行业务探求差异化发展

图片

曾刚,上海金融与发展实验室首席专家、主任

唐蜜,上海金融与发展实验室研究员

从全球范围的实践看,业界对交易银行并没有一个统一的界定。上世纪80年代至90年代,德意志银行首次提出“交易银行”(TB,Transaction Banking)概念并布局相关业务,随后被欧美众多银行吸收采纳并得到迅速发展,成为国际大型银行一个重要的收入来源。当时,全球贸易尚处于起步发展阶段,各公司为发展跨国贸易,拓展海外市场,对银行的业务服务有了更高的要求。受益于早期的发展红利,众多国际化程度较高的欧美银行,依托信息通讯技术以及对国际法律和海关规定的解读,打破了各国在贸易间的诸多壁垒,实现了银行对企业客户在商贸服务、国际跨境结算、外汇管理等多方面金融服务的创新发展。在国内,受客户竞争日趋加剧、净息差持续收窄以及科技不断进步等多重因素影响,近年来大中型商业银行特别是股份制商业银行,开始把交易银行作为对公业务转型和突破的重点,在组织架构优化、产品创新以及场景与平台搭建方面,做出了许多有益的探索,并取得了显著的成效。由于多数股份制银行交易银行部开展贸易金融业务,笔者将重点围绕股份制商业银行交易银行业务展开分析。

交易银行内涵的演变及其意义

交易银行业务起源于更为传统的一个概念,即贸易金融。根据《巴塞尔协议》的界定,狭义的贸易金融是商业银行为贸易买卖双方办理的各项国际或国内结算业务,以及在结算业务项下,根据相关的贸易背景和交易流程,为贸易客户提供与贸易结算关联的短期和长期融资便利。围绕狭义的贸易金融概念,商业银行早期的贸易金融产品主要包括国际信用证、汇款、托收等国际结算产品,以及国际贸易融资、国际保函、备用信用证、外币贷款等跨境担保及融资产品,重点服务开展国际贸易和投资的外向型企业。这类以“全球”“贸易”“结算”为特征的金融服务,在商业银行中被称为“全球交易银行(服务)”(GTB,Global Transaction Banking),这也就是早期的交易银行业务。

随着全球经济一体化程度的不断加深,越来越多企业的贸易活动既涉及国际市场,又涉及国内市场,其供应链或贸易链横跨境内和境外的整个链条。例如,国内企业获得出口订单后产生在银行办理出口结算和押汇需求,而其在国内采购备货阶段又需要打包贷款或国内信用证产品,其上游供应商可能需要以其信用为基础申请卖方融资,等等。在全球贸易不断复杂化、银行业务创新加速推进的背景下,贸易金融逐渐从贸易结算和贸易融资拓展为服务于贸易价值链全过程,从传统的国际业务扩展到同时满足客户的跨境与国内业务需求,形成了以客户为中心,为整个贸易链或产业链提供一揽子综合金融服务的对公业务新模式。与之相对应,GTB的内涵也在不断发展扩大,逐渐转变为“针对交易开展银行服务”,即现今更常见的交易银行概念。

总体上来看,无论是银行针对日常业务提供的服务,还是针对国际贸易结算的服务,均体现着银行业创新与发展的趋势,即业务发展紧紧围绕新的商业模式,不断进行对公业务的变革与转型升级。经过多年的发展,交易银行逐渐形成以现金管理和支付结算为业务核心,以企业客户为导向,围绕企业的日常交易业务,提供一揽子金融服务。参与其中的银行机构从大型跨国银行,逐步扩展到许多机制灵活的中型银行和区域性银行。此外,近年来,随着“互联网+”的兴起,借助大数据、人工智能区块链等信息技术,基于交易和数据在金融服务模式、风控手段和定价机制上的创新,交易银行的应用场景不断拓宽,产品的迭代速度也产生了新突破,基于特色票据、电子渠道与撮合交易渠道的交易银行业务规模也在迅速扩大。

与传统业务相比,早期的贸易融资以及后来的交易银行业务,具有许多传统对公业务所不具备的优势和特点:一是收入流量稳定。交易银行业务与交易过程中涉及的商品流、资金流和资产流紧密联系,单个企业的“商品流、资金流、资产流”不会随着宏观经济市场以及利率市场的变化而变化,收入流量较为稳定,具有较强的跨周期性。二是风险资本占用低。交易银行业务为企业提供服务的过程中,能够汇集到大量的现金资产,此类资产属于轻型资产,银行可以对其进行低风险、低成本的操作,优化资产负债结构,提升银行的行业竞争力。三是业务持续性强。交易银行业务是将企业的财务以及经营管理相结合,梳理企业各个环节的业务及金融需求,以专业的平台、技术为客户提供服务,具有较强的持续性,避免了只看短期盈利而错失良机的情况。四是客户黏性高。传统商业银行的产品服务难以覆盖到企业所有的需求,导致企业可能因为需求的频繁变更而调整合作的银行。而交易银行使得银行的产品贯穿到企业的整个业务开展流程中去,银行可以深入了解客户,提供高质量服务,客户黏性得以提升。五是基于交易场景的风险控制效果好。交易银行的每一笔业务都有相应的交易做支撑,本身的风险就要低于其他业务,而且基于交易银行的平台和数据,风险识别和管理的效率也要高于传统业务。此外,交易银行业务不会随着宏观经济市场以及利率市场的变化而有较大的波动,本身较稳定,在极端的市场环境下也是风险较小的一种业务。

从实践来看,交易银行不仅是国际主流银行的一种重要业务类型,在国内也成为众多商业银行公司业务转型重点及新利润增长点,不仅是银行提供对公客户行业专业化、综合化金融服务的重要载体,也是公司业务产品创新、互联网化的重要平台,是银行构建新型银企关系、提升客户黏性的核心业务,在银行稳定盈利、链式拓客、产品渗透、树立品牌等方面发挥了越来越重要的作用。

股份制银行交易银行发展现状

近年来,我国银行业面临的外部经营环境正在发生前所未有的变化,银行业传统的经营发展模式面临越发严峻的挑战,许多商业银行积极探索对公业务转型发展的新模式,优化业务和收入结构,加快布局和发展交易银行业务。从实践看,不同类型机构的交易银行业务的发展处于不同的阶段。从规模看,大型国有银行凭借其客户资源、业务国际化程度以及全球范围的机构布局,在交易银行业务方面仍具有一定的优势,占据着较大的市场份额。股份制银行则因更为迫切的对公业务转型意愿,凭借其机制灵活的优势,在交易银行业务组织架构以及产品服务创新方面,走在了国内银行业的前列。

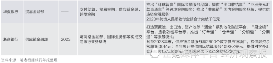
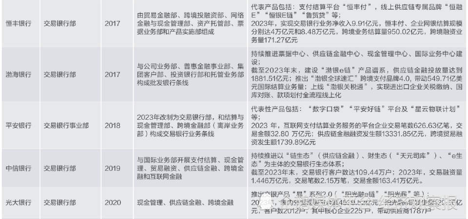
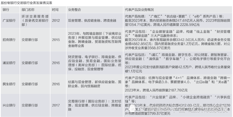
从2012年开始,部分股份制银行,如广发银行、招商银行浦发银行民生银行等,基于国际银行业经验,纷纷进军交易银行业务领域。2012年,广发银行率先成立环球交易银行部,通过整合现金管理、贸易融资和资产托管等业务,为公司客户提供一体化的解决方案。招商银行于2015年1月正式组建了作为总行一级部门的交易银行部,业务涵盖结算与现金管理、贸易融资、供应链金融、跨境金融、互联网金融等几大板块,并制定了“将公司金融资源向交易银行倾斜”的发展战略。中信银行于2017年建立了交易银行中心,隶属于总行公司银行部。依托科技赋能,中信银行交易银行业务聚焦企业客户需求,持续打造“交易+”品牌,在客户体验、产品创新和移动渠道拓展等方面实现交易银行服务新的突破。浦发银行也较早涉足交易银行业务的机构,2013年就成立了贸易与现金管理部。2016年,为进一步加快交易银行业务的发展,浦发银行把贸易与现金管理部改为交易银行部,涵盖资金结算、贸易金融、跨境服务和财资管理等业务模块。民生银行于2015年在原有的贸易金融部基础上,剥离自营业务,并整合加入其他部门的相关业务,组建了交易银行部,业务涵盖结算、融资、贸易金融平台、保理等多个领域。

截至2023年末,12家股份制银行均成立了与交易银行(或贸易金融)相关的专门部门(或事业部),将之前分散的对公业务产品和服务进行了重新的梳理、融合,以客户为中心、以科技为支撑,构建起了数字化、场景化的交易银行平台。在业务产品上,由于各家银行对“交易银行”的理解和业务发展策略各不相同,不同银行的交易银行业务产品和服务也不尽相同。在客户定位上,有的银行交易银行业务的目标客户主要是大型企业,有的则关注中小企业;有的银行的交易银行业务只服务公司客户,有的则将服务对象扩展到机构客户、同业客户。结合年报数据,总体上股份制银行将现金管理业务、供应链金融业务和贸易融资业务作为发展交易银行的主要业务,但是不同银行发展交易银行业务各有侧重,多数还是从自身比较优势和特点出发,形成了差异化的业务体系(见附表)。

图片

图片

图片

未来发展的建议

尽管转型已取得初步成效,但股份制银行(也包括其他类型的商业银行)在交易银行业务发展中仍面临不少挑战,重点还需要做好以下几方面工作。

1、完善组织架构与管理制度

与其他类型的银行相比,股份制银行在组织架构的调整上相对领先,基本都成立了专门的交易银行(或贸易金融)部门,并对相关产品、服务进行了初步的整合。但从实践来看,随着客户需求的不断变化,产品和服务的范围也在不断拓展,交易银行部与公司业务部、国际业务部等部门之间的分工、协同机制仍有待完善。此外,从管理上,需要针对交易银行业务建立有差异的考核指标体系,充分体现其业务稳定、风险较低、重视轻资产、全产业链覆盖的特点,整合各方资源,充分利用核心客户以及其上下游产业的客户资源,拓展业务领域。完善交易银行产品和服务体系商业银行应加大对交易银行产品的研发,丰富交易银行产品种类。产品要深入客户经营活动,要基于交易场景,向“标准化+定制化”转变,满足客户的个性化需求,体现差异化服务能力。要注重产品品牌建设,打造具有自身特色的交易银行品牌。一是做精基本交易银行业务。建立先进的支付结算平台,为交易银行业务战略转型奠定坚实的基础。二是做实交易流程的供应链融资。在建成服务综合化、产品品牌化、流程科学化、管理精细化的支付结算专业体系基础上,拓展中间业务、理财及财务顾问、信息咨询等各类金融服务,满足供应链上众多客户各类个性化的金融需求。三是打造综合化金融解决方案。通过调动第三方,如券商、信托、保险、物流、电子商务平台等机构资源,为客户提供全方位的金融服务解决方案。

2、加快交易银行业务数字化转型

对商业银行来说,数字化建设的目标不仅仅是把线下业务线上化,也不只是数据能力的构建,而是要立足于自身的客户定位,通过数字化技术为客户提供差异化、智能化和个性化的产品和服务。具体到交易银行数字化转型,有以下几个重点工作。一是持续夯实数据基础。扎实可靠的数据基础是数字化转型的前提,为企业提供一站式金融服务的交易银行业务使得银行能掌握企业在生产经营过程中产生的大量交易数据。打造交易银行业务数字化转型,要实现对交易数据的统一集中管理,建立包括识别、整合、清洗、发布和监控的全生命周期管理,有效整合数据资源,形成较为完善的数据资产。二是推进渠道建设数字化。加快企业网上银行、企业手机银行、企业微信银行、微信小程序等移动渠道建设升级,持续提升移动端的服务体验,为客户提供轻量级、多场景、一体化的移动金融服务。顺应交易银行开放化的发展方向,以金融产品为核心,引入多样化非金融服务,提供“金融产品+非金融服务”的综合服务方案。三是推进建设企业的数字化经营模式,要全面打造数字化企业服务体系,围绕核心企业并向其供应链上下游延展,建立“大收款”全流程收款服务体系,深入不同类型企业的采购、销售、财务管理和员工管理等经营场景,打造“场景+金融+企业服务”的产业供应链金融服务生态,利用银行自身强大的金融科技实力,助推企业重塑产业供应链,提升产业竞争力。

3、加强人才培养与团队建设

交易银行为企业客户提供一站式、全面的综合性金融服务,涉及的业务种类和相关的产品较多,对交易银行从业人员能力要求很高,需要具备较为全面的跨专业业务能力,能快速理解客户的真实需求,并从众多的产品和服务体系中找到与客户匹配的解决方案。为提高交易银行服务能力,股份制银行还需要强化人才培养与团队建设。一是加强交易银行内部总分行的协作,在营销客户和服务客户过程中配备产品专家,提高交易银行前端的专业化能力。二是加强交易银行专业人才培养。在培养专业化人才方面加大投入力度,通过业务轮岗、面授培训和在线学习等方式,培养出一批具备跨专业、精通交易银行各类产品和创新能力的产品经理。三是引进外部专业人才和第三方服务。