SpaceX成功释出第100发猎鹰(总览表)

今天,太空快递一哥成功释出今年第100发猎鹰火箭。

美东时间10月23日17:47(北京时间10月24日5:47),位于美国东海岸佛州卡角40号发射场,编号B1073.18高复用型一级火箭+全新二级火箭+23颗二代迷你版星链卫星发射升空,执行Starlink Group 6-61星链任务。

这是SpaceX今年第100次成功发射猎鹰火箭(98发猎鹰9号+2发重鹰),也是今年第101发猎鹰火箭(第70发猎鹰部署失败,见下表▼),还是今年总计第104次轨道级发射(101发猎鹰火箭+3发星舰试飞)。

图片图片图片图片图片图片图片

别忘了,这是四个月经历三次停飞后的成绩单。7月12日因二级液氧泄漏导致部署失败,停飞15天;8月28日B1062.23着陆失败,停飞3天;9月28日因二级额外点火半秒导致再入偏差,停飞数日。

图片

这次发射也是美国今年121次发射,全球今年第197次发射。SpaceX占美国发射量86%,占全球发射量53%。

截至北京时间10月24日,今年全球轨道发射197发,成功191发,失败6发。按发射商国别统计:🇺🇸美国121发(星舰IFT-3飞船级✖️、SpX第70发第二级✖️🇨🇳中国51发(第32发上面级✖️) 🇷🇺俄罗斯11发 🇯🇵日本5发(KAIROS✖️🇮🇳印度3发 🇮🇷伊朗3发 🇪🇺欧洲2发(Ariane 6上面级部分✖️)   🇰🇵朝鲜1发(Malligyong-1✖️)。全球总发射有效载荷~1988颗,Space发射~1784颗,占全球总量90%。

图片图片

此次发射还标志着:总计第395次成功发射猎鹰火箭、第329次复用一级火箭、第357次成功回收一级火箭、第280次成功海上回收一级火箭,以及B1062.23回收失败后连续第16次成功着陆火箭。

SpaceX今年目标发射量:148发(144+4),现已发射104发(猎鹰火箭101+星舰3),目标完成率70.27%。截至10月24日,2024年时间进度81%(298/366),发射完成度70%(104/148)。

图片

此次发射执行Starlink Group 6-61星链任务,即部署第二代星链星座第六轨道层第61批次23颗星链卫星,也是第111次部署第二代迷你版星链、2024年第68次发射星链、自2019年11月11日首次发射正式版以来第199次部署星链任务。

截至北京时间2024年10月24日,SpaceX累计发射201批、7148颗星链卫星,包括最初2颗Tintin丁丁测试卫星、1批0.9版卫星(60颗)、30批1.0版卫星(1678颗,含2批极轨道卫星13颗)、58批1.5版卫星(2974颗)、111批2.0mini版卫星(2434颗)。目前在轨6494颗,空间操作6441颗,正式运营6151颗,脱轨53颗,再入654颗。目前全球在轨操作10569颗卫星,星链占全球总量61%,星链占全球低轨卫星总量83%。

▲10月20日,SpaceX第5次也是最后一次为竞争性星座OneWeb部署一网卫星,这让OneWeb现已发射660颗,目前在轨654颗,在轨运行647颗。OneWeb是位居星链之后,目前在轨运行的第二大卫星星座。尽管两者数量相差10倍。

图片

10月15日,千帆星座第二次部署18颗极轨卫星,现已达到36颗。作为中国第二座万星星座,千帆星座又称G60星座,2018年由上海市国资委控股成立的上海垣信牵头打造,计划2030年底部署1.5万颗,一期拟部署1296颗,至2027年底完成。今年计划发射108颗,现已发射36颗。计划到明年底累计部署648颗。届时与OneWeb目前规模相同。

图片

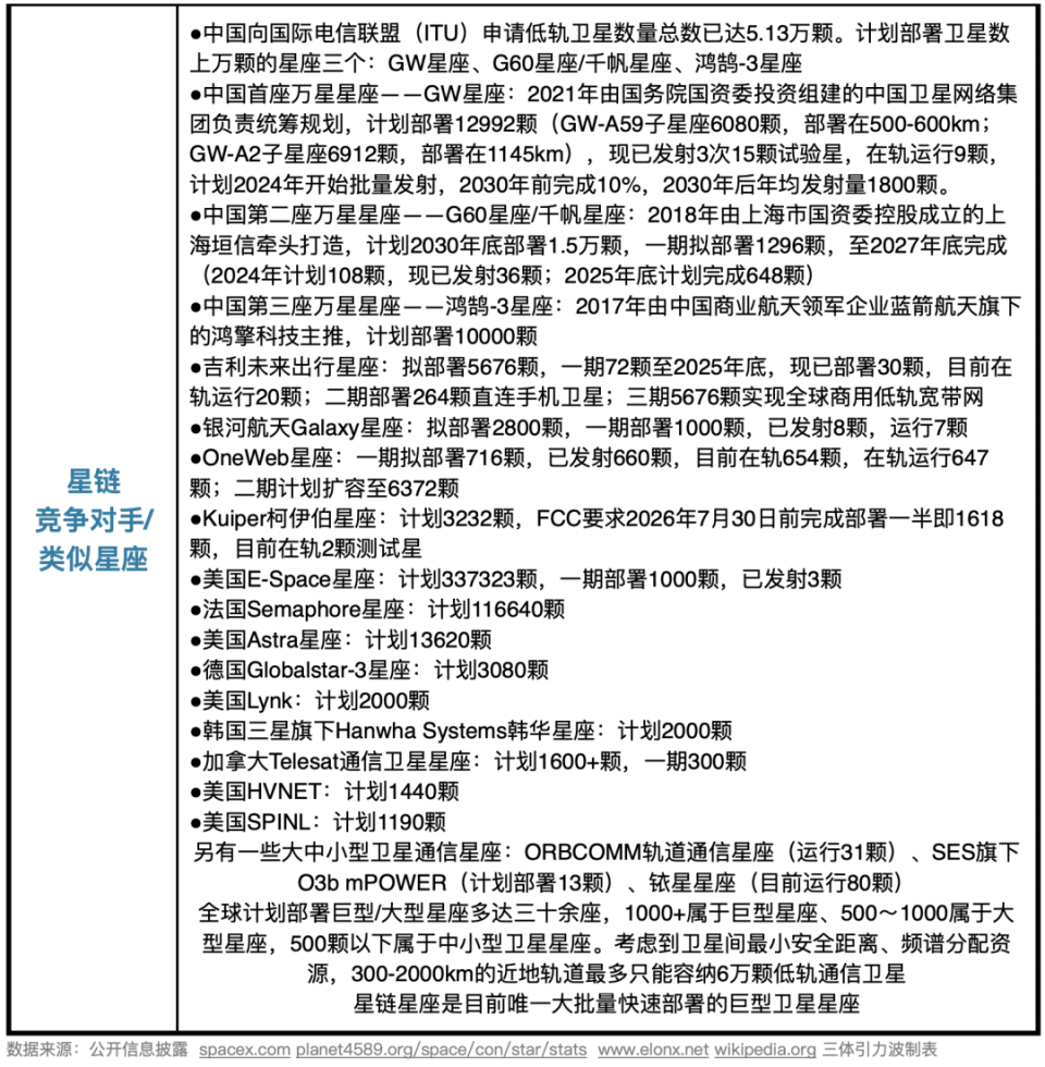
中国首座万星星座——GW星座:现已发射3次15颗试验星,在轨运行9颗。计划2024年开始批量发射,2030年前完成10%发射量,2030年后年平均发射量1800颗。中国第三座万星星座——鸿鹄-3星座:2017年由中国商业航天领军企业蓝箭航天旗下的鸿擎科技主推,计划部署10000颗,目前尚未启动发射。

星链星座竞争性或类似星座最新数据统计如下图▼

图片