蚌埠市教育局传来喜讯!

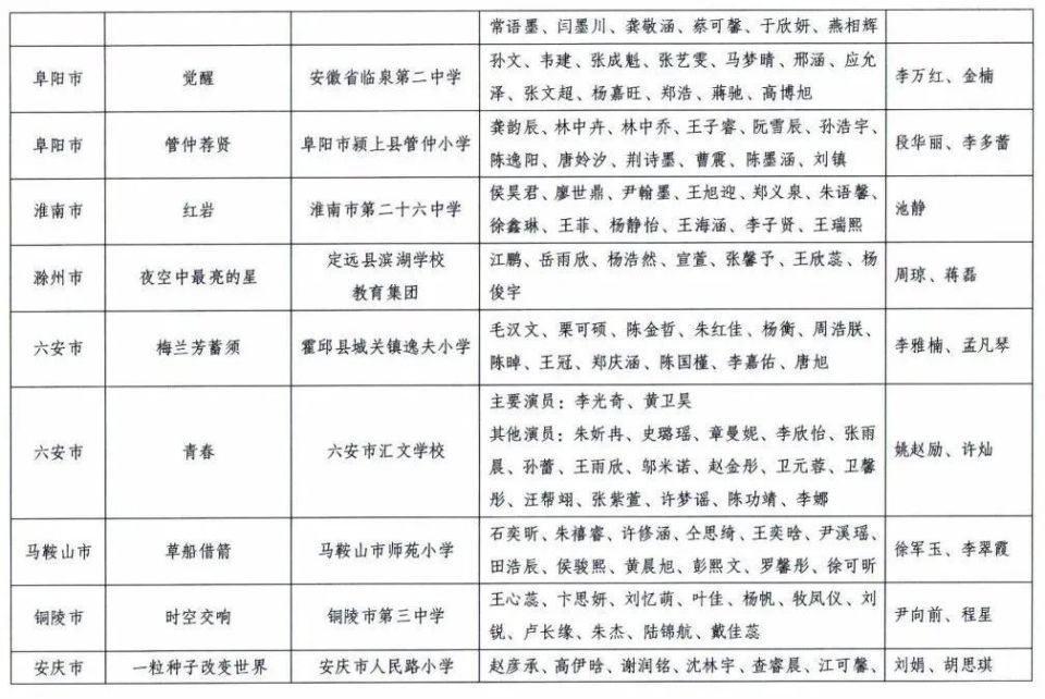
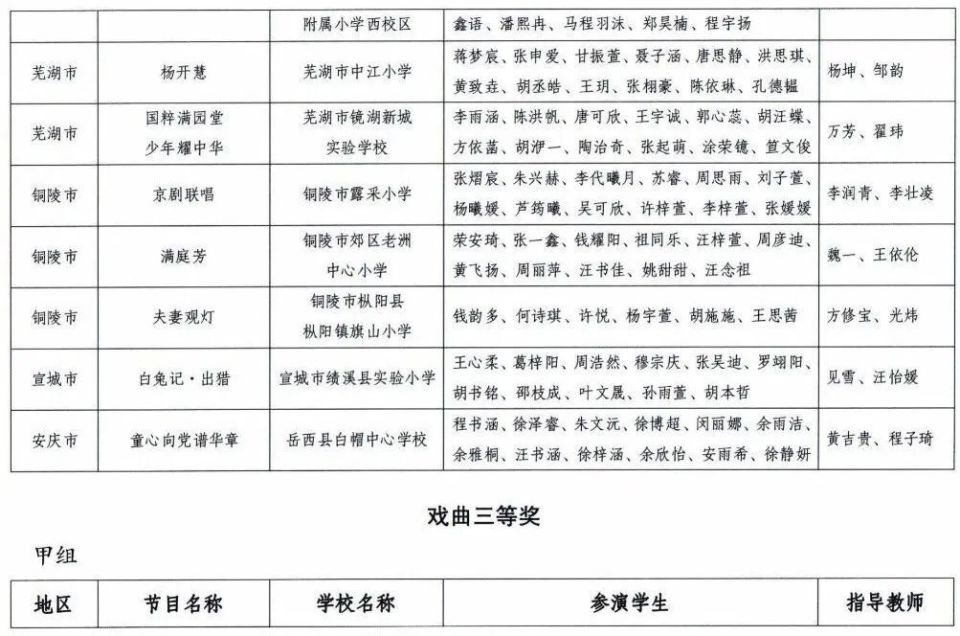
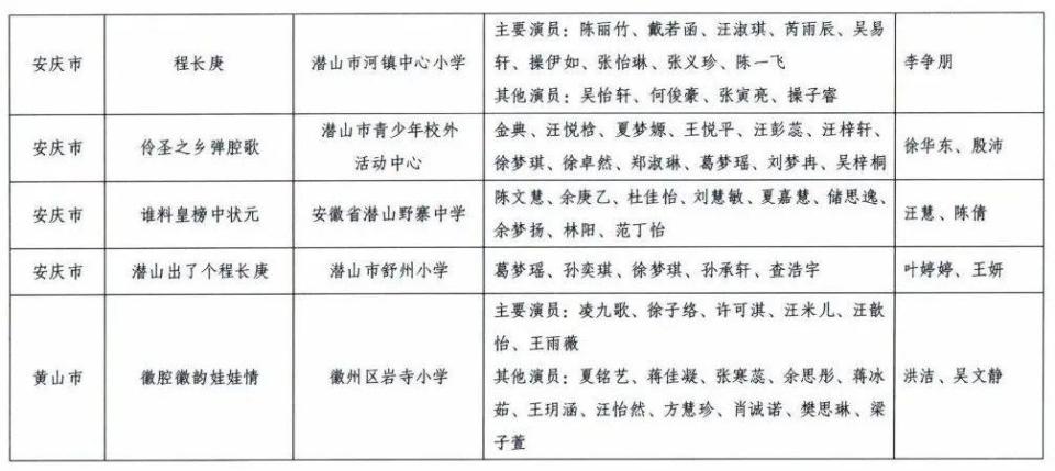
记者从蚌埠市教育局获悉,为进一步做好青少年美育教育工作,增强美育育人成效,展示新时代中小学生良好的艺术素养和昂扬的精神风貌,以实际行动和优异成绩向中华人民共和国75周年华诞献礼,安徽省教育厅举办了全省中小学生戏剧(戏曲)专项展演活动,经各县区推荐,蚌埠市共有16个作品报送参与评审,全部获奖!


蚌埠市固镇县实验小学《心声》、蚌埠第八中学《小松鼠找花生》荣获戏剧甲组一等奖,蚌埠市淮上实验小学《光》、蚌埠市龙子湖实验学校《刘姥姥进大观园》荣获戏剧乙组一等奖。蚌埠市第三实验学校《国旗背后的故事》获戏剧甲组二等奖,蚌埠第二实验小学《苦难的花朵》、蚌埠市行知实验学校《绣红旗》、蚌埠第二中学《如愿》获戏剧乙组二等奖。蚌埠高新实验学校《幸福森林的故事》、蚌埠市固镇县第一小学教育集团《信仰》获戏剧乙组三等奖。


蚌埠市固镇县第五小学教育集团《戏曲联唱》荣获戏曲乙组一等奖。蚌埠市固镇县陈渡联合小学《女驸马选段》获戏曲甲组二等奖,蚌埠市后场小学《石榴花开耀淮畔》、蚌埠第二实验小学《跃上新时代》获戏曲乙组二等奖。蚌埠市吴安小学《少年戏梦》获戏曲甲组三等奖,蚌埠市淮上区信湾小学《徽韵黄梅》获戏曲乙组三等奖。蚌埠市教育局在全省中小学生戏剧(戏曲)专项展演活动中获优秀组织奖。


蚌埠市教育局将继续积极开展美育教育工作,坚持以美育人、以文化人,提高学生审美和人文素养,传承和弘扬戏剧、戏曲传统文化,增强学生民族自豪感与文化自信。


图片

图片

图片

图片

图片

图片

图片

图片

图片

图片

图片

图片

图片

图片

图片

图片

图片

图片

图片

图片

图片

图片

图片

图片

图片

图片

图片

图片

图片

图片





不想错过推送

给“蚌埠日报”设个星标🌟

第一时间接收最新最热资讯

图片