“欧罗巴-快帆”探测任务浅析


图片
图片

“欧罗巴-快帆”探测任务浅析

宇航学报推荐

张毅碰,孟绿汀,张  杰,杨爱香,韩承志,

田百义,李  飞,张  熇

(北京空间飞行器总体设计部)


摘 要



木卫二由于其冰层下液态海洋的存在,被认为是太阳系中除地球外最有希望存在生命的地方,具有很高的科学探测优先级。针对木星系统,国际上先后开展多种方式的探测任务。“欧罗巴-快帆”(Europa Clipper)探测任务针对木卫二开展详细探测和研究。本文概述“欧罗巴-快帆”探测任务探测器设计、载荷配置、飞行轨道设计、辐射防护设计等工程实施特点,针对未来中国木星系探测、太阳系边际探测等任务的实施和规划提出思考和建议。



引  言


NASA“伽利略号”航天器返回的数据表明,木卫二的冰壳下极有可能出现全球液态海洋,哈勃太空望远镜观测到木卫二喷发的水冰羽流,这些发现为木卫二存在生命提供了证据。NASA“欧罗巴-快帆”旗舰任务于2024年10月发射,将对木卫二进行飞越探测,旨在评估木卫二的宜居性。该探测器由NASA喷气推进实验室(JPL)和美国约翰斯霍普金斯大学应用物理实验室团队共同开发。



1

任务目标

“欧罗巴快帆”于美国东部时间2024年10月14日下午12:06发射。探测器预计在2025年2月、2026年12月分别完成火星接力与地球借力,并于2030年4月到达木星附近并开展科学探测任务。


“欧罗巴-快帆”任务的科学目标是探测木卫二生命存在的可能性,具体探测目标如下:

1)探测木卫二地下水、冰壳结构的交换过程和垂直分布;

2)探测木卫二冰壳结构的厚度和热物理特性;

3)探测木卫二液态海洋的存在,研究其深度、盐度以及组成成分;

4)研究木卫二地质活动的热力学特征;

5)研究木星系周围的辐射环境;

6)为未来任务调查有科学价值的着陆点。



2

任务介绍

2.1 探测对象情况

木卫二(Europa)又名为“欧罗巴”,是公转轨道距离木星第六近的一颗卫星。木卫二与木星之间的平均距离为670900km,公转周期86.4h,轨道偏心率为0.009。木卫二平均直径3121.6km,体积约1.59×1010km3,质量4.8×1022kg。与其他伽利略卫星一样,木卫二也被潮汐锁定,因而有一个半球永远朝向木星。木星和其他卫星在不同方向的重力场,为其冰层内部海洋潮汐运动、表层下地质运动提供了必要的动力条件和能量来源。


木卫二主要由硅酸盐岩石构成,其表面由冰层覆盖,如图1所示,据推测表冰厚度可能高达上百千米。木卫二表面还包裹着一层主要成分为氧的稀薄大气。同时,木卫二是太阳系中已知星体表面最光滑、辐照反照率最高的卫星之一,这也表明了木卫二表面相当“年轻”,表层年龄在“2千万到1亿8千万年之间”。液态水和稀薄大气的存在使得木卫二具有潜在的生命宜居性,使其成为国际深空科学探测的重点目标之一。此外根据“伽利略号”航天器采集到的磁场数据表明,受到木星强磁场的影响,木卫二自身也产生感应磁场。

图片

图1木卫二示意图


2.2 探测器平台及设计

“欧罗巴-快帆”探测器将在美国肯尼迪航天中心使用猎鹰重型运载火箭发射,最大发射质量约6000kg,其中探测器干重约3240kg,科学有效载荷总质量约352kg。探测器本体尺寸约3m×1.5m×1.5m,由电子模块、推进模块和无线电通信模块组成,太阳翼展开后尺寸约30.5m×5.27m。探测器共配置1个氧箱和1个燃箱,贮箱箱体材料为钛合金,推进剂装填质量为2750kg。8.5m长的磁强计吊杆安装在高增益天线下方的推进模块上,电子模块主要集中在铝锌合金屏蔽防护箱内,可降低设备所经受的辐射电离总剂量。

图片

图2EuropaClipper探测器设备构型布局


探测器采用三轴稳定姿态控制,推进和控制系统包含2×12个25N推力的双组元发动机(MMH/NTO)、4个动量轮(RWA)、2个星敏单元(SRU)、2个惯性测量单元(IMU)和4个数字太阳敏感器。测控数传系统采用功耗为20W的X频段天线对地通信,功耗为35W的Ka频段天线进行科学数据传输,配置1个直径为3m的高增益天线、1个中增益天线、3个扇形波束天线和3个低增益天线。当器地距离<1AU时,主要使用扇形波束天线和中增益天线对地通信数传,当器地距离>2AU时,将使用高增益天线。飞行任务期间,“欧罗巴-快帆”探测器将在多个天线配置、多个制导、导航和控制模式间切换,保证探测器在存在重力梯度干扰的情况下保持期望姿态。


整个任务中探测器距离太阳0.65AU~5.6AU,使得探测器面临较大的外热流变化环境,增大了探测器热设计难度。以暴露在空间环境中的太阳翼为例,在上述外热流变化大且热控措施有限的条件下,太阳翼将面临+100℃~-238℃的温度环境。鉴于此,为保障探测器设备免于经受如此剧烈的温差变化环境,探测器热控分系统配备了泵驱流体回路、加热片和热控百叶窗,并结合木星辐射防护屏蔽盒中设备布局开展综合设计,保障探测器平台具有适于设备的温度环境。此外在器日距离<0.9AU范围时,高增益天线被用作隔热盾为探测器阻挡强烈的太阳照射,同时探测器利用泵驱流体回路、加热片将器上设备产生的热量分配到器上其他部分或排出在太空里,从而降低整器温度和热控功耗。


“欧罗巴-快帆”探测器配置有2副五面板的太阳翼,每副展开后长约12.5m,宽约4.1m。整器太阳翼总面积为102m2,任务末期发电功率700W,电池容量336Ah。同时,工程上综合考虑卫星探测姿态、对地通信条件、热平衡状态和整星功耗平衡,将科学载荷高频雷达成像系统的2个HF频段和4个VHF频段天线,融合设计安装在太阳翼支架上,天线垂直位于两幅太阳能电池阵列一侧,且彼此平行。


2.3 科学载荷及科学项目

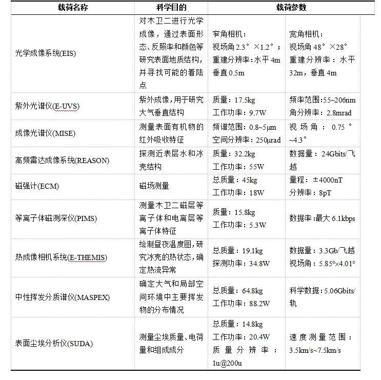
木卫二拥有地下海洋,是潜在的生命宜居星球,“欧罗巴-快帆”任务通过研究木卫二冰层及其下方海洋的化学组成、表面地质活动等特性评估木卫二生命宜居性,为后续寻找生命的深空探测任务提供科学基础。考虑强辐射环境和任务轨道设计,为更加高效和全面的获取木卫二的科学数据,“欧罗巴-快帆”任务将开展绕飞探测。探测目标包括木卫二极紫外、可见光、近红外和热红外波段频谱及木卫二磁场、尘埃颗粒、中性气体和等离子体等。“欧罗巴-快帆”探测器共搭载9台科学载荷,总重约352kg,载荷安装位置如图3所示,各载荷具体功能和性能表1所示。

图片

图3科学载荷布局


表1“欧罗巴-快帆”探测器科学设备功能性能表

图片


科学团队还基于X频段和Ka频段开展木卫二引力场测量。团队采用无线电测速与测距技术,利用多普勒效应、信号时延特性处理“欧罗巴-快帆”X频段、Ka频段追踪数据,结合测角数据及无线电链路噪声源补偿分析完成探测器高精度定轨。同时团队利用伽利略号、朱诺号木星探测数据建立木星系引力场模型,综合考虑光压等非引力因素修正后,利用定轨数据和木星系模型解算木卫二引力场系数,以此获得引力场高阶球谐系数,并根据修正的引力场模型反演木卫二冰层厚度、海洋密度和固态内核的结构。


2.4飞行轨道设计

“欧罗巴-快帆”探测器规划轨道如图4所示。探测器通过猎鹰重型火箭发射,利用“引力弹弓”效应,通过火星、地球借力(MEGA)方式实现地木转移。相比较于采取金星借力的地木转移,“欧罗巴-快帆”探测器的转移轨道可以有效减少器日距离在1AU内的飞行时间,从而大大降低强热流环境对探测器的影响强度,同时还可以以较短飞行时间抵达木星。相比于ESA“木星冰卫星探测器”(JUICE)的飞行轨道,“欧罗巴-快帆”探测器可以在晚于其1.5年发射情况下更早抵达木星,“欧罗巴-快帆”预计于2030年4月到达木星及其卫星环绕轨道并开展科学探测。

图片

图4“欧罗巴-快帆”任务地木飞行过程


“欧罗巴-快帆”探测器在进入木星轨道之前约1年时间,进行一次轨道修正,此次轨道修正位置与木星捕获轨道机动位置具有十分相似的SPE角、SEP角和日心距、地心距等天体几何关系,因此借助此次轨道修正进行木星捕获前的轨道机动演练,验证探测器的各项功能,以降低木星捕获时的风险。“欧罗巴-快帆”探测器木星捕获过程耗费约90天,其中木星接近段约79天,木星捕获约11.3天。探测器分别在木星捕获前30天和前13天开展2次轨道机动和修正,确保探测器在目标轨道上飞行。同时,在木星捕获前5.5天探测器还有备份机动窗口,从而提高探测器的木星捕获能力。在探测器进入木星环绕轨道14天前,应完成减速制动速度增量核算和指令上注,7天前应完成推进系统相关初始化参数上注。

图片

图5“欧罗巴-快帆”任务木星抵达过程


在木星环绕探测阶段,探测器需尽可能多地收集满足主要任务目标所需的科学数据。考虑木卫二在木星的强辐射区域,探测器轨道设计需满足木卫二探测的全球覆盖性的同时,尽量避开或减少探测器所受的环境辐射。探测器针对木卫二探测分为以下4个阶段。

任务1过渡段(TEC1):通过重力辅助机动降低轨道周期和相对木星赤道面的倾角,到达与木卫二共振轨道,为在光照条件下观测木卫二创造条件。该阶段耗时约1.4年。

任务1阶段(EC1):探测木卫二与木星潮汐锁定的背对木星侧半球,通过多次飞越实现背对木星半球的区域覆盖探测,任务周期约1年。

任务2过渡段(TEC2):通过重力辅助机动,将木卫二飞越位置旋转180°,为在光照条件下探测木卫二另一侧半球创造条件,阶段耗时约5个月。

任务2阶段(EC2):探测木卫二与木星潮汐锁定的正对木星侧半球,通过多次飞越实现正对木星半球区域覆盖探测,任务周期约10个月。

过渡段将开展科学设备校准调试和准备工作,任务段探测器快速飞越恶劣辐射环境同时收集大量科学探测数据,单次飞越期约4天。随后探测器将飞离恶劣辐射环境进行约10.2天的科学数据对地传输,巧妙化解了同时收集和传输数据在整器能源功耗和载荷指向的双重矛盾。木星系内探测任务时间总约3.5年,在此期间探测器共进行40多次木卫二飞越,实现木卫二全球区域覆盖探测。待主任务结束后,若不进行扩展任务,“欧罗巴-快帆”探测器将在两次木卫三飞越后撞击木卫三,结束探测使命。


2.5 辐射防护设计及验证

木星拥有太阳系行星中最强烈的辐射环境。木星的磁矩约为地球磁矩的20000倍,表面磁场强度约为地球的20倍。木星辐射带质子通量约为地球辐射带质子通量的10倍,高能电子通量比地球辐射带高2~3个数量级,尤其是木星辐射带中存在较多超过10MeV的高能电子,因此木星系辐射带以电子为主。与地球辐射带相同,木星辐射带仍然呈壳层分布。如图6所示,从空间分布的角度来看,木星赤道平面上的粒子通量随着距木星距离变远而逐渐衰减,木星辐射带边界为17Rj(Rj为木星半径)。木星如此恶劣的辐射环境可产生的辐射效应主要有辐射总剂量效应和高能电子与绝缘介质相互作用产生的内部放电效应等,会导致探测器器件及系统功能失效,威胁探测器安全运行和任务成败,因此探测器的辐射防护设计是木星系探测器研制中至关重要的一环。

图片

图6木星系辐射带示意图


“欧罗巴-快帆”探测器在研制过程中,利用伽利略计划辐射环境监测(GIRE)模型估算了木星典型探测轨道的辐射总剂量,表明需要通过防护设计将辐射敏感器件在整个任务周期内的辐射总剂量从3Mrad降低至150krad。同时,考虑辐射设计系数(RDF)为2,探测器还要求辐射敏感器件能够耐受300krad的辐射总剂量。“欧罗巴-快帆”探测器辐射防护设计主要分为轨道设计和屏蔽壳设计两部分。大椭圆环木轨道设计能够有效降低探测器受到的辐射总剂量,“欧罗巴-快帆”探测器轨道设计如图6所示,该轨道约70%部分远离木星辐射带恶劣的区域。在屏蔽壳设计方面,“欧罗巴-快帆”探测器将辐射敏感器件或者重要电子单机安装在屏蔽壳内。该屏蔽壳主体结构为1.4m×1.4m×1m,箱体如图7所示,壳体材质为厚度9.2mm的7075铝锌合金,总质量接近200kg。9台科学载荷的电子学组件,以及辐射监测系统、电源管理系统、数管计算机、星敏、机构驱动电子学和数字太敏等共计26台/套对辐射敏感的电子学组件/单机位于屏蔽壳内部。

图片

图7辐射屏蔽壳主要结构


“欧罗巴-快帆”探测器还携带有质量约27kg的辐射监测系统。该系统的传感器均匀安装于辐射屏蔽壳内外,不间断测量探测器所受辐射总剂量,同时该系统收集科学载荷测量数据,从中提取辐射噪声从而估算辐射数据。再利用上述收集到的辐射环境数据与地面试验验证数据、设计指标等进行相互验证,判断当前探测器所经受辐射情况,进而评估探测器在轨健康状态。


以往木星系探测任务同样针对木星系恶劣辐射环境采取了屏蔽壳设计。“伽利略”探测器使用了厚度约为1cm的钽盒,“朱诺”探测器使用了厚度为1cm的钛合金盒,“木星冰卫星”探测器使用了2个质量达200kg的钽盒。与以往任务不同的是,“欧罗巴-快帆”探测器屏蔽壳材料采用7075铝锌合金。在选择屏蔽壳材料时,“欧罗巴-快帆”研制人员利用多目标优化算法综合考虑了屏蔽壳厚度、强度、导热性能等各指标从而使得屏蔽壳防护性能达到整体最优状态。推测认为,铝合金满足屏蔽辐射设计指标的同时能够为设备/组件安装提供结构支撑,其导热性能也优于钛合金、钽合金,由此被选为“欧罗巴-快帆”探测器屏蔽壳主要材质。


“欧罗巴-快帆”探测器典型轨道上的平均剂量率为0.010rad(Si)/s,所以在研制阶段研制人员对探测器元器件进行了辐射剂量率为0.010rad(Si)/s,总辐射剂量为300krad(Si)的辐射试验。同时对于辐射剂量率敏感的双极型晶体管,为验证低剂量率损伤增强效应(ELDRS)的影响,进行剂量率0.0045±5%rad(Si)/s,总剂量率为300krad(Si)的辐射试验。试验结果表明,“欧罗巴-快帆”探测器所选元器件在300krad(Si)范围内可正常工作,部分元器件只有较轻的参数退化。经受辐射试验后,被测元器件需经历2个退火期:168h不加电室温(25℃)退火和168h加电室温退火。两个退火期分别模拟了远离木卫二阶段和探测仪器长时间待机和关机的在轨飞行状态。在总剂量达到308krad(Si)的退火试验后,元器件参数性能能普遍恢复到探测器符合要求内。

图片

图8典型器件辐射总剂量试验结果


2024年3月,NASA公开表示“欧罗巴-快帆”探测器的电子开关所选用的功率晶体管MOSFET在低于任务设计要求的辐射环境中失效。“欧罗巴-快帆”探测器选用的MOSFET均产自Infineon公司,是美国DLAQPL的产品,达到了MIL-PRF-19500JANS标准水平,密封封装符合欧洲ESCC-5000规范,但却在长达1~2年的辐射试验后期出现失效。面对辐射试验出现的器件失效问题,团队经过长达数月的再次测试,NASA表示“欧罗巴-快帆”探测器电路有冗余备份,探测器不会因MOSFET而失效。同时,研制人员调整部分辐射敏感器件加热器,使其在较高温度下加速器件退火过程,使MOSFET可自身修复在飞越木卫二时所受辐射损伤。可见这种极端恶劣环境下器件的筛选及验证试验应结合任务方案和流程设计尽早开展。作为备选预案,“欧罗巴-快帆”探测器还可通过修改飞行程序,如减少飞越次数等方式控制探测器受到的辐射剂量。



3

启发与思考

“外层空间是人类的共同疆域,空间探索是人类的共同事业”,人类空间探索已经遍布太阳系八大行星并向太阳系外不断延伸。截至目前,人类共进行7次木星飞越探测,3次木星环绕探测,相比月球探测122次、火星探测47次,人类对木星及以远的深空探索明显较少,但其保留着太阳系初始阶段及演化过程的大量珍贵信息,蕴含十分重要的科学价值。同时木星作为太阳系穿越及星际飞行借力的必要手段,是未来人类深远空间探测任务的重要门户。

“探索浩瀚宇宙”是我国不懈追求的航天梦。中国自21世纪初以“嫦娥一号”探月任务开启了深空探测先河起,快速发展实现月球正面、背面探测和采样返回,火星着陆巡视探测,并计划在2030年前后实施木星探测及太阳系边际探测等任务,将实现木星及卫星的飞越及环绕探测。

“欧罗巴-快帆”是国际首次通过一次任务环绕探测木星及其卫星的木星系探测任务。其设计研制和实施过程具有诸多值得借鉴和学习之处,启示如下。

3.1 科学热点与探测器设计深度融合,更加高效实现探测任务设计和实施

在任务层面,“欧罗巴-快帆”任务轨道设计以木星大椭圆轨道为基础,结合木星及其卫星周围环境特点,考虑木卫二科学探测需求,以不同姿态反复飞越木卫二实现了全球勘探和不同科学仪器的针对性探测,同时降低木星辐射环境对探测其平台设备的影响,增加了任务实施寿命。

在探测器平台设计层面,面对早期近日点热流大,后期到达木星时距离远、光照弱、温度低、辐射强等多种因素,使得探测器设计面临高低温环境热控实施难、后期通信条件差、能源获取少等诸多问题,将科学仪器电子学和平台电子学设备集中于屏蔽盒内集体防护,并利用热管、百叶窗等手段,结合天线作为近日点隔热盾,实现距太阳0.65AU~5.6AU大跨度热管理。此外将探测雷达与太阳翼耦合设计,充分利用太阳翼热控和其灵活控制指向的优势,实现有限资源下探测器高效率姿控和科学探测的最优化设计。

未来我国开展木星及其卫星探测、太阳系边际探测应进一步深度融合科学需求和科学探测过程,形成“结合科学需求提升工程能力,利用工程能力提升强化科学获取水平”的深空探测一体化设计思路,并在此基础上策划未来木星及以远探测任务,兼顾不同任务之间差异,同时任务间形成互补,实现多目标顺访、多科学任务兼顾的系列规划,为人类全面认识宇宙提供重要参考。


3.2 强化在轨可重构、智能化设计理念,应对未来深空探测任务面临的不确知问题,降低任务实施风险

深空探测领域不断快速发展,未来深空探测任务难度不断增加,环境不确定性愈加凸显,任务周期不断延长,面临极其有限的资源和苛刻的发射窗口,深空探测任务设计有必要结合任务特点,将在轨重构的理念加入初期方案设计中,进一步提升任务能力和实施价值。

任务重构设计:在方案设计初期,对科学目标进行多重搜索,在科学探测上考虑有主目标和辅目标,两个目标应当在任务极端环境中有显著差异,再此基础上综合分析通信信道、光照条件、科学测角度需求、推进剂消耗等多重因素的主备任务满足性,实现有限资源下探测器高效率设计和科学探测的多重选择能力,从任务层面具有重新定义能力。

探测器平台重构设计:面临极端恶劣环境和长寿命要求,针对主要子系统如综合管理系统、GNC控制系统、推进系统等子系统内部,根据器件退化机理建立软件重构流程和补丁更新机制,提升星务软件灵活性;分系统梳理核心重要功能,在不同重要分系统之间建立的一定程度互相替代能力,并通过星上自主判断实现自主化、智能化的在轨执行和飞控监测的手段,以进一步提升任务寿命和可靠性。


3.3 完善行业标准,布局复杂环境试验和寿命试验验证,全面提升我国航天基础技术水平和能力

临近NASA公布“欧罗巴-快帆”所选用的行业标准中晶体管的辐射认证与最新发现的环境要求存在差异,后续经过大量测试分析得出该晶体管对任务影响有限可继续按期执行发射任务,并且采取飞行轨道多重预案设计,以应对设备异常条件下探测任务的实施,但其带来的影响值得深思。“欧罗巴-快帆”任务耗资近50亿美元,前后历经近十年,先后推迟多次,选用的器件具备300krad(S)i抗辐照能力,开展大量设计、验证和更替工作。即便如此发射前5个月依旧暴露出探测器控制电流的晶体管在低于设计预期辐照剂量值的情况下存在失效风险,给团队决策和任务发射带来极大困难。结合本任务产生的难题,综合考虑未来深空探测任务的特点,器件产品适应性主要集中在极低温、高低温交变和辐射环境等的适应中,因此针对未来发展推动制定不同温度域适应性、不同辐射水平耐受性器件的研制工作,应加强抗辐射加固设计能力,提升系统冗余备份设计水平,针对深空探测领域特点完善寿命验证的试验方法和标准。

我国未来实施的木星探测、太阳系边际探测等任务,均面临强辐射、极低温、长寿命的要求,需提前深化任务环境剖面分析,确定环境试验条件,布局试验验证架构,开展失效机理研究和寿命加速试验验证,提前发现薄弱环节和风险,以便及早采取有效措施,避免任务后期产生重大反复问题和延误风险,进一步提升任务能力。



结  论


国际上已经实施了累计7次木星系飞越探测和3次环绕探测,其中先驱者1号/2号、旅行者1号/2号、新视野号、尤利塞斯号、卡西尼号借力飞行时完成木星飞越探测,伽利略号、朱诺号、“木星冰卫星探测器”实现环绕探测,每次任务获得了大量重要的图像信息和科学数据,同时也发现了木星更多的卫星,每一次顺访或者环绕探测都成绩斐然。本次“欧罗巴-快帆”任务更是聚焦木卫二开展首次详细勘察,对其海洋、冰层、水蒸气等运动进行探测,并尝试寻找生命的迹象。任务承前启后,科学意义重大,具有很高的学习借鉴价值。后续将不断跟踪其在轨运行情况,了解探测器达到木卫二探测过程中平台健康状态以及科学产出成果,为我国后续木星探测、太阳系边际探测等任务提供参考。




来源/中国宇航学会