秦皇岛游船侧翻致12人死亡重大事故调查报告发布:6人被批捕

中国网10月14日讯 河北省应急管理厅10月13日发布卢龙“4·13”事故调查报告。
4月13日14时25分左右,秦皇岛市卢龙县刘家营乡桃林口村青龙河水域,一载有31名乘客的“三无”船舶行驶途中倾覆,乘客全部落水,造成12人死亡、7人受伤。
事故发生后,按照《生产安全事故报告和调查处理条例》等法律法规,省政府成立了事故调查组。省纪委监委同步成立追责问责审查调查组。
经调查认定,这是一起个人使用“三无”船舶非法运营、违规载客导致的生产安全责任事故。
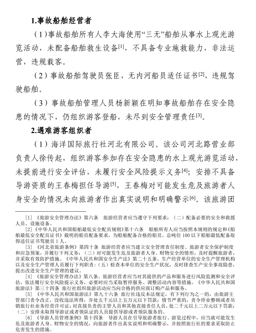
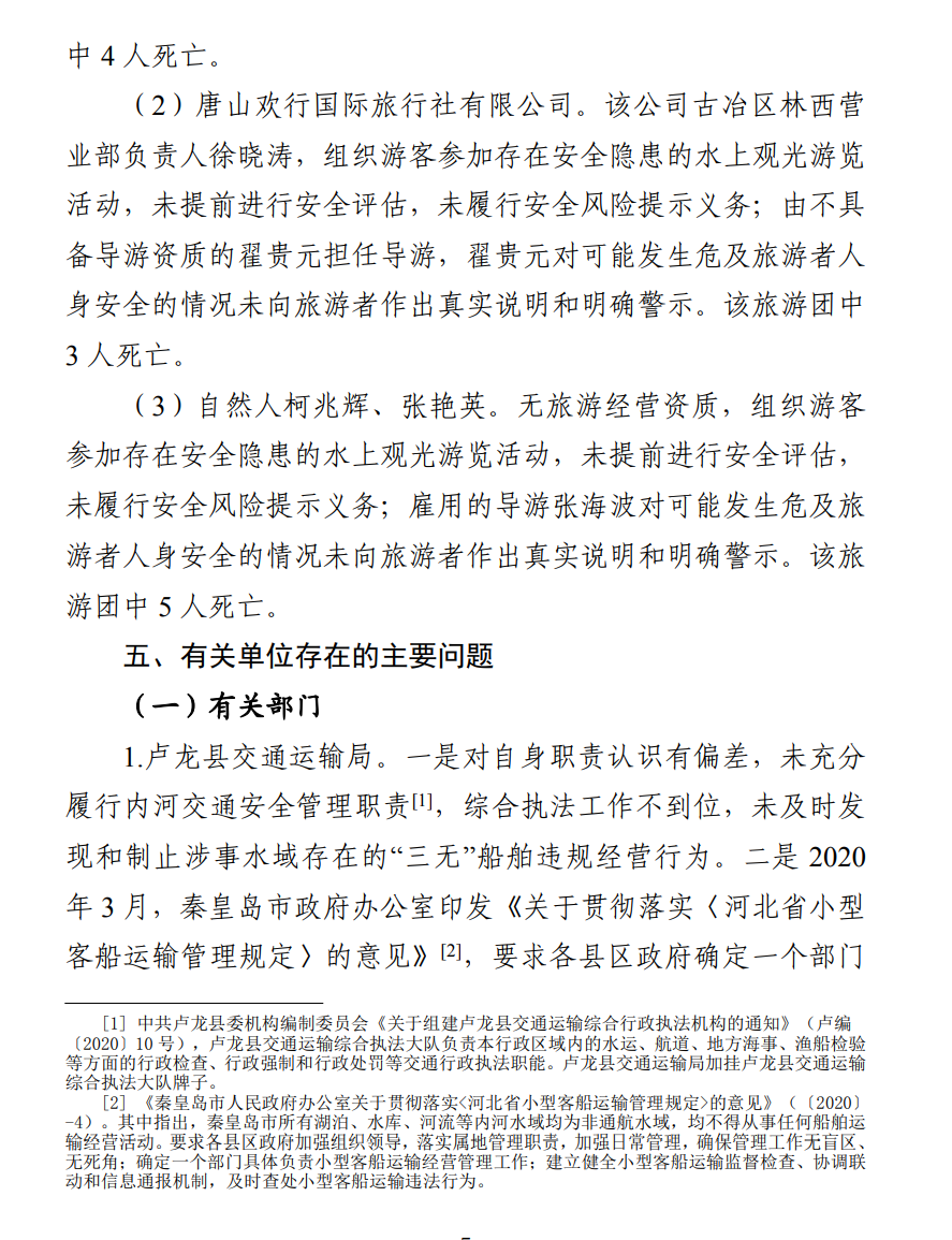
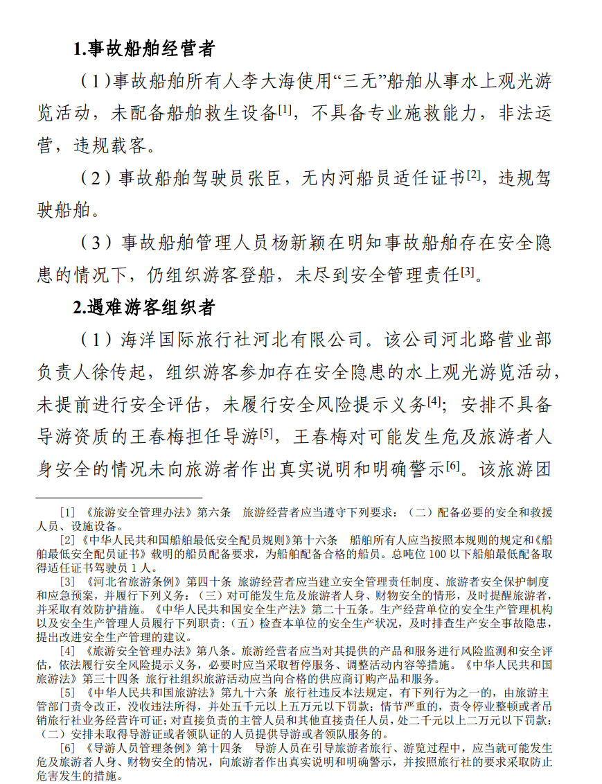
事故船舶所有人李大海、事故船舶驾驶员张臣、事发当日负责管理船舶和游客登船的杨新颖、唐山市海洋国际旅行社河北有限公司河北路营业部负责人徐传起、无相关资质开展旅游活动的柯兆辉、无相关资质招徕和组织游客并担任导游的翟贵元等6人被批准逮捕。唐山欢行国际旅游社有限公司古冶林西营业部负责人徐晓涛、唐山市海洋国际旅行社河北有限公司永乐园营业部负责人于艳霞、河北海外国际旅行社有限公司唐山卫国路营业部负责人左莎莎、无相关资质招徕游客并担任导游的张艳英、导游张海波、无相关资质担任导游的王春梅等6人被取保候审。
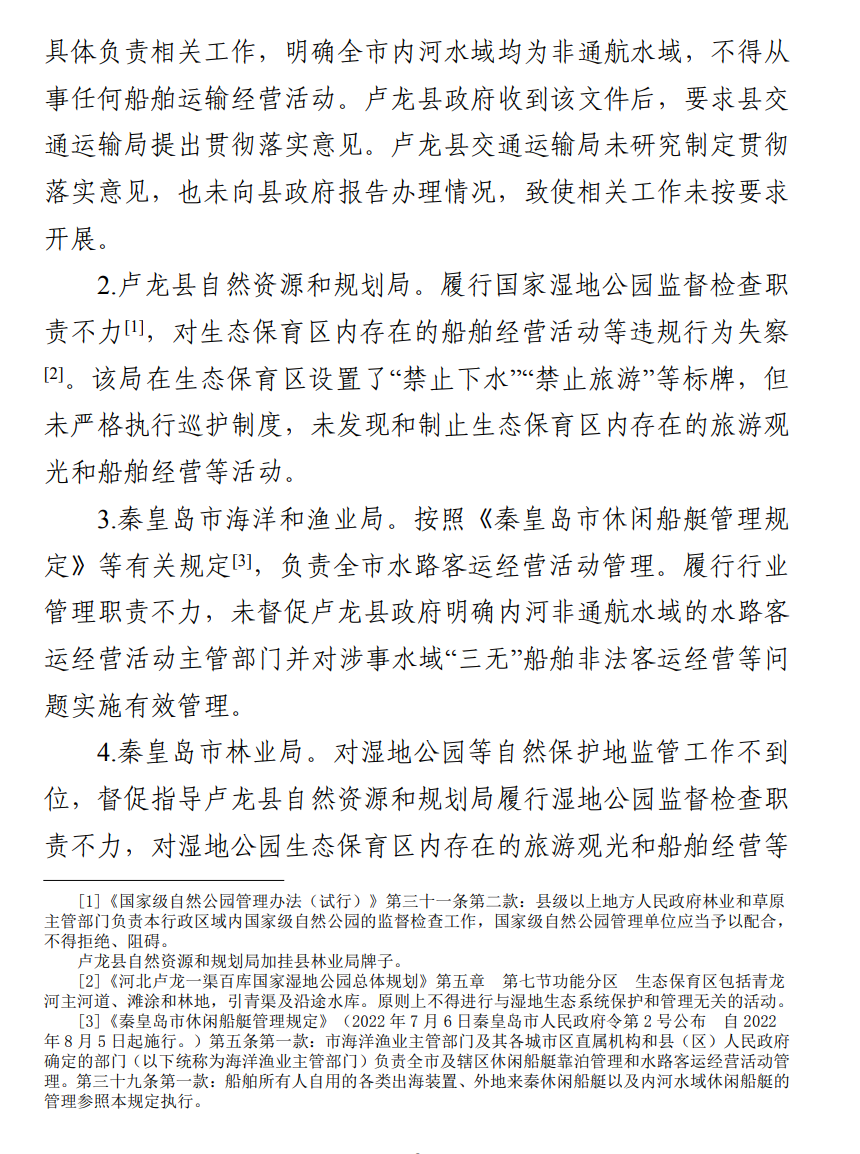
针对地方党委政府及有关部门存在的主要问题,建议对24名公职人员进行追责问责。其中,对秦皇岛市政府分管市海洋和渔业局的副市长高向阳、分管市林业局的副市长郭建平批评教育;对卢龙县委书记张志明、县长于忠林予以诫勉,给予卢龙县政府分管县交通运输局的副县长钱志强政务警告处分、分管县自然资源和规划局的副县长陈峰党内警告处分;给予刘家营乡党委书记胡劲松、乡长孟庆军党内严重警告处分;对秦皇岛市海洋和渔业局局长吴新顺、秦皇岛市林业局局长骆德新予以诫勉,给予秦皇岛市林业局四级调研员王耀文政务警告处分、自然保护地管理科科长孙洪奎政务记过处分;给予卢龙县交通运输局局长张健党内警告处分、四级调研员张国友政务记过处分、一级主任科员周建华政务警告处分;给予卢龙县自然资源和规划局局长邹庆丰党内警告处分、一级主任科员伦辛国政务记过处分、湿地公园服务中心主任李宾政务记过处分;对唐山市路北区文化体育和旅游局局长马洁予以诫勉、给予副局长唐英政务警告处分,对路南区文化体育和旅游局局长赵立宏予以诫勉、给予旅游业发展管理中心主任李彬彬政务警告处分,对古冶区文化广电和旅游局局长谭大伟予以诫勉、给予副局长岳庆政务警告处分。
调查报告全文如下:
图片
图片
图片
图片
图片
图片
图片
图片
图片
图片
图片
图片
此前报道
秦皇岛非法改装“黑游船”侧翻事故船主及相关责任人员被公安机关控制
河北秦皇岛船只侧翻致12人遇难,事发船只为非法改装“黑游船”
秦皇岛一船只侧翻已致12死6失联,多位游客视频显示船只缺少安全措施,游客未穿救生衣
查看原图 376K
图片
图片
图片
图片
图片
图片
图片
图片
图片
图片
图片
图片
【责任编辑:刘峻凌】