迈巴赫维权车主回应经销商声明:发生问题不道歉,却通篇的敷衍解释

近日,“车主开着雨棚迈巴赫维权”事件引发关注。

图片

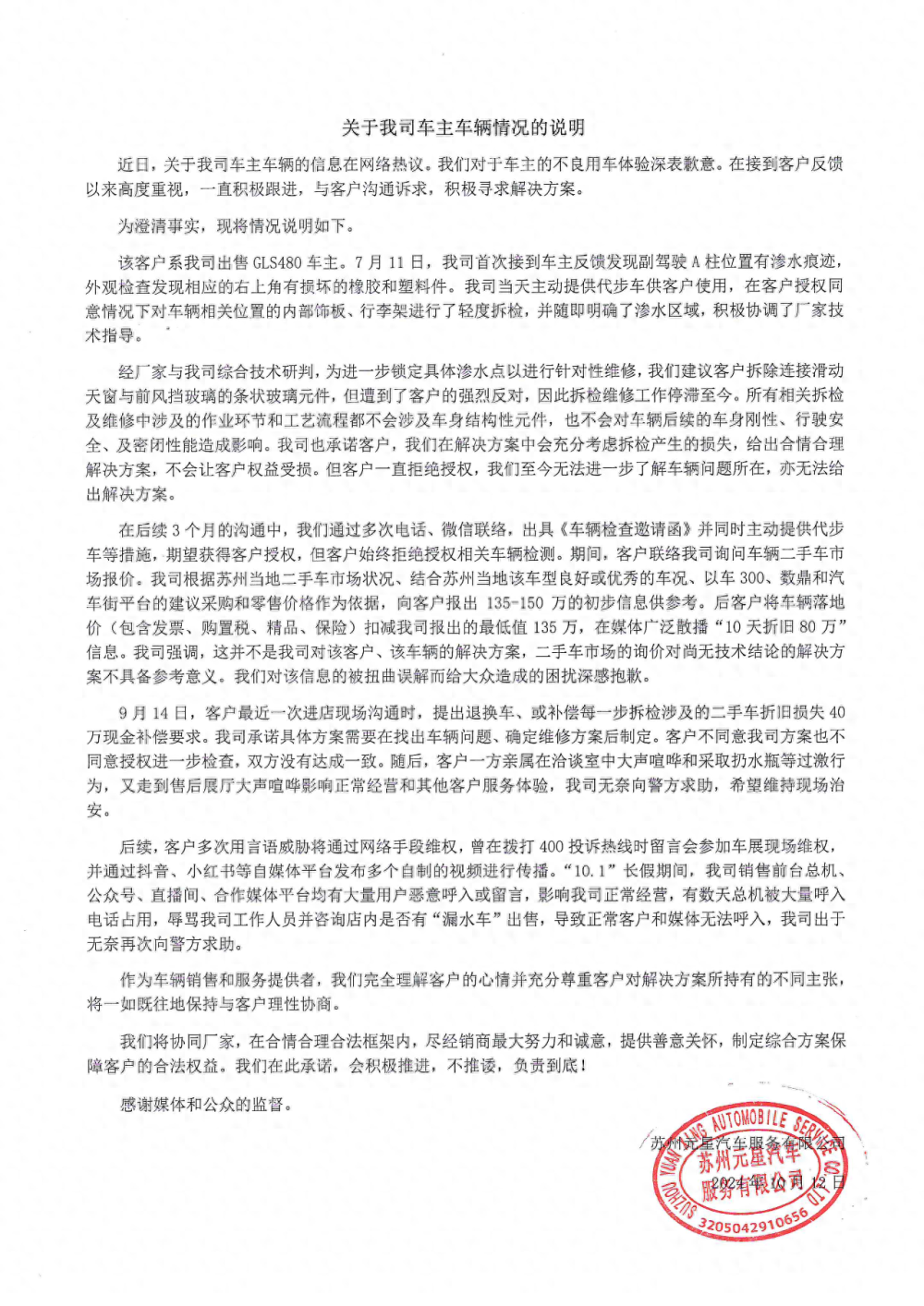
10月12日,经销商“奔驰苏州元星”发声明回应“迈巴赫漏水事件”。

声明称,7月11日,在客户授权同意情况下,对车辆相关位置进行轻度拆检明确了渗水区域,为进一步锁定渗水点,建议客户拆除条状玻璃元件,客户强烈反对,拆检维修停滞。迈巴赫经销商称无奈多次报警求助,最近一次进店现场沟通中,双方并未就赔偿方案达成一致。随后,客户一方亲属在洽谈室中大声喧哗和采取扔水瓶等过激行为,又走到售后展厅大声喧哗影响正常经营和其他客户服务体验,我司无奈向警方求助,希望维持现场治安。后续,客户多次用言语威胁将通过网络手段维权,总机被大量呼入电话占用,辱骂工作人员并咨询店内是否有“漏水车”出售,导致正常客户和媒体无法呼入,我司出于无奈再次向警方求助。

图片

10月13日,“迈巴赫”事件当事人“漏水车车主”发博回应“奔驰苏州元星”的声明,称一个大品牌,发生这样的问题,不对自己产品质量和傲慢的服务态度的道歉,却是通篇的敷衍解释。

图片

图片

图片

图片

据此前报道,10月10日,涉事车主表示,7月1日他花215万全款购买了一辆全新迈巴赫GLS480。提车两天后发现中控异响,7月11日前往4S店检测未查出异常。当天下雨,回程途中发现副驾驶A柱漏水,再次去4S店,车内饰被大规模拆解。

图片

同日,涉事4S店一工作人员告诉九派新闻记者,对此事深表歉意。其称,事发后一直有专人与车主沟通,想当面沟通寻求解决方案。工作人员称,该车主车辆漏水情况是事实,已第一时间与厂方沟通研判,希望能送检做进一步检查来制定方案,但征求车主授权时却被拒。工作人员还表示,仅拆除了车主新车的内饰。针对车主的“最终估价折损近80万元”的说法,他解释,是车主咨询二手车的处置情况,并非针对这辆车的解决方案。他还补充,现在已有关于保养和延保方面的初步补偿方案,但车主有不同主张,自己也表示理解和尊重。他说,对此事不会推诿,将负责到底,希望能与车主面对面沟通解决。

车主表示:“网络上说的奔驰方专人跟进的消息不实,我打了品牌官方客服近30多个电话投诉,但从没得到过任何回电及回复。4S店的售后经理要求上门拜访。但他之前曾在门店报警驱赶过我们,我不敢和他联系。”车主目前的诉求是奔驰官方出面道歉,并赔偿80元作为精神损失费以及这辆车退款退货。车主称自己不需要退一赔三,只想要道歉和全部赔偿,如果退款成功将拿出退款用于帮助他人。

编辑:魏国峻

【来源:九派新闻综合扬子晚报、四川观察、相关方社交账号等】

声明:此文版权归原作者所有,若有来源错误或者侵犯您的合法权益,您可通过邮箱与我们取得联系,我们将及时进行处理。邮箱地址:jpbl@jp.jiupainews.com