早读 | 今起“双降”!楼市重磅利好!“东北雨姐”发声!河北骑行男孩被碾压身亡案进展!国乒两单项全军覆没!

图片

图片


天气:今天白天多云转阴有分散性阵雨,东风到东南风1—2级,降水概率40%,夜间阴有分散性阵雨转多云,南风1—2级,降水概率40%,最高温度21℃,最低温度16℃。

环境空气质量:三级轻度污染,首要污染物PM2.5。

限号今天不限号,明天限号3和8


图片


【今起天津多次降雨降温】据天津市气象台预报,预计未来一周,天津将出现多次降雨降温天气。受冷空气影响,今天我市将出现阴有分散性阵雨,气温明显下降。下周一夜间到周二有大风,阵风6级,受其影响,下周二最高气温跌至20℃以下;预计下周四还有降雨降温。


图片

图片


【6万年一遇的彗星昨晚划过】10月12日晚,2024年最值得期待的彗星C/2023 A3(紫金山-阿特拉斯彗星)最接近地球。日落后不久,黑龙江漠河北极村观测到该彗星划过天际。



图片


【吴邦国遗体14日火化】吴邦国同志的遗体,将于14日在北京火化。为悼念吴邦国同志,14日,天安门等地将下半旗志哀。(详情


【陈敏尔张工与我市参加第17届夏季残奥会运动员和教练员座谈】11日,陈敏尔、张工与我市参加第17届夏季残奥会运动员和教练员座谈交流。(详情


张工到河北区社会矛盾纠纷调处化解中心接访】10月11日下午,张工到河北区社会矛盾纠纷调处化解中心接访,他强调要将心比心用情用力解决群众急难愁盼问题。

图片


【财政部一正三副部长重磅发布】昨天,国新办举行新闻发布会,介绍加大财政政策逆周期调节力度、推动经济高质量发展有关情况(详情),财政部一正三副部长发声,要点如下:

  • 中央财政还有较大的举债空间和赤字提升空间;

  • 将在近期陆续推出一揽子有针对性的增量政策举措;

  • 拟一次性增加较大规模债务限额,置换地方政府存量隐性债务;

  • 允许专项债券用于土地储备,支持收购存量房,用好专项债券来收购存量商品房用作各地的保障性住房;

  • 正在抓紧研究明确和取消普通住宅和非普通住宅标准相衔接的增值税政策;

  • 2024年发行了1万亿元超长期特别国债,用于国家重大战略和重点领域的安全能力建设;

  • 2024年国家奖学金奖励名额翻倍,奖励标准从每生每年8000元提高到1万元。


【财政部将出台有利于房地产发展的措施】昨天,国新办发布会上财政部表示,下一步将积极研究出台有利于房地产平稳发展的措施。一是允许专项债券用于土地储备;二是支持收购存量房,优化保障性住房供给;三是及时优化完善相关税收政策。详情


【存量房贷利率25日起调整】10月12日,中国工商银行、中国农业银行、中国银行、中国建设银行、交通银行、中国邮政储蓄银行六大国有商业银行发布公告,将于10月25日批量调整存量房贷利率。详情



【商务部就台湾地区对大陆贸易限制措施答问】昨天,商务部发言人表示,民进党当局未采取任何实际措施取消对大陆的贸易限制。目前,有关部门正依据对台贸易壁垒调查结论,研究采取进一步措施。国台办:强烈支持有关部门依据对台贸易壁垒调查结论研究采取进一步措施。


【电动汽车反补贴案中欧磋商情况】欧盟电动汽车反补贴案磋商进展如何?12日,商务部表示,中欧双方还存在重大分歧。中方已正式邀请欧方尽快派技术团队来华继续磋商。


【全国社保基金年均投资收益率超7%】2023年全国社会保障基金年度报告显示,2023年社保基金取得正收益,自2000年8月成立以来年均投资收益率为7.36%,累计投资收益达16825.76亿元。


【中国民企500强发布】昨天,2024中国民营企业500强发布。京东、阿里巴巴、恒力列前三。


【财政部同意销毁28款即开型彩票】财政部10月12日发布通知,同意中国福利彩票发行管理中心采用粉碎方式组织销毁已经停止销售的“六六顺”等28款即开型福利彩票,共计98.8566万张,票面总值共计1000.4635万元。


【受贿2.25亿余元 姜杰一审被判死缓】10月12日,天津市第一中级人民法院公开宣判西藏自治区政协原党组成员、副主席姜杰受贿一案。审理查明姜杰非法收受财物2.25亿余元,被判处死刑,缓期两年执行。


图片


【新华人寿原董事长被决定逮捕】新华人寿保险股份有限公司原党委书记、董事长李全涉嫌贪污、受贿一案,移送检察机关审查起诉。日前,山东省人民检察院依法对李全作出逮捕决定。


【一地市领导手机公布】10月11日,山东省高密市发布《关于公布部分机关工作人员联系电话的通告》,公开124名领导手机号码。


图片


【“东北雨姐”启动退一赔三 公司发文道歉】12日晚,东北雨姐所属公司雨姐传媒发布声明称:雨姐没跑,接受处罚,愿承担法律责任详情。客服称团队已启动对购买问题粉条消费者退一赔三工作,覆盖一年来的问题粉条订单,款项7日内退回。



【公诉机关建议对余华英判决死刑】10月11日余华英涉嫌拐卖儿童案重审一审,公诉机关建议对余华英判决死刑。因案情重大将择期宣判。(详情


【民警办案期间收差旅费被停职】近日,一民警被举报跨省办案向当事人收取3000元差旅费,引发关注。10月12日,河南濮阳警方通报:情况属实,对其予以停职。


图片


【江西发生一起刑案致两死】10月12日,江西省九江市彭泽县公安局发布警情通报:10月11日,当地发生一起刑事案件致两人死亡。公安机关已锁定嫌疑人,缉捕正在全力进行中。(详情


【死死顶住失控车辆的“白车侠”获赠新车】昨天,某车企慰问湖北通城“白车侠”杜志军,并将一台新车送给他。10月7日中午,通城县城隽水镇湘汉路粮道街口一辆黑色轿车因司机突发疾病,车辆失控。危急时刻,杜志军驾驶白色轿车死死抵住黑色轿车,防止失控车辆撞向闹市人群。



【北大校友否认听泉鉴宝学历】近日,网红博主“听泉鉴宝”宣布短暂停播引发关注。10月12日,账号“听泉鉴宝”的实名认证信息为丁祥栩,学校信息由此前的“北京大学”改为了“女子中学”。从北京大学考古文博学院某位校友处获悉,丁祥栩并非该院毕业生。


【院长:赵子健符合招聘要求】近日,内蒙古民族文化艺术研究院“95后”研究员赵子健因其简历显示有“4个博士2个博士后”及22项社会兼职受到关注。该院随即暂停聘任,对其学位学历开展核查(详情)。10月12日,该研究院院长殷福军表示,目前没有发现明显材料造假问题,若经后续调查符合聘任条件,仍将继续录用。



【留学中介:“95后研究员”入学门槛不高 全部完成或需超百万】近日,内蒙古民族文化艺术研究院“95后”研究员赵子健因拥有4个博士学位2个博士后引发关注。多家留学中介机构表示,赵子健所就读的这些院校入门门槛均不高,但如果想拿下这些学位,其花费或超百万。


【百万粉丝网红下播后脑溢血进ICU】近日,32岁网红“云南阿奎” 在直播中称头痛头晕,直播后突发脑溢血住进ICU。团队称情况不乐观,并提醒大家有人通过此事骗粉丝募捐,谨防上当受骗。


图片


【奔驰经销商回应“迈巴赫漏水”事件】10月12日,苏州奔驰经销商官方发布声明回应“215万迈巴赫新车漏水事件”:建议客户拆除元件,但遭到强烈反对,因此拆检维修工作停滞至今,公司会负责到底。



【广州荔湾区回应“一未成年人辍学拾荒”】10月12日,广州荔湾区民政局通报称,近日,网上出现关于沙面区域一名未成年人辍学拾荒的信息,经核实,该未成年人非广州户籍,此前在老家辍学,近期随父母来穗。


【河南一高三学生晕倒猝死】10月11日,河南洛阳宜阳县第二高级中学通报,高三学生张某乐在升旗仪式结束前突然晕倒,送医院抢救后死亡,死亡诊断结果为呼吸心跳骤停,家长对学生死因无异议。(详情


【广东省教育厅紧急发声】昨天,不少网友称收到来自“广东省教育厅”的短信,写着“成人电影”。随后,广东省教育厅发布《声明》称,不法分子入侵广东省教育厅短信平台,发送包含非法链接的短信,已向公安机关报案。


【山西大同一宾馆名称不雅引质疑 最新回应】近日,有网友发帖质疑“大同啪啪宾馆”名称不雅,引发广泛讨论。10月11日,该宾馆工作人员回应称,是2015年注册时起的名字,走正常流程审批,没有更名打算。


【“河北骑行男孩被碾压身亡”案司机获取保】“河北骑行男孩被碾压身亡案”小车司机姜某亮已获取保候审,返回家中,并取得小孩家属方的谅解,签订赔偿协议,具体赔偿金额不便透露。辩护律师认为,这意味着检方判定姜某亮社会危害性较低,罪行轻微。


【一家3口被撞身亡 司机想帮养老换取谅解】日前,江西江西景德镇一家3口被撞身亡。12日,受害人家属王女士称,遇难者是她的儿子、儿媳和还有8天满周岁的孙子。肇事者因和女友吵架故意开快车泄愤,肇事方提出赔偿和帮养老以换取谅解,但他们没同意。


【国乒混双亚锦赛夺冠】昨晚,乒乓球亚锦赛混双决赛,中国组合林诗栋/蒯曼以3-1战胜朝鲜组合,夺得冠军。


【王楚钦无缘亚锦赛四强 林诗栋晋级昨晚,乒乓球亚锦赛男单1/4决赛中,王楚钦不敌韩国选手吴睃诚,止步8强。林诗栋3-1战胜日本选手户上隼辅,晋级四强。

【国乒女单无缘亚锦赛四强】昨晚,乒乓球亚锦赛女单1/4决赛中,中国选手陈幸同1-3不敌张本美和,止步八强。至此,国乒女单无缘本届亚锦赛四强。此前1/8决赛中,王艺迪、蒯曼已遭淘汰。

【国乒男双无缘亚锦赛四强】昨天,乒乓球亚锦赛男双1/4决赛中,中国组合林高远/林诗栋、梁靖崑/徐瑛彬皆爆冷输球,止步8强。至此,国乒男双全军覆没,无缘亚锦男双四强。

【武网“中国德比”郑钦文赢了】昨晚,2024武汉网球公开赛半决赛中,两位中国金花精彩对决,最终郑钦文2比0战胜王欣瑜,成为首位打入中国WTA1000赛事决赛的本土选手。郑钦文决赛对手为萨巴伦卡。

【国足抵青岛备战】12日傍晚5点,国足在青岛国信体育场开始了回国后首训,备战15日主场对阵印尼的比赛。国安中场曹永竞被国足补招入队,但武磊和阿兰能否上场,目前仍是未知数。

【哥斯达黎加6.2级地震】当地时间10月12日11时43分(北京时间10月13日01时43分),哥斯达黎加沿岸远海发生6.2级地震,暂无海啸预警及人员伤亡和财产损失报告。


【美军发动空袭】美国中央司令部12日发布消息称,11日凌晨对极端组织“伊斯兰国”(IS)在叙利亚境内多处据点发动空袭。目前尚无平民伤亡报告。


【伊朗议长驾机在以军空袭中访黎】10月12日,伊朗议长驾机飞抵贝鲁特访问黎巴嫩,降落过程中可看到以军仍在空袭贝鲁特,窗外以军轰炸浓烟清晰可见。



【又一国宣布与以色列断交】当地时间11日,尼加拉瓜政府发布公报,宣布断绝与以色列政府的一切外交关系。


【巨头宣布:全球裁员】当地时间10月11日,美国波音公司宣布,计划在全球范围内削减17000个工作岗位,裁员规模达到目前雇员的10%。


【“星舰”将再次试飞】美国联邦航空管理局宣布批准美国太空探索技术公司(SpaceX)新一代重型运载火箭“星舰”进行第五次试飞,发射窗口为美国中部时间13日上午7时。


【百年前珠峰登山家欧文遗体被发现】近日,美国国家地理发布消息,在珠峰中绒布冰川找到了属于安德鲁·“桑迪”·欧文的遗体残骸。1924年,来自英国的欧文和他的登山伙伴在登珠峰时消失。

图片

【全球首例 重大突破】去年6月25日,天津市第一中心医院与北京大学干细胞中心通力合作,成功完成国际首例1型糖尿病受试者细胞移植手术。目前,被糖尿病困扰11年之久的28岁安徽姑娘小李(化名),已1年多无需胰岛素治疗,成为全球首位干细胞再生疗法功能性治愈的1型糖尿病患者。随着研究深入,将扩大应用患者人群,未来也有希望应用于治疗2型糖尿病患者。

【第四届世界一流港口多式联运大会在津举办】10月11日,第四届世界一流港口多式联运大会在滨海新区召开。天津港集团与呼和浩特市人民政府、中国铁路呼和浩特局集团有限公司签署战略合作协议,天津港集团所属5家企业与有关合作方达成10项战略合作协议。

【第十七届中国邮轮产业发展大会本月在津举行】2024第十七届中国邮轮产业发展大会将于10月17日至19日在滨海新区举行,这也是该邮轮行业盛会第5次来津举办。

【原开滦矿务局大楼今正式对外开放】位于和平区泰安道5号,闲置多年的原开滦矿务局大楼今日正式对外开放。楼内历时两年打造的天津金融展示中心、金融机构服务中心同时亮相。(详情

【天津拟发无丧葬补助居民丧葬补贴发放办法】天津市民政局网站发布关于公开征求《天津市无丧葬补助居民丧葬补贴发放办法》意见建议的公告,其中明确,具有本市户籍,但不享受丧葬补助待遇的城乡居民可以申领无丧葬补助居民丧葬补贴,补贴标准为1800元。(详情

【天津中小学教师资格定期注册】天津市2024年中小学(含幼儿园)教师资格定期注册公告发布,注册以5年为一周期,注册对象为本市公办幼儿园、普通中小学、中等职业学校和特殊教育学校在编在岗教师,以及在其他公办教育机构中从事教育教学工作,并聘任中小学(或中等职业学校)教师专业技术职务的在编在岗人员。

【天津这片老厂房将被盘活】红桥区卓朗科技园二期(京津冀工业软件产业基地)项目即将启动,该项目位于天津外贸地毯厂原址。(详情

【这个农贸市场大变样】近日,位于西青区李七庄街的津兰农贸市场提升改造项目全部完成,改造后市场环境大为提升。

【我市举办女大学生专场招聘会】昨天,2025届毕业生校园双选会暨女大学生专场招聘会在天津外国语大学举办,180家用人单位参加,现场达成初步就业意向超千人次。

【东疆小外获九年一贯制办学资质】东疆小外今年成功获批九年一贯制办学资质。2025年,东疆小外将迎来首届小学毕业生。(详情

【中国民航大学等停招专科层次空乘】近日,中国民航大学招生办发布公告,2025年起空中乘务、民航空中安全保卫专业将停止招生。此前,上述两个专业学历层次为专科。同时,将进一步扩大“航空服务艺术与管理专业”招生规模,该本科要通过省级艺考录取。

【红桥这里的养老服务地图发布】日前,红桥区和苑街道发布养老地图,为老年人提供更加便捷的养老服务指南。

图片

图片


【今起11号线每天延长运营40分】10月13日起,11号线将启用新版列车运行图。每日运营时间延长40分钟,调整后末班车时间为23点55分。据悉,11号线一期西段预计年底前开通,目前正进行东西段贯通试运行。


【津静线站台陆续安装候车座椅】日前,有网友在北方网《政民零距离》栏目留言反映“津静线站台没有休息座椅,望安装”。对此,天津市交通运输委回复称,目前团泊健康城站座椅已全部配置到位,团泊医学园站、精武站在采购中,将于近期配置到位。


【冬航季天津航空预执行180余条航线】自10月27日冬航季起,天津航空将进一步优化主干线网络布局,计划执行180余条国内外航线,计划新增绵阳、北海、台州、满洲里、唐山、安康等10个通航城市。


【河西区电子警察点位有变】河西交警支队拟新增电子警察采集设备1处,拟变更7处电子警察采集设备点位名称。(详情


【海光寺周边道路通行调整】因地铁施工,自2024年10月18日起至2025年7月17日止,占用卫津路(双峰道至南京路)、万德庄大街(与卫津路交口处)进行封围施工,途经车辆、行人可由卫津路、万德庄大街施工区域修建导行路通行。此外,因市政管线施工,自2024年10月18日起至2025年1月17日止,卫津路(与南京路交口处)、新兴路(卫津路至万全道)、卫津路辅路(与新兴路交口处)、卫津路辅路(新兴路至南京路)局部道路变窄。

图片


【前8个月天津口岸进出口食品1144.13亿元】今年1月至8月,天津口岸进出口食品总值达1144.13亿元。其中,进口食品928.97亿元,出口食品215.16亿元。


【中船天津11.5万吨成品油船首制船开工】日前,中船(天津)船舶制造有限公司为希腊船东建造的11.5万吨成品油船84号船顺利开工。据了解,该船是中船天津建造的首艘成品油船。


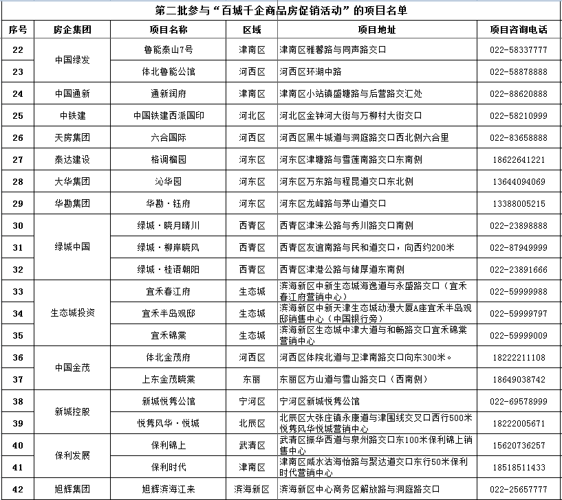
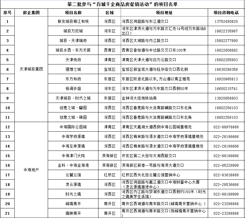
【我市62个项目参加商品房促销活动】近日,天津城投集团、生态城投资等知名房企旗下的42个商品房项目,加入我市“百城千企商品房促销活动”。至此,全市已有62个商品房项目参与此次促销活动。

图片

图片

图片

图片


【7.2万吨液化天然气运输抵津】日前,满载7.2万吨液化天然气的“普斯科夫”号LNG运输船在天津南港北京燃气LNG码头靠泊接卸,为即将到来的供暖季提供能源保障。


【智能生产线5天即可完成无人机试制】天津港保税区企业‌‌航大汉来(天津)航空技术有限公司承接的航空智能装备共享生产线系统项目,预计10月底竣工验收。通过该生产线,在不涉及新开模具的情况下,只需5天,即可完成无人机试制。

图片


【天津海关在邮递渠道查获禁限类物品382件】近日,天津邮局海关关员通过智能审图,查获疑似象牙制品首饰13件。今年以来,天津海关在邮递渠道累计查获精神药品、象牙等禁限类物品382件。


【违规用药 6家水产养殖单位被点名】天津市渔业主管部门和农业综合执法机构对182家水产养殖生产单位进行检查,发现6家单位存在违规用药情况。(详情

图片


【新赛季排超联赛常规赛阶段赛程发布】中国排协10月12日发布2024-2025赛季中国排球超级联赛常规赛阶段的详细赛程,天津女排和天津男排都将在天津市人民体育馆主场完成新赛季首秀。

图片
图片

【女排三强对抗赛 天津轻取北京队】2024年“铁人杯”女排三强对抗赛10月12日晚在黑龙江大庆油田体育馆揭幕,天津女排首战3比0轻取北京女排。

【王秋明入选9月中超最佳球员】中超联赛官方昨天公布了9月最佳球员评选的候选名单,在这个月的3轮比赛中,贡献了3粒入球和1次助攻的天津津门虎队长王秋明入围。

【京津冀青年美术家学术邀请展举办】10月11日,京津冀青年美术家学术邀请展,在孙其峰美术馆开幕,展览将持续至10月16日。

【话剧《津门大饭店》建组】昨日,由天津人艺创排的年度压轴剧目《津门大饭店》在利顺德大饭店举办建组会,该剧将于12月20日至22日在天津大剧院与观众见面。

音乐剧《安娜·卡列尼娜》上演】昨天,由列夫·托尔斯泰同名文学巨著改编的俄罗斯音乐剧《安娜·卡列尼娜》在天津大剧院歌剧厅上演。

【市曲艺团将上演《芙蓉·晴雯》曲艺专场】天津市曲艺团将于11月2日在中华剧院上演《芙蓉·晴雯》曲艺专场。

图片


图片


【秋日津景中邂逅国粹意蕴】昨天,风景优美的人民公园内戏韵悠扬。“邂逅·天津”最美街角系列活动之戏曲街角在这里与游人“邂逅”。实景演绎的京剧《西厢记》洋溢着传统戏曲的魅力,秋日津景与国粹意蕴相得益彰。


人生寄语


一个认真生活、拥有自我的人,一定是懂感恩、会复盘、善分辨的人。心怀阳光,认可自己、欣赏自己,感恩生活,就会发现再难的日子也有细碎的温暖与不可忽视的奇迹。早安! 



图片


编辑 | 马瑞