新能源汽车到底能不能停地库?深圳发布全国首个新规

图片
新能源汽车
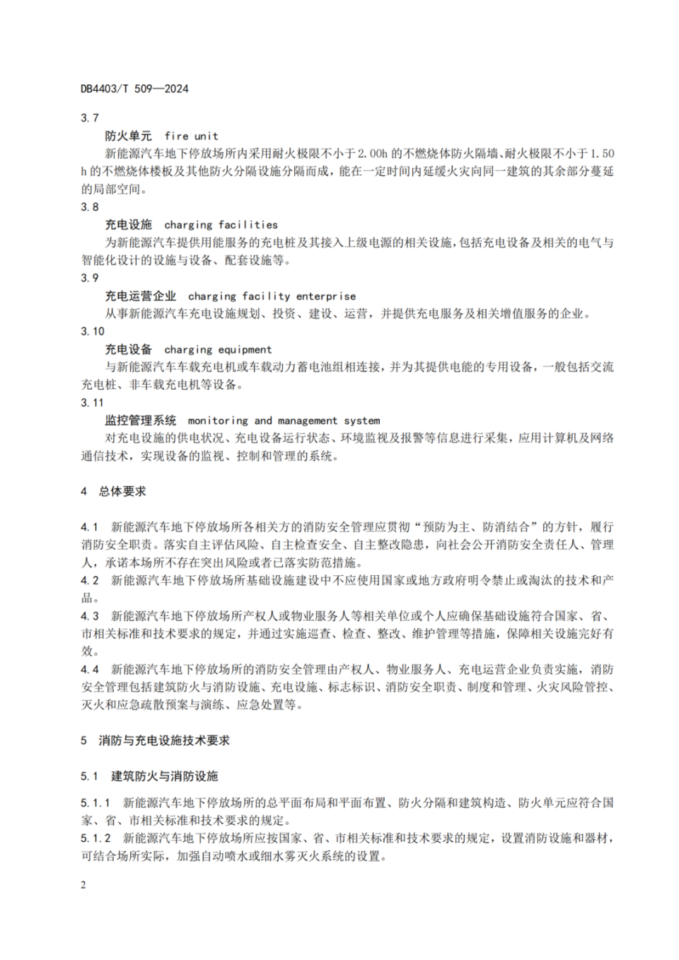
到底能不能停地库?
此事引发网友热议
↓↓↓
据网友爆料
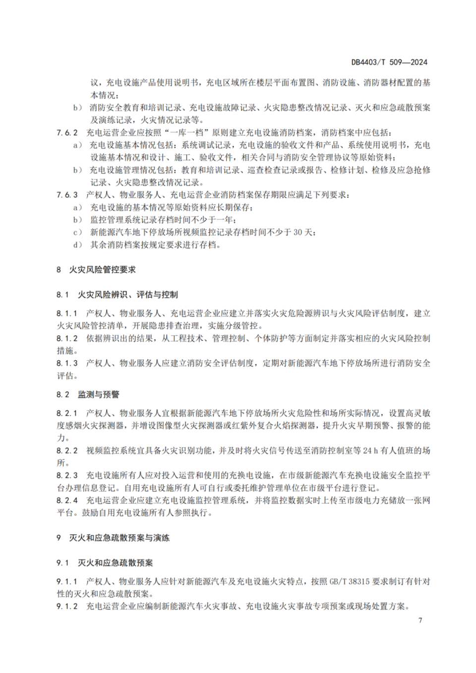
有新能源汽车车主
在驶入一些
酒店、建筑大厦的地下车库时
遭遇“劝退”或“拦截”
而燃油车就可以正常通行
车主们表示自己被区别对待了

图片

图片
图源网络

随着新能源汽车的快速发展
其在地下车库停放的
安全性问题也日益凸显

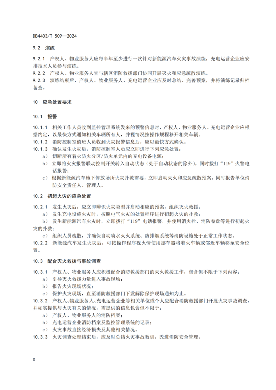
近日,深圳发布全国首个
关于新能源汽车地下停放场所
消防安全管理的地方标准

深圳市消防救援支队发布《新能源汽车地下停放场所消防安全管理规范》(以下简称《规范》),并将于11月1日起实施


记者注意到
新规并未禁止新能源汽车停地下车库
但明确了
地下停车场所充电区域
不应设在地下四层及以下

推动建立权责明晰的

消防治理体系

记者了解到,《规范》共10章,在深入分析新能源汽车地下停放场所火灾风险、消防监管实际的基础上,对新能源汽车地下停放场所的消防安全管理责任、制度及各项工作要求进行了明确,为规范开展新能源汽车地下停放场所消防安全管理、有效开展火灾隐患检查和火灾风险防控提供了制度支撑和操作指南。

地库充电区域不应设在

地下四层及以下

根据深圳市《新能源汽车推广应用工作方案(2021—2025年)》,到2025年,深圳市新能源汽车保有量将达到100万辆左右,并建成4.3万个公共网络和专用网络快速充电桩,以及79万个基础网络慢速充电桩。

充电安全问题作为新能源汽车消防安全管理的痛点,现行的法律法规已对新能源汽车消防安全管理基本要求进行了规定。然而,对于地下停放场所的新能源汽车及充电设施消防安全管理,尚未有专门的规定。根据新能源汽车火灾防范特点,《规范》对新能源汽车地下停放场所充电设施建设提出新的标准。其中,明确了新能源汽车地下停放场所充电区域宜设置在地下一层、二层,不应设置在地下四层及以下,充电区域应分组设置及相关技术要求,并规定了新能源汽车充电设施的最大功率。


一图读懂


全国首个

《新能源汽车地下停放场所

消防安全管理规范》

图片


图片


图片

图片

图片

图片

图片

图片

图片

图片

图片

图片

图片

图片

图片

图片

左右滑动查看更多


图片


深圳新能源汽车地库停放新规
11月1日起实施
对此,你有什么想说的?
欢迎评论区聊聊~



来源 | 综合蛇口消息报 深圳消防

编辑 | 李一凡


往期推荐

深圳集体婚礼,甜度爆表!

韩国女作家获2024年诺贝尔文学奖

突发!孙颖莎退赛‍‍

纳达尔宣布将退役!社交媒体用多国语言说“谢谢”

图片
图片

点一下“在看”,让更多人看到

图片