房企观察:这一次,“爆雷”边缘的房企们有救了吗?

图片

山雨欲来风满楼。

近日,高层一改往日的沉稳内敛,直接来了个“大逆转”。不再只谈“高质量发展”,而是旗帜鲜明地提出“促进房地产市场止跌回稳”。这就像是给房地产市场打了一剂强心针,还决定要“回应群众关切”,调整住房限购政策,降低存量房贷利率。

货币政策也不甘示弱,不再是“稳健精准”,而是直接“实施有力度的降息”。仿佛在暗示:“钱袋子松一松,大家赶紧行动吧!”

国庆之前,楼市新政更像是开了挂,四个一线城市集体出台楼市新政,不同程度地放松了限购,而且首付款只要15%。

在随后第一个交易日,港股的地产股直接股价飙升。很多公司的股价单日涨幅超过了一倍,个别甚至一天之内就涨了3倍。

股市狂欢之后,不禁要问,那些“爆雷”和处在“爆雷”边缘的房企都有救了?

图片

1

地产股上演绝地反击

在这波房地产市场的“过山车”中,笔者观察发现了一件有趣的事情:那些业绩已经暴雷或是濒临暴雷的地产股,竟然涨得比谁都凶。

以融创中国为例,今年上半年的收入直接“跳水”,亏损达到触目惊心的150亿。然而,10月2日它的股价却像坐了火箭一样,单日涨幅高达75%。

而那些业绩良好、财务健康的公司,比如龙湖集团,同日的涨幅只有24%。

这种现象背后的逻辑是:股价反映的是对未来的预期。资本看好这些业绩不佳的公司能够“起死回生”。

但是,股价的提升真的能让这些地产公司迅速“起死回生”吗?

这可不一定。

股价的上涨可能会给公司带来一些短期的现金流,帮助它们缓解一些财务压力。但长期来看,公司的复苏还需要依赖于稳健的经营策略、有效的成本控制和市场的真正回暖。

所以,对于那些业绩不佳的地产公司来说,真正的挑战还在后面。它们需要找到适合自己的转型之路,才能真正实现”逆风翻盘”。

毕竟,股价的狂欢过后,能长久支撑股价的只有公司的“基本面”。

2

火热的楼市并未出现

尽管地产股在股市上“如火如荼”,但楼市的回暖可能并没有预期的那么热烈。

虽然9月30日之后,各地的地产市场似乎都传来了回暖的信号。比如上海的“翠湖天地”,那两个单价15万的豪宅,一天之内就卖光了,广州有楼盘看房的人排起了长队,这场面,简直比超市大减价还热闹。

但是,如果仔细梳理各个媒体的反馈就会发现,楼市的回暖可能并没有我们想象的那么热烈。虽然有个别楼盘出现了热销现象,但整体来看,市场仍然处于“以价换量”的状态,尤其是一些市区的老旧小区,房价几乎腰斩。

所以说,虽然地产股的股价可能是一个抄底点,但楼市的抄底点可能还有一段距离。无论是在新房市场还是二手住宅交易中,“以价换量”仍将是趋势。

近年来,中国楼市的行业调整已经持续了一段时间,对市场信心的冲击也不是一两个政策就能直接扭转的。

虽然楼市政策环境不断优化宽松,供需两侧的政策也在发力,但要真正走出低迷,还需要人口、经济等宏观“基本面”的配合改善。

所以说,楼市的复苏之路,就像是一场马拉松,需要保持耐心和策略,等待市场的真正回暖。

图片

3

房企处境冰火分明

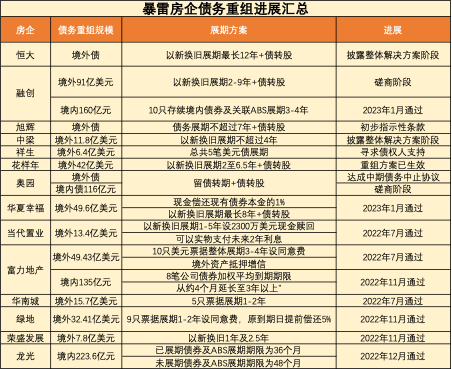
在这场房地产市场的大洗牌中,房企们的境遇可谓是天壤之别。一边是那些通过债务重组方案,看到了一线生机的房企,例如旭辉、富力、华夏幸福、佳兆业以及远洋等。

另一边则是那些深陷债务泥潭,难以自拔的房企。例如阳光100、蓝光发展等房企更是面临着境内债违约的问题,连一个可行的重组方案都拿不出来。又比如碧桂园这样的房企,迟迟未能提出境外债务重组方案,股市也一直处于停牌状态,无缘本次地产股的大反弹。

图片

近日,绍兴本土开发商祥生地产集团因未能按规定时间发布财报,将面临港交所摘牌的处罚。

据统计,去年共有12家房企从A股和H股退市,其中不乏阳光城、泰禾、新力控股这些曾经千亿房企。截止目前,有13家房企股价在2元以下,ST世茂徘徊在1元附近。

对于投资者来说,观察房企的后市行情,不仅要看房企的股价表现,更要看其财务状况、债务水平和经营策略。还需要密切关注这些企业的融资现金流是否有所好转,能否有效降低负债,并提升去化能力,即提高房地产项目的销售额和销售速度。

过去一年多的时间里,地产股的每一次大涨往往都是由政策转向引发的。以港股万科企业为例,股价在短时间内的大幅上涨,可能已经超出了公司基本面的改善速度。

图片

在本轮刺激政策之后,那些面临困境的地产企业需要利用好提高运营效率。对于股民来说,这次大涨可能是难得的投资机会,但也需要谨慎评估风险。

对于内地的房企而言,这可能是他们转危为安的最后一次机会。他们需要抓住政策的机遇,通过降低负债、提高经营性收入和去化能力,来实现真正的“翻盘”。