深圳新房、二手房部分规则调整!业主可单方面解除委卖

深圳新房备案、二手房委卖部分规则调整,业主可单方面解除委卖合同,开发商可合理自主确定销售价格备案,不再需要经过相关部门指导。


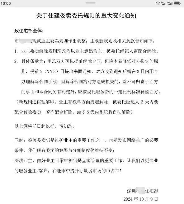
据了解,深圳某中介机构发布通知,业主委卖规则调整,调整内容如下:


业主有权单方面解除委卖合同,中介要2天内配合解除委卖,若不配合解除,5天内系统会自动解除。


据从业人士分析,此规则变动叠加限售取消政策,将有助于扫清二手房流通性的障碍。


图片


另外,除了二手房方面交易规则有变动外,新房方面,据了解,价格备案规则也有调整,开发商将有更大空间合理自主定价,其中:


1、预售、现售商品房项目首次备案价格的,商品房项目在预售、现售前,由开发企业合理自主确定销售价格后,在深圳市房地产信息平台自行录入,相关部门不再对商品房价格开展指导。


2、已预售、现售商品房项目调整备案价格的,对于需调整备案价格的已预售、现售商品房项目,由开发企业直接向相关部门申请。


此项内容,其实在9月30日的@深圳特区报的深圳房地产优化政策解读中的“对商品住房和商务公寓价格备案流程做了哪些优化?”,就有提到:


原有政策:房地产开发企业应当接受主管部门对商品住房和商务公寓项目销售价格的指导,对项目申报价格明显高于周边同类在售项目价格或本项目前期成交价格或周边同类二手房价格的,市场监管和住房建设部门暂不办理价格备案、暂不核发预售许可证或暂不办理现房销售备案。


此次政策调整为:商品住房和商务公寓项目由房地产开发企业自主合理确定销售价格,并报市场监管部门备案,抄报区级住房建设部门。通过招拍挂方式取得居住用地的商品住房项目另有约定的,按照原约定执行。


按照此前规定,我市对商品住房和商务公寓项目实施销售价格指导,这是房地产市场过热时期实施的行政手段。此次政策调整给予房企自主定价空间,有利于发挥价格调节市场的作用,也是鼓励房企“优质优价”。


图片


9月29日晚间,深圳发布重磅新政。深圳新政主要内容:


1、深户家庭可在核心区购买2套,另外在非核心区再买一套;单身核心区1套+非核心区1套


2、非深户在核心区购买1套(需要一年社保),二孩可多买一套;非核心区不限购(非核心区为:盐田区、宝安区(不含新安街道、西乡街道)、龙岗区、龙华区、坪山区、光明区、大鹏新区)。


3、取消商品住房和商务公寓限售;商品住房和商务公寓取消限价


4、增值税免征满5改满2年


5、首付首套15%、二套20%(多孩二套可按首套)

图片