预见2024:《2024年中国净水器行业全景图谱》(附市场规模、竞争格局和发展前景等)

行业主要上市公司:迪森股份(300335);海尔智家(600690);华帝股份(002035);建霖家居(603408)等

本文核心数据:产业链;净水器市场规模

产业概况

1、定义

净水器也叫净水机、水质净化器,净水器是按对水的使用要求对水质进行深度过滤、净化处理的水处理设备。根据净水器的四种净水技术(微滤、超滤、纳滤、反渗透)可以将净水器分为活性炭净水器、超滤净水器、反渗透膜净水器;其次根据产品的应用领域来看,可分为家用净水器和商用净水器;最后根据净水器的功能可划分为全屋净水器和末端净水器。

图片

2、产业链剖析:净水器生产为发展重点环节

净水器行业产业链上游包括不锈钢、橡胶材料、滤芯、控制配件等材料及配件;中游为净水器生产制造,主要企业包括迪森股份、海尔智家、华帝股份、建霖家居;下游为净水器产品销售渠道,包括电商平台及线下商城、专卖店销售等。

图片

图片

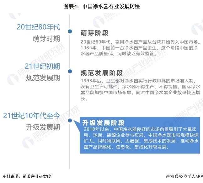
产业发展历程:行业处于升级发展时期

20世纪80年代,家用净水器产品从台湾开始传入中国市场。1986年,中国第一台净水器产品诞生。这个阶段中国的净水器产品质量低,同时缺乏有效监管。1998年后,卫生部对净水器实行行政审批的市场准入制,没有卫生许可批件,净水器不得生产、不得销售。国际净水器品牌加快中国市场布局,同时中国净水器企业数量快速增长。2010年以来,中国净水器良好的市场前景吸引了大量家电、环保、能源企业参与布局,中国净水器市场规模快速扩大。同时物联网、大数据、集成技术的发展,推动净水器产品智能化、信息化、集成化升级发展。

图片

行业政策背景:促进废旧家电回收体系完善,发展绿色、智能、节能净水器产品

近年来,为更好的引导净水器行业为代表的电器产业的良性发展,政府及有关部门出台了一系列的指导类政策,政策主要围绕发展促进产品节能化、环保化发展等方向。同时鼓励家电回收,充分资源利用,助力我国2030碳达峰的长远目标。

图片

行业供需现状:净水器市场规模快速增长

1、净水器企业主体类型众多

从中国净水器企业主体类型来看,国内净水器市场现阶段主要被四类企业占据:一是全球性企业,包括3M、A.O.史密斯等;二是进入净水器领域的电器或厨电企业,包括美的、海尔、帅康等;三是立足净水器领域的专业企业,包括碧水源、沁园、安吉尔、浪木等;四是依托互联网供应链进入净水器领域的小米、京东京造、华为等企业。

图片

2、净水器市场调整回暖

2020年以来,在房地产产业衰退的冲击下,中国净水器需求下降明显。2023年,中国净水器市场需求有所回暖,市场规模回升至205亿元,同比增长超10%。

图片

行业竞争格局

1、净水器领先品牌

根据中国财经报道榜单,中国十大净水器品牌包括爱惠浦、开能、美的、爱玛特、泉来、飞利浦、浪木、立升、A.O.史密斯、3M等,上述企业同时也入选了中国十大家用净水器品牌榜单。2023年中国净水器线上销售十大品牌包括美的、海尔、小米、沁园、佳尼特、安吉尔、易开得、京东京造、奥克斯、华凌。

图片

从市场份额集中度来看,中国净水器线上及线下市场均较为集中,线上市场CR10集中度超过70%,线下市场CR10更是超过90%。由此可见,中国净水器竞争格局逐渐趋于稳定。

图片

2、区域市场:浙江、广东发展优势明显

从区域分布情况来看,中国净水器企业主要分布在浙江、广东、山东、江苏等沿海省市和地区。中国净水器企业区域集聚效应较为明显。

图片

行业发展前景预测

1、应用需求升级推动市场规模增长

净水器产品的升级换代,消费者对用水安全意识的提升,推动中国净水器产品需求进一步增长。中国净水器市场空间较大,预计中国净水器行业市场规模将以接近9%的增速保持增长,2028年市场规模有望突破300亿元。

图片

2、净水器行业发展智能化、集成化、套系化

未来,净水器行业发展趋势包括产品智能化、系统集成化、设备套系化。

图片

更多本行业研究分析详见前瞻产业研究院《中国净水器行业产销需求与投资预测分析报告》。

同时前瞻产业研究院还提供产业新赛道研究、投资可行性研究、产业规划、园区规划、产业招商、产业图谱、产业大数据、智慧招商系统、行业地位证明、IPO咨询/募投可研、专精特新小巨人申报等解决方案。在招股说明书、公司年度报告等任何公开信息披露中引用本篇文章内容,需要获取前瞻产业研究院的正规授权。