酒仙集团,又在折腾IPO了,又是“对赌”逼的?|| 镁经

图片

////

谋划12年,拿了10多轮融资,从新三板折腾到创业板,酒仙网创始人郝鸿峰再提IPO,曾让他吃过大亏的对赌协议,还有效吗?


镁=金+美,易燃元素,

丰富程度地球第八、宇宙第九。

我们美丽、绚烂,渴望惺惺相惜。

草间弥生说过,要一起发光呵,

否则,我们跟孤单的瓢虫,有什么差别?

所以,我们组了一个社群,

聚焦新消费,关注美好,关注商业。

作者:李伊静



撤回A股IPO申请两年后,酒仙网再次瞄准资本市场。


“去年年底,酒仙的审计换成了德勤会计事务所,准备冲刺港股或美股。我相信在未来酒仙一定会成功实现上市的梦想。”23周年庆的演讲中,酒仙集团董事长郝鸿峰再提上市计划。


郝鸿峰一直想带领酒仙集团登陆资本市场,站在他背后的,是一众看好酒仙集团所属赛道的投资人。


摸爬滚打十多年,拿了十几轮融资,从新三板折腾到创业板,酒仙网的“上市梦”始终未能实现,甚至还曾因为对赌协议被资本“反噬”。


曾让它吃过大亏的对赌协议似乎并未终止。今年以来,许多IPO企业正面临着“回购危机”。


在这种情况下,酒仙集团重提IPO,难免令人浮想联翩。



屡战屡败,上市梦仍未熄灭


我们为上市努力了12年。”郝鸿峰在酒仙集团23周年庆的演讲中诉说着上市之路的坎坷。


百度百科资料显示,酒仙网创办于2009年,是以品牌运营为核心的酒类全渠道、全品类零售及服务商。酒仙网背后有两家公司,分别是酒仙网络科技股份有限公司(简称酒仙网络科技)和酒仙控股集团股份有限公司(简称酒仙集团),后者是前者的大股东,持股18.96%,而郝鸿峰是酒仙集团的最大股东,持股89.66%。


图片

酒仙网董事长郝鸿峰,图片来自红星新闻。


企查查显示,酒仙集团成立于2010年,曾用名北京酒仙电子商务有限公司,2013年改名为酒仙网电子商务股份有限公司(简称酒仙电子商务),2023年1月更名为酒仙集团股份有限公司;而酒仙网络科技成立于2014年,最初名为北京中酿酒团购电子商务有限公司,2016年3月改名为北京酒仙团电子商务有限公司,2017年7月更名为北京酒仙网络科技有限公司,2019年才改为现在的名称。


这两家公司都曾作为上市的主体。按照郝鸿峰的说法,他们从2011年便开始谋划上市了,引入了立信会计事务所、广发证券等机构。过去12年里,他们为上市花费的律师费、审计费超过3000万元。


据《中国经济网》报道,当时酒仙网已经在谋求海外上市,但最后放弃了美股,选择了国内的新三板。2015年,酒仙电子商务顺利挂牌新三板。


当时大多数挂牌新三板的企业都有着相同的想法——将新三板作为公司发展的一个台阶,后续再寻求机会转板。酒仙网在新三板上市后也表示不排除进军创业板


然而,仅仅过了2年,酒仙电子商务便从新三板摘牌。当时,酒仙电子商务一直在亏损。数据显示,2013年、2014年、2015年三年全年,以及2016年的上半年,公司净利润分别为-3.09亿元、-2.87亿元、-2.51亿元、-7155.48万元。


也就是说,3年半,酒仙电子商务便亏了9.19亿元。2016年,该公司未按期披露全年度财报。2017年,酒仙电子商务主动摘牌。


摘牌后,酒仙网进行资产重组,原上市主体酒仙电子商务不再从事经营性业务,只作为持股公司存在,经营主体变更为子公司酒仙网络科技有限公司。


2017年年底,酒仙网络科技有限公司发起一轮Pre-IPO融资,重启上市筹备工作,并得到了包括红杉中国、华兴资本等早期投资机构的鼎力支持。2019年,酒仙网络科技有限公司更名为酒仙网络科技股份有限公司。


2021年,酒仙网络科技再次递交招股说明书,目标直指深圳创业板。然而,过程并不顺利。


酒仙网络科技分别于2021年4月8日、8月4日、8月12日、9月29日先后递交了四版招股说明书。2022年6月30日,酒仙网络科技因“基于白酒类企业现行上市环境的不确定性,暂缓上市计划”主动申请撤回发行上市申请文件,这次冲刺以失败告终。


冲刺创业板失败,酒仙网络科技暴露的内部问题更多了。


招股书显示,2018年-2020年,酒仙网络科技的营收分别为22.06亿元、29.97亿元、37.17亿元;同期净利润分别为3229.16 万元、8400.83 万元和1.84亿元。


靓丽业绩背后存在许多疑点。深交所后续就高负债、经营活动现金流低、综合毛利率并未持续增长等37个方面发函询问。数据显示,2018年至2020年,酒仙网络科技的资产负债率(合并)分别为67.04%、74.12%和70.32%。


当时,业内也普遍认为,酒仙网络科技的财务表现并不适合IPO,但酒仙网还是急匆匆地要上市。它到底在急什么?



曾被“胁迫”上市,对赌协议失效了吗?


不合适,却硬要闯资本市场,这背后,是对赌协议在“胁迫”着酒仙网。


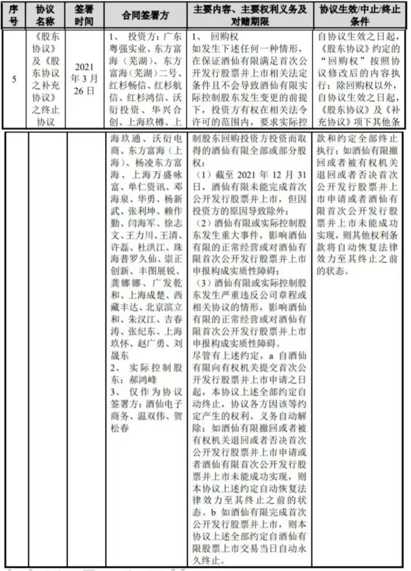
2015年5月,酒仙电子商务股东共同签署《<关于酒仙网电子商务股份有限公司的投资协议书>之补充协议书》,就投资方及前轮投资方享有的“回购权”、“共同出售权和优先认股权”、“清算优先”、“同业竞争的禁止”进行了约定。


该协议最核心的要求是,酒仙电子商务需要在约定时间即2018年12月31日完成上市,如果未能完成,郝鸿峰及酒仙电子商务需要对股东做出初始投资本金加每年10%单利的补偿,投资方有权要求创始人郝鸿峰回购全部或部分股权;如果完成上市,则协议作废。


所以,压力之下,酒仙电子商务急急忙忙地登上了新三板,挂牌后,郝鸿峰与酒仙电子商务对股东股份的优先回购义务暂时解除。


两年后,酒仙电子商务从新三板摘牌,新主体酒仙网络科技又与其45名股东签署了新的一份对赌协议,内容与此前协议相同,上市对赌期限仍为2018年12月31日。


与投资机构签署的对赌协议,企业一旦赌输,往往损失惨重。显然,酒仙网络科技并未实现按期上市,因此惹上了不小的麻烦。


据中国裁判文书网公开的一起酒仙网裁判文书显示,因为酒仙电子商务在2018年12月31日未能完成上市,新余富海中心因之前已投资6500万元,按照双方约定,它有权力在6个月内要求酒仙电子商务实际控制股东,以新余富海初始投资本金加上每年10%单利的价格回购其持有的酒仙电子商务全部或部分股份。


在协商下,新余富海中心撤诉,酒仙电子商务通过债务转让、剩余转让对价的支付等方式解决了纠纷。


2019年12月,郝鸿峰与其他41名股东再次签署《股东协议之补充协议》,即此前对赌协议的补充条件,协议主体更新为酒仙网络科技,各股东上市对赌期限由 2018年12月31日延期至2021年12月31日。


图片

对赌协议部分内容,图片截自酒仙网络科技招股说明书。


有了这“倒计时”的压力,也就不难理解,为什么酒仙网络科技着急在2021年再次启动上市。然而,酒仙网络科技于2022年6月30日主动撤回上市申请,上市又一次失败。


那么,之前的对赌协议还有效吗?


在2021年9月对于深交所审核问询函的回复中,酒仙网络科技提到,发行人已于 2021 年 3 月 31 日向深圳证券交易所提交首次公开发行股票上市申请,股东约定的回购等特殊权利已自动终止。


图片

补充披露对赌协议详情的部分内容,来自酒仙网络科技对审核问询函的回复。


然而,这并不意味着对赌协议就此作废了


根据酒仙网络科技2021年3月跟其股东签署了一份补充协议,如果酒仙有限(即酒仙网络科技)撤回、被有权机关退回、否决首次公开发行股票并上市申请、酒仙有限首次公开发行股票并上市未能成功实现,则其他权利条款将自动恢复法律效力至其终止之前的状态。


图片

最新一份对赌协议部分内容,来自酒仙网络科技对审核问询函的回复。


也就是说,2021年酒仙网络科技递交上市申请后,对赌协议暂时中止。若没能上市成功,协议自动恢复法律效力;只有成功上市,对赌协议才永久终止。


酒仙网执着于上市,或许是出于前期投资机构和投资人的利益,而不是公司本身的发展需要,也就是为了投资人退出而上市。



等了7年,投资人还有多少耐心


酒仙网曾是投资者眼中的香饽饽。


据网经社统计,酒仙成立至今至少获得过10起融资,融资总额超18.6亿元。其中,沃衍资本已参与四轮投资,华兴资本、东方富海、红杉中国等著名投资机构参与了三轮投资,红杉资本已是持股超过5%的重要股东之一。


图片

酒仙网历史融资数据,图片来自网经社。


如今,还有不少投资机构和投资人等待着酒仙网络科技上市。企查查数据显示,目前公司还有47位股东,其中包括30家投资机构和17位投资人


图片

酒仙网络科技如今的股东名单,数据来自企查查,镁经小组制图。


这些投资机构和投资人,基本上都是2017年便开始投资酒仙网络科技,如今已经过去7年了,他们还有多少耐心继续等下去?


从公开信息来看,自2021年冲刺创业板失败后,酒仙网络科技并没有再次受到投资人的“逼宫”。然而,这并不意味着酒仙网没有这方面的风险了。


今年以来,一级市场投资人的日子也不好过,特别是机构投资者。


今年A股IPO市场已经呈现全面收紧状态。截至6月份,年内已有181家企业IPO终止,较去年同期增长超80%。根据中基协数据,IPO退出收益却占创投与私募股权基金全部收益的50%-60%左右,由此可见IPO受阻对整个行业的影响。


据《第一财经资讯》报道,许多企业正在经历一场“回购危机”。近年来伴随IPO退出环境持续低迷,基金陆续到期,大批回购协议被触发


上海礼丰律师事务所最新发布的《VC/PE基金回购及退出分析报告》显示,在2023年沪深交易所受理IPO项目中,约有65%的企业在协议中设置了回购权条款。在还未递交申请的创业企业中,这一比例或许更高。


该律所估算,约有13万个项目将陆续面临退出压力,涉及约1.4万家公司。这些企业中只有少数幸运儿能够通过IPO或者并购上岸,大部分企业将面临着回购压力。


在这种情况下,背后有着几十家投资机构和投资人、还签过对赌协议的酒仙网,此次重启IPO,宣布冲刺港股或美股上市,不免令人联想不断:真的还是假的?能成功吗?难道又是被“胁迫”了?


此外,在境外资本市场上市也不是那么简单。内地企业要想登陆海外资本市场,前提是需要证监会通过相关备案。


根据《境内企业境外发行证券和上市管理试行办法》显示,生产经营活动主要在境内,或境内的营收、利润总额、总资产和净资产等在并表后超过50%的企业,境外上市前均需要向证监会备案,获得通过后才能推进上市。


这也意味着,郝鸿峰的“上市梦”仍充满不确定性。



图片

版权声明