NC|香港大学朱轩团队联合复旦大学王鹏飞孙蕾等团队最新研究揭示:SARS-CoV-2 JN.1凭何成为全球主流毒株?

近日,香港大学朱轩团队携手复旦大学王鹏飞团队、复旦大学孙蕾团队、香港大学陈福和团队及中国科学院深圳先进技术研究院张宝中团队,在《自然通讯》上发表了一项新颖性的研究成果——“Lineage-specific pathogenicity, immune evasion, and virological features of SARS-CoV-2 BA.2.86/JN.1 and EG.5.1/HK.3”这项研究不仅揭示了SARS-CoV-2 JN.1病毒如何迅速崛起,成为全球主流毒株的秘密,更为我们理解病毒的变异和进化机制提供了宝贵的科学依据。

图片

香港大学刘妧晨/复旦大学青年研究员赵晓宇/香港大学史佳璐/复旦大学王亚杰/香港大学刘欢/贝湾生物科技有限公司胡叶凡博士为该成果的第一作者。香港大学朱轩教授、复旦大学王鹏飞教授复旦大学孙蕾教授、香港大学陈福和教授、深圳先进院张宝中教授为该文章的共同通讯作者。

图片

1. SARS-CoV-2 Omicron JN.1的传播趋势。

研究的核心聚焦于深入探讨一个备受关注的科学话题——SARS-CoV-2 Omicron JN.1病毒如何凭借其独特的优势,在全球范围内迅速崛起,成为2024年初主流的循环毒株。

2023年中,尽管XBB系列变异株在全球占据主导地位,但BA.2.86变异株的出现及其后代JN.1的迅速崛起,无疑给全球疫情防控带来了新的挑战。与BA.2.86毒株相比,JN.1毒株在刺突蛋白上多了一个L455S突变,JN.1凭借其独特的L455S突变,不仅击败了其他流行变异株,更在全球范围内迅速传播,成为2024年初的主流循环毒株(图1)。

研究团队通过进一步在XBB.1EG.5.1HK.3刺突蛋白背景下引入L455S突变,证明了L455S突变能够增强这三种变异株在hNECs中的假病毒入侵能力。这一发现为我们理解病毒的变异机制和开发新的治疗手段提供了重要的线索。此外,最近被监测的变异株,包括JN.1.7KP.2KP.3JN.1.18KP.3.1.1,均携带L455S突变,这进一步表明了L455S对病毒适应性的增强作用。

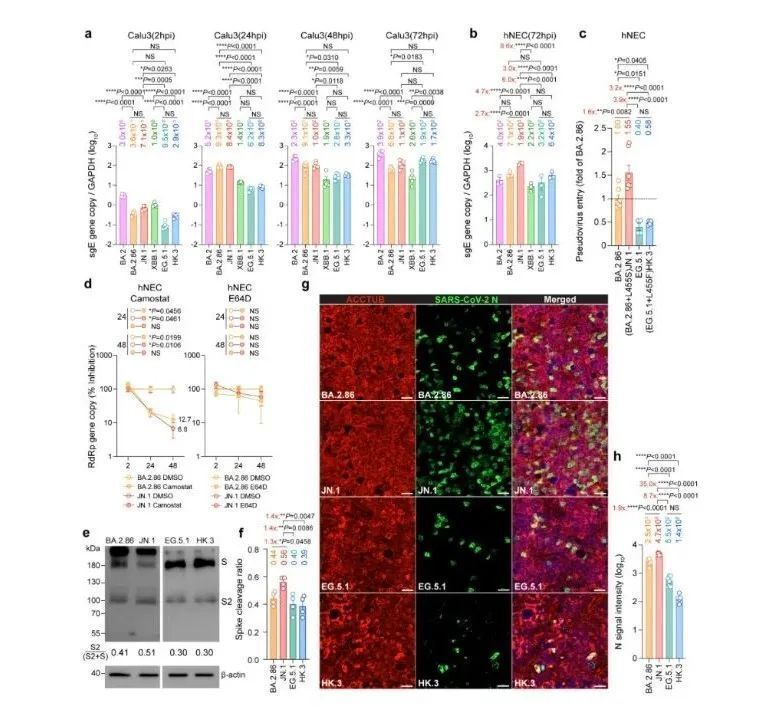
尽管之前已有研究探讨了JN.1毒株的免疫逃逸特性,但科学家们始终未能完全揭开其全球肆虐的秘密。现在,我们有了新发现!团队研究人员在分化的人体鼻腔上皮细胞(hNECs)中发现,JN.1的感染力远超BA.2.86 (图2。机制研究显示,L455S突变不仅提高了病毒进入细胞的效率,还使得JN.1hNECs中的刺突蛋白切割更为高效。这些结果表明,JN.1的强大传播性不仅与其获得的免疫逃逸能力有关,还与其在hNECs中的更高感染力有关。这意味着,JN.1毒株能够更轻松地突破人体的第一道防线,实现高效的感染和传播。

图片

2. SARS-CoV-2 Omicron BA.2.86/JN.1EG.5.1/HK.3在人鼻上皮细胞中的病毒学特征。

进一步的研究从结构层面揭示了JN.1毒株的感染机制。研究发现,L455S突变破坏了ACE2H34与刺突蛋白L455的相互作用,使得ACE2H34的侧链只以一种取向与S494形成氢键。此外,JN.1RBD-L455S区域与其他变异株在相邻特定突变位点区域存在显著差异,氢键数量的增加和内部结构的改变,共同赋予了JN.1病毒更高的感染力(图3)。 

图片

3. BA.2.86/JN.1刺突蛋白与ACE2复合的低温电子显微镜结构。

前期研究表明,BA.2.86JN.1源自BA.2谱系,而EG.5.1HK.3则是XBB谱系的后代。为了更全面地了解Omicron变异株的抗原性、传播性和致病性,团队研究人员还进一步评估了SARS-CoV-2 BA.2.86/JN.1EG.5.1/HK.3在体外和体内的病毒学特性,并鉴定出了这两Omicron亚系特有的关键特征。

实验结果显示,JN.1毒株已经逃逸了部分单克隆抗体的中和作用,这意味着现有的部分治疗手段可能对JN.1病毒无效。同时,在抗原距离较远的Omicron亚系之间,交叉保护作用有限。这意味着,即使曾经感染过其他Omicron变异株,人体产生的抗体也可能无法有效应对JN.1病毒的感染。

此外,研究还发现,在感染动物的肺部,与XBB后代变异株相比,BA.2后代变异株(包括JN.1)的感染导致了更低的病毒复制水平和更轻微的组织病变 (图4。这一发现为我们评估不同变异株的致病性和传播能力提供了新的视角。 

图片

4. BA.2.86/JN.1和 EG.5.1/HK.3 在动物体内的致病性。

综上所述,这项研究不仅揭示了SARS-CoV-2 JN.1毒株成为全球主流毒株之一的秘密,更为我们理解病毒的变异机制、评估不同变异株的致病性和传播能力提供了宝贵的科学依据。

PI课题组简介:

朱轩博士(Dr. Chu Hin),现任香港大学新发传染病国家重点实验室及香港大学李嘉诚医学院微生物学系教授,及李嘉诚医学院微生物学系生物安全三级实验室科学主任。专注冠状病毒致病机制研究,发表论文160篇,h因子56,总引用>33,000次。在Nature, Lancet, Cell Host & Microbe, Nature Microbiology, Lancet Microbe, Cell Research, Nature Methods, Nature Biomedical Engineering, PNAS, Nature Communications, Science Advances, Cell Reports Medicine等期刊发表论文 >60篇。20212022 及2023年连续被科睿唯安评为世界被引用数排名前 1% 的学者以及全球 “高被引科学家” (2023年全球238位双领域高被引科学家之一)。2021年获国家自然科学基金优秀青年科学基金(港澳)。

朱轩博士香港大学李嘉诚医学院微生物学系链接:
文章链接:

‍‍‍‍‍‍‍‍‍‍‍‍‍‍‍‍‍‍‍‍‍‍‍‍‍‍‍‍‍‍‍‍

图片