长城RISC-V芯片的实践和发展规划

2024世界新能源汽车大会上,长城汽车股份有限公司EE架构总工程师曹常锋介绍 了长城汽车RISC-V芯片的进展情况,RISC-V在车用领域的优势和挑战,以及《节能与新能源汽车路线3.0——车用RISC-V发展路线图》。

图片

以下是讲演速记,在不改变原意基础上略有删减。

我今天分享的这个题目是RISC-V芯片在智能化汽车的应用机遇与挑战。第一个就是大家也非常清楚,就是说我们的整个汽车芯片的应用这个量是非常多的,那么我们从燃油汽车的500颗左右逐渐过渡到自动驾驶的1000多颗,然后未来到L4级别会达到3000多颗,所以整体的提升率非常大。据相关的数据,2030年整个智能汽车的渗透率将会达到70%以上。

图片

整体芯片应用的规模到2030年将达到290亿美金。我们在应用的过程中有哪些的困难和挑战,机遇又在哪里?

01.

国产替代遇架构问题,RISC-V优势显现

对长城汽车来说,我们有完整的零部件的一个布局,从底盘到智能化,都有全产业链的一个布局。在这个过程中,我们也是积极的引入国产芯片,到2023年的时候,我们的国产化芯片率已经达到17%,所以整体的应用的这个国产化芯片率是比较高的。

在国产替换过程中,我们也付出了非常大的代价。在应用很多的国产芯片过程中,也遇到了一个非常严峻的挑战,就是大部分的国产芯片它在工具链和软件的生态上不统一,导致我们的替换成本是比较大。另外它的质量的问题也比较多。在这个过程中,我们也是跟业界的专家和学者一起来讨论,就说应该是走什么样的一个路线才能解决这些问题,后来分析发现RISC-V可以实现芯片架构的统一

图片

所以在这个基础上,我们也是积极的探索RISC-V芯片的相关应用,并开始采取实际性的动作。

02.

RISC-V刚起步,各国抢占制高点

从RISC-V的发展来讲,就各国都在做很大的投入,中国有机会RISC-V发展浪潮中抢占一个制高点。

2018年,美国就推出了DARPA ERI项目,将RISC-V列为重要支持项目。2019年,中国以中科院为主体单位进行了先导项目的一个导入,那么欧洲、俄罗斯和这个印度也都是发布了不同的政策来支持RISC-V的发展。

图片

从整个RISC-V发展来讲,它最大的特点就是灵活性、开放性,其最早是从物联网领域开始切入,年复合增长率达到114.9%,仅用12年就走出了过去传统架构30年的发展历程,可见其发展速度之快。

对中国汽车行业来讲,中国需要一个自主的可控、高效的生态,那么RISC-V有可能是下一个落脚点。从RISC-V的这个发展的特点来讲,它有4大特点——开放性好、扩展性好、没有技术限制,以及创造空间比较大。

图片

因为这些特点RISC-V也是入选了美国MIT的科技评论,被评为2023年十大突破性的技术。那么对此就是MIT的评论“芯片设计正在走向开放、灵活、开源的架构,RISC-V有望成为改变这一切的芯片设计。”所以评价是相当高的。RISC-V最基础的两大特征,第一个特征就是它具备有开放性,主要它是一个开放的标准,任何一个国家或者个人或者一个企业,你都可以免费的使用RISC-V的指令集,并且RISC-V的基金会,也在2020年的时候搬到了第三方中立国瑞士。

图片

瑞士RISC-V基金会做了一个声明,表示任何的这个单一的国家或者企业,他都没有办法对RISC-V进行使用限制。所以我们认为它是一个非常好的、开放的标准。

第二点,它是模块化的,RISC-V基本的指令集只有47条,就是这个绿色的部分,其他的部分都是可以根据需求自由组合,就类似于乐高积木的方式,可以随意组合,这个与我们买的其他架构就有很大的不同:其他的架构都是别人做好的,做好之后你不能做任何的删减,失去了创新的可能性,这也是我们看好它的主要原因。

图片

另外从RISC-V具体的指标特性来讲,美国的伯克利大学对比了两个RISC-V核与同级别的ARM核进行对比,他们在同等工艺、同等主频情况下,RISC-V的PPA的指标都相对比较好,就PPA第一个P是指的是性能,从对比情况看,它的性能提升比较高。

图片

从我们实际实践上,我们第一颗紫荆芯片M100,我们实测的跑分达到2.42Coremark/MHz,对于竞品我们提升了38%,我们从实际做的情况下确实是性能提升非常多。

第二点die size方面,面积方面,它也是占用面积比较少的,从我们实测的紫荆M100的这个面积测算的成本来讲的话,我们基本上比竞争对手低了20%,也是非常好的一个指标。

第三个就是功耗。功耗上面RISC-V也是比较优异的

03.

落地车规,挑战不小

不过RISC-V落地车规上面,那么它的挑战性还是比较大的。

第一个挑战就是严格的认证。因为车规芯片使用的场景和消费里有很大的不同,比如说温度,车规的温度要到-40~125度,甚至到150度,消费类的产品或者工业类的产品只要到85度,所以这有很明显的不同。

第二个挑战是震动、静电、湿度这方面也有很大的不同

另外两个显著差别,一个是不良率,车规的要求是要1dppm就是百万分之一的这个这个故障率,消费类来讲就是没有这样的一个需求,这个需要通过纵向设计、流程来保障,才有可能实现,通过挑片的方式实际上是实现不了的。

第三个寿命,车规芯片一般要寿命在10年以上,消费类、工业类都是3~5年,所以这也是一个明显的不同。

图片

那么为了应对这些差异,行业内也有不同的标准和规范,来约束这些产品。

第一,我们要求制造的工厂它要通过IATF16949的认证;第二,整个芯片要通过AEC-Q100的认证,模块要通过AEC-Q104的认证,另外还有汽车领域功能安全ISO2612的认证。这些这个条件附加之后,车规芯片和消费类芯片的设计就会产生巨大差异,一般来讲消费类的设计周期为24个月,但是我们车规级的就要增加1.5倍,要达到36个月。

图片

第二,就是汽车特有的功能安全的开发,这个也是消费类不具备的。我们需要根据车规应用的需求做很多不同的应用的保障,避免它的系统性失效和随机性的一个故障。

首先是,系统性的失效,我们一般是要通过流程设计来预防过程失效。

二是,随机性故障,是在硬件的生命周期服从不同概率分布的故障。这些故障我们就要通过安全机制来保障。

比如,常见的采用一个双核锁步的措施,双核锁步第一点就是说我们需要通过两个核的不同的校验,来应对两个核算算法是算的结果不同。第二点我们还需要把这个核作为一个物理的这个旋转90度来避免出现错误是一样的,我们通过物理方式来改变就不可能出现一样的故障。我们对于整个的IP的选型也都需要通过功能安全相关的认证,这些都会显著的增加设计的一个成本。

三是,AEC-Q100的测试,这也是最大的一个问题。有两个问题,一是,它可能大部分是通过筛片的方式来实现的,那筛片的方式点就是说它的大部分它不是统一批次的芯片,而是不同的批次来过这个测试的认证;二是,它通过的测试认证过程中,还有一部分的测试项是自声明的,因为本身AEC-Q100测试可以自声明,没有通过正向的设计的流程来保障,这也是问题频发的一个原因。

图片

04.

车用落地路线图

基于上面的一些这个这个问题和这个测试,我们也是对于我们的上车路径做了一个思考和实践。

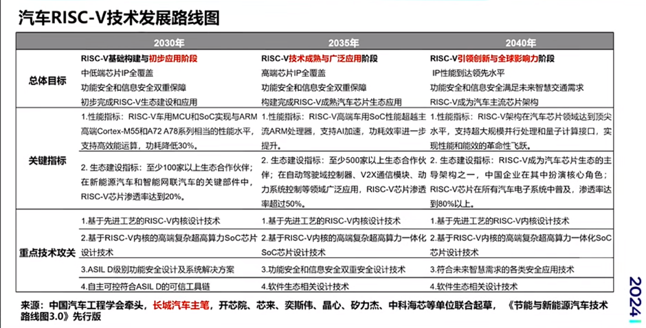
第一点,由长城汽车牵头做了国家《节能与新能源汽车路线3.0-汽车RISC-V技术发展路线图》的撰写。我们提出了这个三个阶段的发展目标,也是得到了专家的一致认可。第一阶段,我们认为到2030年可以达到RISC-V基础构建与初步应用的阶段,在这个阶段芯片的中低端IP能够实现全覆盖,RISC-V的生态系统可以能够覆盖到这些使用范围。

第二个阶段我们到2035年绿色发布的技术成熟与广泛应用的阶段,在这阶段我们希望高端的IP都能够覆盖,生态也能符合我们这个阶段的一个发展的需求。

第三阶段,到2040年,我们希望RISC-V能够达到全球有影响力的阶段。我们这个时候希望IP的性能能够领先于同类竞品,同时做到生态非常丰富和健全。

图片

从上车路径来讲,虽然RISC-V有很多的优势,但是仍然需要提升安全、强化生态、统一标准,所以我们建议也是逐步的发展。

第一个阶段我们希望是从边缘的节点,单核的控制,比如说显示控制、车门的控制、灯光的控制,逐渐做到多核控制,包含电子后视镜,数字仪表、车身控制这一阶段;然后未来再逐渐过渡到领域的专用计算,包含到跨域中央计算,例如智能驾驶、座舱、中央网关的计算,这个是关于发展路径的思考。

图片

从实践上来说,我们希望通过开源的方式来实现这一发展路径。因为开源的方式它可以大幅降低芯片设计的人力、EDA 、IP和时间成本。

从整体的测试来讲,就90%的功能是复用了,然后只有10%的代码是定制开发的。

图片

我们也是做了相关的一个实践,我们在2023年的11月份的时候,我们是和北京开源研究院然后签署了全面的战略合作关系。

05.

关于紫荆M100 MCU

我们也是和北京开源芯片研究院一起做了紫荆M100的一个开发的工作,然后同时我们也是和国创中心开展了全面的这个战略合作,我们是把功能安全的认证,包含AEC- Q100的检测,以及国产化芯片的选型入库,都和国创中心做了深入的交流,也是把工作进行了相应的落实。

在9月20号的时候,长城也是正式宣布点亮了我们首款国内基于开源RISC-V架构的车规级芯片。这个芯片我们是和北京开源芯片研究院合作的,同时也是长城汽车培育的首颗的技术芯片,依托开源的架构来保障了我们的架构拓展的可能性。

我们第一个芯片是在曼德大灯上点亮的,我们是根据我们实际的需求场景,然后进行了联合的定义和开发,所以整体的开发的工作也是非常快速的。

图片

我们从23年的10月份开始立项,然后到24年的3月份,然后大灯就点亮,并且我们是向中央领导做了汇报,中央领导也是非常肯定,我们这个信念和这个开心苑的这个创新的合作模式。也是只是我们和开心院一起来制定相关的标准工作。然后我们在20年的这个9月份,然后就点亮了芯片,然后不到12个月的时间。相较行业大概缩短了6个月以上。

图片

创记录的一个研发思路,这也是得益于开源的这个合作模式,这个芯片还是国产化程度最高的芯片。芯片所有的核心IP都是自研的,CPU的核也是基于自主可控的指令集进行的研发,芯片的制造和封测都在国内。核心的软件,例如配套的软硬件的算法是自研的、M-CORE也是长城自己开发、定义算法库也是自研的,所以整体的国产化程度非常高。这个芯片出来之后,我们长城也是明确未来5年的搭载量不止不低于250万辆车,所以整体这个长城汽车对于这个芯片是给予了非常大的一个支持和投入了非常大的资源。

图片

06.

长城关于RISC-V的规划

长城整体的芯片规划和发展方面,紫荆M100主要是车身的控制,比如说空调的控制模块、大灯控制模块、HUD,还有一些灯光的控制。

未来我们会推出紫荆M200的芯片,主要覆盖动力和底盘的应用,包含我们的ESP车身稳定系统,EPS电子这个助力转向系统。

未来的紫荆M300将在这个动力底盘应用的基础上还会扩展应用,然后我们会扩展到域控制器。我们紫荆S300未来会在这个中央控制单元以及我们的CPU这样主控上面会应用。

图片

我们也希望通过我们这些的芯片,可以扩展到HI4的定制化需求。

同时也需要说明一下,我们的芯片不单单是长城自用,我们也会开放给其他的车厂,希望业界共同来使用。目前我们的很多的主机厂都与我们联系,包含很多的Tier1、代理商对我们芯片很关注。未来持续进行芯片方面的投入,继续深化RISC-V的布局,我们会逐渐从MCU的布局转变到SoC的布局。