中金联东科创REIT发售,买股票不如买REITs?

图片

作者 | 宋金煜

编辑 | 梁秀杰、刘玉娇

责编 | 韩玮烨

国内首单民企园区公募REITs正式发售,背后发起人联东集团实力不可小觑,旗下核心企业联东U谷多次蝉联“睿和智库产业园区运营力榜单”榜首。

对此,业内极为期待园区领头羊能够改写产业园REITs的命运,带动估值和二级市场价格的上升,但对联东而言也承受着巨大的压力。

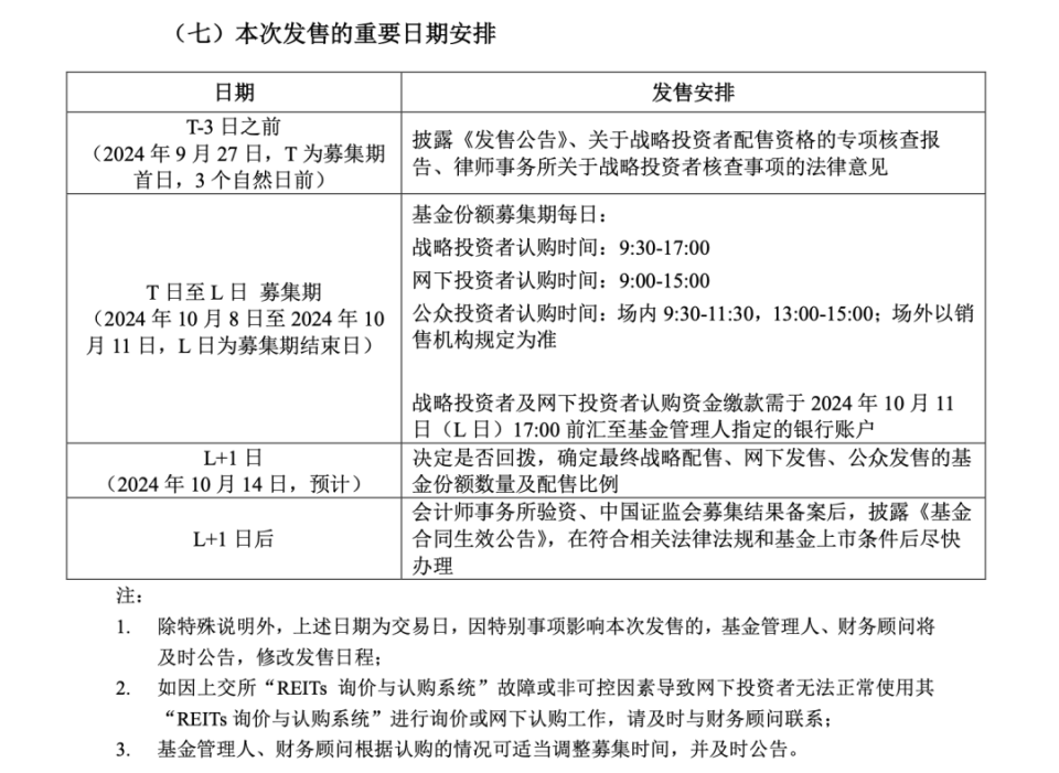
10月8日,中金联东科技创新产业园封闭式基础设施证券投资基金(以下简称“中金联东科创REIT”)正式启动公开发售,基金代码:508003。其募集基金份额共计5亿份,每份认购价格为3.234元,预计募集资金总额为16.17亿元。

图表1:中金联东科创REIT发售排期

图片

图片来源:发售公告

不过,睿和智库注意到,即使是联东和中金两大行业巨头联合发行REITs,也不能抵抗市场大势,如估值、出租率、租金增长率、预测收缴率等多个指标下调。

图表2:中金联东科创REIT结构

图片

图片来源:募集公告

首先,对于联东首单公募REIT,挑选的底层资产都是出租率、收益率等各方面均很优质的产业园,整体出租率达98.17%且入园的国家高新技术企业数量占比达50%,但估值与定价依然是个难题。

据此前公告披露,中金联东科创REIT底层资产为3个位于北京中关村国家自主创新示范区的标准工业厂房,即北京大兴科创产业园、北京马坡科技园一区、北京房山奥得赛产业园,总建面19.84万平米。

在回复上交所反馈意见中,这三项资产的估值均进行了调整。最终,该基金整体估值由之前的17.20亿元下调至16.17亿元,下调幅度为5.99%。

图表3:中金联东科创REIT底层资产

图片

图片来源:募集公告

其次,从调整参数来看,联东产业园REIT估值的变动主要受几大核心因素影响,包括评估基准日调整、出租率、租金增长率、收缴率等。调整信息显示,其预测整体出租率从97%调至94%,下降了3个百分点,另外租金增长率下调了0.25%,预测收缴率也下降了1%。

再次,正是由于该基金估值整体下调,其2024年和2025年年化现金流分派率(预计年度可供分配金额/公募基金拟募集规模)预测值由4.43%和4.44%升至4.90%和4.85%。

如此的估值下调和较高分派率,牺牲的是联东的利益,但对吸引投资者投资,以及后续资产价值提供了更大的空间。此外,若对比9月刚刚上市的易方达广开产业园REIT和博时天津科工产业园REIT估值分别下调16.03%、15.95%,联东5.99%的下调幅度,其实已经非常“自信”。

联东之所以能够PK过一些老牌国企率先发售产业园REITs,必然有其特别之处。

如,其进入产业园领域时间较早,为2003年;

规模领先,在全国约100座城市已布局548个产业园,管理面积约3,078 万平方米;

轻重并举,自持、出售以及服务输出,其中已为75个外部项目提供管理服务;

以经济相对发达的城市与区域为重点,主要布局北京、上海、广州、南京、杭州等热点城市;

租赁单位小、租赁空间利用率及灵活度高,可分层分户租赁,最小租赁单元为500平方米;

重点面向产值介于1千万-3亿元的符合国家和地方产业规划导向的企业;

与租户签订的租赁合同期限以3-5年的中短期合同为主,严控3年内租赁合同占比……

因此,有业内人士直言:“联东能发行REIT是行业内大好事,REITs是产业园的春天,现在很多产业园都盘算着资产证券化,从而降低融资成本、拓宽融资渠道。”

此外,睿和智库还注意到,中金联东科创REIT从今年3月的申报到8月的批准,再到10月的正式发售,这一系列流程的顺利进行,与7月“1014号文”以及发改委多次发声提及的“REITs常态化发行”以及“支持更多民间资本项目发行基础设施REITs”的政策方向一致。

据睿和智库统计,截至2024年9月底,全国已有45只公募基础设施REITs产品上市。其中,园区基础设施REITs11只,加上中金联东科创REIT即达12只,占比27%。

另外,中金重庆两江产业园REIT、华泰紫金南京建邺产业园REIT已通过待上市,中金亦庄产业园REIT、广发成都高投产业园REIT、华夏金隅智造工场产业园REIT 排队入场。而民企首单园区REIT发售,或将带动更多民企产业园加速发行REITs。

从二级市场表现来看,产业园REITs正在走出价格阴霾。不仅今年9月新发行的两只产业园REITs均实现了首日收涨,而且已上市的11只REITs中今年仅1只下跌,不少正尽力拉回上市价格。如此来看,中金联东科创REIT上市首日也可能会迎来开门红,涨幅有望超过9月发行的两只REITs。

表4:产业园REITs二级市场价格涨跌幅

图片

数据来源:Wind

不过,样的市场表现,对比A股市场,可能稍显平淡。十一假期前,股票涨停频繁,节后第一天大盘逼近3500点,投资者的热情高涨。但市场也出现了个股表现不一,如涨停后迅速下跌的情况。

对此,睿和智库认为,一方面,在连续政策刺激下,A股有望继续上涨,尤其是一些高成长性行业和蓝筹股,而这也十分利好产业的发展,如产业结构优化升级和扩大再生产、研发创新等。另一方面,受A股带动,产业园REITs或也将继续完成余下的价值回归之路,出租率和收益率更有保障。因此,无论股票还是REITs价格的上涨,对产业园来说,都是巨大利好。

对投资者来说,底层资产的资质,并不是REITs股价表现的决定因素,应更关注REITs本身与底层资产之间的定价差,方能在二级市场持续赚钱;对于产业园运营者来说,仍需关注租金水平、租户行业集中度、集中换租、运营支出等指标,并且在税收优惠政策到期后,探索出新的招商引资策略和盈利模式。