究竟能不能过?台湾海峡,最近成了某些外国军舰的“网红打卡地”

在德国“巴登-符腾堡”号和“法兰克福”号穿越台湾海峡两周后,日本的“涟”号驱逐舰、澳大利亚的“悉尼”号驱逐舰、新西兰的“奥特亚罗瓦”号补给舰组成编队,也跑来刷存在感。

这是自二战后日本自卫队成立以来,首次派遣军舰穿越台湾海峡。

图片

看到这个新闻,咱们的很多网友们都气坏了——光“全程跟踪监视警戒”有什么用?应该直接把它们击沉才对。

只是,那些进入台湾海峡的军舰,中方究竟能不能直接对它们开火击沉呢?

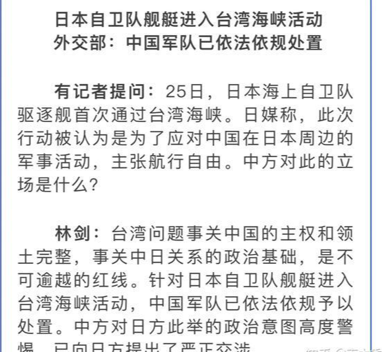
这个,咱们可以先看看外交部发言人的最新回应。

图片

这些话咱们普通网民实在搞不清楚,给人的感觉就像是说了又没说一样。

其实,这就是最正常的外交辞令。

事实上,两周前的德舰,以及这次的日、澳、新舰队,他们的行为,就是刻意游走在“不友好”和“违法”的边缘地带。

你打它不是,不打它吧,又气。

对,你没看错,从国际法的角度上看,如果外国军舰仅在台湾海峡通过,没有做出其他“军事行为”的话(比如,直升机起飞、火控雷达启动、导弹发射舱盖打开、炮衣褪下等等),咱们的确还是没法直接向其开火的。

图片

所以,下面就有必要简单分析分析相关的规矩。

按照《联合国海洋公约》和《大陆架公约》等国际法,一国的领海为12海里,毗连区是从领海基线起外推24海里;专属经济区则为从领海基线起的200海里。

图片

再看台湾海峡的位置。

台湾是中国领土,所以,要从海峡两边的领海基线算起,分别属于中国的领海、毗连区和专属经济区。200海里约等于370公里,而台湾海峡最宽处大约410公里。

图片

这样一来,两侧的专属经济区面积已经完全覆盖整个海峡。除距离两岸陆地较近的领海和毗连区外,剩下的全部是中国的专属经济区。并不存在一寸的“国际水域”。

图片

因此,那些来者不善的外国军舰号称经过台湾海峡是在“无害通过”所谓的“国际水域”,就是“睁眼说瞎话”。

他们通过的航线,正位于咱们的“专属经济区”范围之内。

专属经济区和毗连区都并非“国际水域”,其归属国家是有管辖权的。

按照《联合国海洋法公约》的规定,沿海国家对其专属经济区内的自然资源享有主权和管辖权,而其他国家则可以享有“航行和飞越的自由、铺设海底电缆和管道的自由”。

图片

简单说就是:

1.外国船只在这个区域内进行军事演习、信息情报探测、科考等等,均属于不被国际法允许的行为。

2.外国军舰和军用飞机如果只是单纯地正常通过沿海国的毗连区(及其上空)和专属经济区(及其上空),且不涉及以上所列禁止事项,是可以享有航行和飞越自由的。

但前提是,事前通报,全程合法合规,且不允许滞留,即“无害通过”。

图片

好了,咱们再看德国和日本的两次通过,虽然都打着“航行自由”的旗号,但细节上还是存在着明显不同的。

德国军舰是早在一周前就放出话来,说我xx天后要从台湾海峡走,但同时又高调宣称,自己将不会“例行通报”。

这...怎么说呢,德军似乎是在用提前宣称将会“不通报”的形式,向中国“通报”了。

等他们真到了台湾海峡的时候,更是早早的就主动开启了自动船位识别系统(AIS),通过“技术手段”,全程毫无保留的向中方告知着自己的坐标位置和实时动向。

或许,德国人大概率也是被某些势力逼得没办法了,不得不过来走一趟,表个态。

图片

然而,后来的日本、澳大利亚和新西兰这三国组成的编队,则是在毫无征兆,且没有进行任何形式的提前通知的情况下,擅自通过台湾海峡的。挑衅意味,显然比上一回还要浓郁。

那么,既然都过来挑衅了,咱们为何不直接向其开火,将他们击沉?

当然,有关“开第一枪”的问题,光是政治外交层面,就存在着很复杂制约因素,这里也不多赘述。下面还是单纯的从国际法的角度上进行解释。

1.如果外国军舰擅自驶入12海里领海,那毫无疑问,这将被定义为侵犯领海主权的“武力威胁”,甚至是军事侵略。主权国可以出动武装力量进行拦截,危急情况下,开火将其击沉也没毛病。典型的像今年7月份,日本“凉月”号驱逐舰擅闯东海事件(目前舰长已被撤职)。

图片“凉月”号驱逐舰

2.外国军舰是在领海线外,比如经过毗连区和专属经济区内的海峡,只要提前通报,确实可以无障碍航行。

最近这些年,咱们中国的军舰,同样也多次穿越了英美的专属经济区。

还有日本的那些窄窄的海峡,除了“美爹”的船舰,中俄舰队也时常跑去溜溜弯。

图片

图片

3.如果对方没报备,直接就过去了,你可以不爽,也可以说他别有用心,却没法将这个行为定义成“侵略”。这也就解释了为什么中方只是在“全程跟踪监视警戒”,并没有进行拦截。

类似的像2021年4月,美国第七舰队曾在距离印度拉克沙群岛约130海里处“自由航行”,也曾引发印度的举国愤怒和声讨。

印度之所以反应强烈,就是因为美军并未事先向印度报备。但最终,印度方面也仅限于口头上的愤怒和声讨,甚至连安排“全程踪监视警戒”的行动都没有。

图片

最后,咱们总结一下。

参考国际法规定,外国船舰确实可以自由通过台湾海峡,但前提是,必须先通报,中方同意之后才能过。

因为,台湾海峡在中国的专属经济区范围内,并非“国际水域”。

不过,考虑到这地方比较敏感,日常过往的外国船只,主要属于民用系列,大部分时候,外国军舰都在尽量回避这一区域,能不走就不走。

典型的像德国海军。在这次主动来“找麻烦”之前,已经有22年没走过台湾海峡了。每次途径西太平洋的时候,宁可绕远,也要避开台湾海峡。

图片

倘若外国军舰没通报就过了呢?

这方面,确实属于国际法的一个模糊地带。但可以肯定的是,基本有把握保证,主权相关国家大概率不会进行专门拦截,更不会为这种“通过”而直接开火动武。

或许也正因如此,最近这段时间,台湾海峡,竟然成了某些外国军舰的“网红打卡地”。典型的癞蛤蟆爬脚背——不咬人专门膈应人。

图片

当然,这些国家“打”完卡后,内心还是比较忐忑的。

上次德国人解释,那都是天气惹的祸,台风“贝碧嘉”已形成并接近台湾,所以走台湾海峡最近、最安全。

本次日本方面的报道,则是主打一个“甩锅”。

自卫队的直接领导,日本防卫省竟然公开表示,“涟”号通过台湾海峡,那是由首相官邸主导的对抗(中国)策略,我们只是个“政治表演”的“工具”而已。

图片

难道是...反正岸田文雄要下台了,还是先把这“锅”先背上,发挥一下“余热”再走。

原创文章,未经授权,拒绝一切形式转载和改编!