史无前例,机场建设狂飙!

图片

图片



1


基建狂魔的血脉正在限量复苏。

最近到处都是关于基建停摆的消息,主要源于年初的“限基令”,但有一个领域是例外。

从超一线城市到四线城市,事关全民的新一轮机场建设潮正在启动。

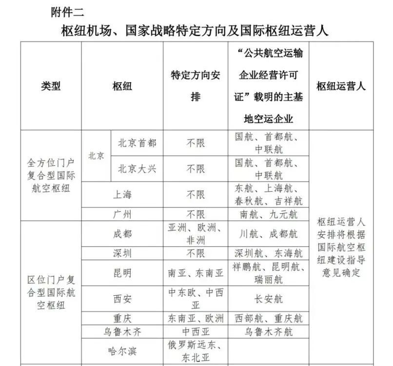
前些天,国家民航局联合国家发改委发布了一份文件,《关于推进国际航空枢纽建设的指导意见》,可以看成是奠定我国航空业未来格局的发展路线图。

整个方案最核心的部分是以超大手笔明确了一连串头部城市的航空规划,22个城市被委以重任。

第一档的是北京、上海、广州3座老牌一线城市,它们的定位是全方位门户复合型国际航空枢纽,着重于全球辐射。

第二档的是成都、深圳、重庆、昆明、西安、乌鲁木齐、哈尔滨等7个新一线或省会城市,它们的定位是区位门户复合型国际航空枢纽,着重于洲际区域辐射。

第三档的是大连、南京、杭州、合肥、福州、厦门、济南、青岛、武汉、长沙、南宁、海口等12个城市,它们的定位是区域航空枢纽,着重于对非枢纽机场的辐射。

图片

从高到低,各有侧重,一双大手从顶层架构上对我国的航空运输体系进行梳理,目的就是避免各机场同质化内卷,增强国际竞争力。

随着规划的发布,标志着我国布局新一轮国际航空枢纽建设全面加速,而载体就是机场。

随手罗列一下几个现在正在推进的大项目,全都是耗资百亿的超级工程:

津滨海机场三期改扩建:总投资188.62亿元。


南昌昌北机场三期扩建:总投资266.3亿元。


长春龙嘉机场三期扩建:总投资256.2亿元。


南京禄口国际机场三期扩建;总投资约500亿元。


广州白云机场三期扩建:总投资约544.2亿元。


 昆明长水机场二期扩建:总投资约640亿元。


除了这些超特大城市,一些三四五线中小城市也在积极兑现自己的航空梦。

仅在过去这一年,新通航的机场就有:湖南湘西边城机场、河南安阳红旗渠机场、四川阆中古城机场、山西朔州滋润机场和西藏阿里普兰机场等。

根据今年2月民航局发布的一份远景纲要,预计到2035年,我国将建设400个民用运输机场,而目前我国只拥有260余座。

这意味着未来10年,我国至少还要新增100多个民用运输机场。

一场前所未有的机场建设浪潮正在袭来。


2


在这轮机场建设潮中冲在最前线的是老牌一线城市。

他们承载着我国建设世界级大都市的梦想,按照全球最顶尖城市的交通配置,没有两个对外交流的国际机场都不好意思说自己是国际顶流。

根据民航局的规划,这种城市我国只有三个。

一个是政治中心北京,坐拥首都国际机场和耗资800亿的大兴国际机场,两座机场一南一北,航运范围覆盖六大洲。

一个是经济中心上海,坐拥虹桥国际机场和浦东国际机场,一主内一主外,是我国对欧美交流的桥头堡。

另外一个可能很多人意想不到,是西南重镇成都,坐拥双流国际机场和天府国际机场两个 4F 级机场,是我国唯一一个拥有两座国际机场的新一线城市。

当前最接近双机场目标的一线城市是广州。

广州白云机场坐拥国内最繁忙的旅客吞吐量,也是对东南亚的交流门户,当前的机场配置已经不能满足于现有航运需求。

直到今年上半年,广州心心念念的第二机场项目终于官宣,总投资419亿。

尽管最终选址跑到了佛山,但因为4F级的高定位,广州也算是曲线实现了双机场的梦想。

除了这些被赋予航空重任的超特大城市,一些省份小城市的机场梦将由此迎来新的机遇。

图片

近些年,在建设机场方面走在前列的是新疆、内蒙和四川。

新疆目前已经建成27个机场,今年还要有2座新机场等待落地。

新疆和内蒙搞民航的原因非常容易理解,幅员辽阔,地广人稀,如果一味去搞高铁铺铁路网,性价比极低,相比之下,点对点做支线机场就香多了。

四川面积虽然赶不上两位大兄弟,但是同样深居内陆,地形复杂,铁路修建难度大,这种形势下机场成为对外连接的最佳选择。

自2018年以来,四川已建成7个民用机场,以平均一年建一座机场的速度领跑全国,目前全省在运营的4C级以上机场已经达到惊人的17座。

预计到明年年底,四川民用运输机场建成及在建数将达22个,朝着市市通机场的目标大踏步迈进。


3


肯定还是有人会有疑问:为什么所有城市开始疯狂建机场,不是基建暂停了吗?不是支线机场都赔惨了吗?难道不会造成资源浪费吗?

这背后是一场关于国家发展航空经济的顶级阳谋,剑指促进内外双循环。

对于第一档选手北上广来说,由于有三大航加持,目标是要对标伦敦和东京等国际大都市,打造成我国的对外开放门户;

对于第二档核心城市来说,将成为连通东南亚、中亚、东北亚各自方向上的对外门户;

对于第三档选手来说,将成为连接国内国际的超级中转站。

至于其他没有提到的三四五线中小城市,他们的使命是打通小城市到国内航运枢纽的最后里程,彻底激发民航运输网络的活力。

这种目标导向的背景下,不同档位选手当下要做的第一件事就是建设机场,适应未来的航空经济需求。

图片

前几天,美国波音对我国民航市场做了一份最新预测,预计未来二十年,我国航空客运量年均增长率将达到5.9%,是全球平均水平的近两倍。

由此将产生两个直接结果,一个是我国将成为全球最大航空服务市场,另一个是我国民航新飞机的需求量将超过9000架。

受这种趋势的影响,我国的机场需求量将迎来井喷。

事实上,我国的机场建设有一种落后于时代发展的背离感,这种问题的出现有着非常复杂的时代背景。

08年大基建时代启动之时,我国在高铁和飞机的基建十字路口选择了已经掌握核心技术的国产高铁,而没有选择技术壁垒更高的飞机。

自此之后,我国高铁突飞猛进,迅速成为全球第一高铁大国,制造业产能完美服务于城镇化浪潮,但民航事业的发展一直缓慢。

最典型的问题就是,大机场因为容量有限资源饱和,迫切需要新机场去承接航运资源外溢;小机场呢,因为自出生以来一直为干线服务,没资源没靠山,缺少自身的特色航线,几乎闲置。


4


而一切问题的根源又可以溯源到飞机运力不足。

所以,机场少的原因在于飞机少,飞机少的原因是自己没有掌握飞机产能,本质上是航空业的落后。

随着国产大飞机的产能跃升以及国家对低空经济的大力扶持,未来我国的交通行业将迎来在世界范围内都少有的空铁联运时代。

当前高铁在我国已经取得现象级成功,甚至部分省份已经实现县县通高铁,于是就开始有人污名化民航运输。

事实上,在极致追求运输效率并且坚定对外开放的当下,机场同样不可或缺。

比如像大湾区这种人口高密、经济发达的地区需要长航途的机场去搞对外交流;像新疆、内蒙这种幅员辽阔,人口密度低的地区,支线小飞机同样是比高铁建设成本更经济的选择。

更重要的是,机场的价值从来不是机场本身,而是与机场配套的成千上万亿已有基础设施形成的交通枢纽进行联动,进一步盘活地方的固定投资。

简单点来说,未来我国的头部城市就是那些可以实现空铁联动的国际超级枢纽,然后广大中小城市只需要利用自身禀赋,去经营区域枢纽之间点对点的支线航线,和高铁互为补充。

如此一来,我国的大型机场的运载潜能将充分释放,而每一个小机场也都会拥有稳定客流。

当有了充分市场消化产能,国产大飞机也将迎来蝶变,从而以身作则带动新一轮产业升级,这也是当初国产高铁走过的成熟模式。

当空铁实现联动,中国制造业的两项杀手锏完成合体,将在华夏大地形成一张天地一体的超级立体运输网络,最大限度激发中国制造的发展动能。

因而本轮机场建设潮,也可以看成是我国基建管控背景下的限时返场。




我们目前正处于一个大变局时代中,大国博弈愈演愈烈,各种黑天鹅、灰犀牛层出不穷,我们有必要清晰的了解当下的经济大环境。

我们费心整理一些关于中国经济、全球经济预测、美元、石油、黄金、汇率、买房选筹等资料,都是最新的,希望能帮到你。