Cell:张泽民院士解析肿瘤免疫微环境!2024 年连发 5 篇高分期刊

图片


10 年前,他是基因泰克/罗氏公司生物信息首席科学家,10 年后的今天,他是北京大学生物医学前沿创新中心(BIOPIC)中心主任,他的一生都致力于用前沿的生物信息和基因组学来解决癌症生物学中的核心问题,专注于研究肿瘤微环境的底层特征。 张泽民院士,作为肿瘤与生物信息领域的领军人物,在 2024 年发表了不少代表性的文章,今天笔者就同大家从一篇 Cell 文章开始,一起领略一下张泽民院士在 2024 年都做出了哪些杰出成绩。 


2024 年 7 月 23 日,北京大学生物医学前沿创新中心的张泽民、王东和深圳湾实验室陈敏敏团队在 Cell 发表研究,通过构建泛癌种单细胞图谱,发现肿瘤浸润 B 细胞(TIBs)在不同癌症中具有异质性,特别是肿瘤相关非典型 B 细胞(TAABs)与良好预后相关,它们在肿瘤中克隆扩增并与 CD4T 细胞相互作用,可能在免疫治疗反应中起关键作用。


图片

图 1:文章来源


1、肿瘤浸润 B 细胞(TIBs)的异质性与功能


思考 1:如何理解肿瘤微环境中 B 细胞的多样性及其在不同癌症类型中的作用?


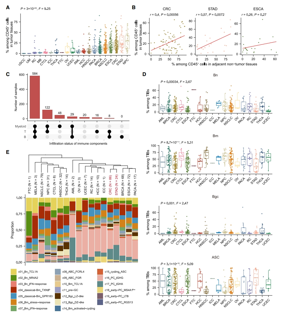
本研究通过构建涵盖 19 种主要癌症类型的肿瘤浸润 B 细胞的单细胞图谱,揭示了 TIBs 在不同癌症中的丰度和亚型组成的异质性。此外,研究识别了与良好预后相关的肿瘤相关非典型 B 细胞(TAABs),这些细胞在肿瘤中克隆扩增、激活,并与 CD4+T 细胞有密切的相互作用。


图片

图 2:不同癌症类型间 B 细胞的异质性


2、B 细胞亚群的临床意义与治疗潜力


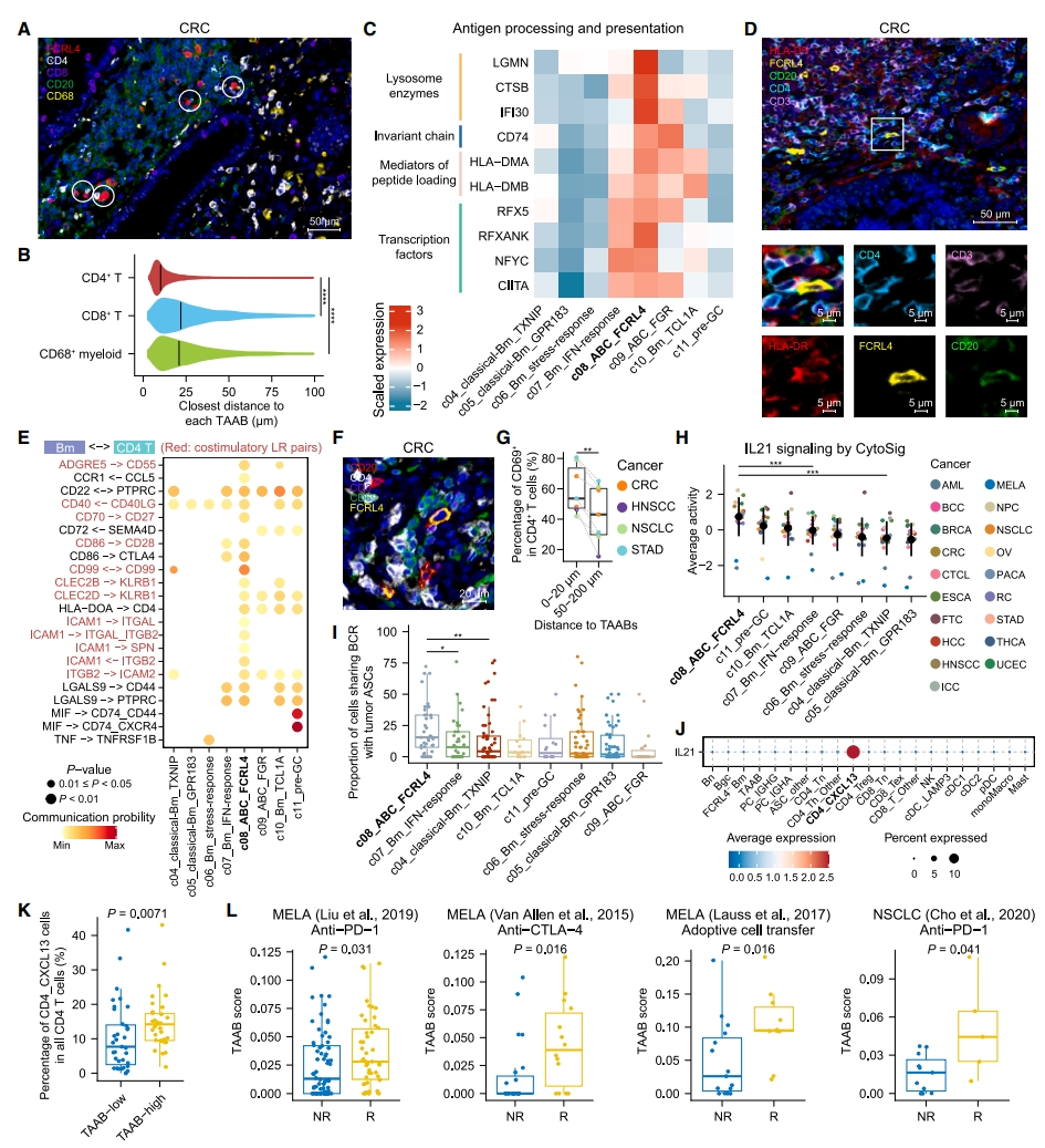
通过对大量 scRNA-seq 数据的整合分析,研究揭示了肿瘤相关非典型 B 细胞(TAABs)等特定 B 细胞亚群与免疫治疗反应的关联。此外,研究还探讨了 B 细胞在肿瘤中的抗原呈递和抗体产生功能,为未来基于 B 细胞的癌症免疫治疗策略提供了新的视角和靶点。


图片

图 3:TAAB 的细胞间通讯和临床相关性


本文通过构建一个涵盖 19 种主要癌症类型的 TIBs 的单细胞图谱,揭示了 TIBs 在不同癌症中的丰度和亚型组成的异质性,并特别识别出与良好预后相关的 TAABs,这些细胞在肿瘤中表现出克隆扩增和激活状态,并与 CD4+T 细胞有密切的相互作用,显示出在免疫治疗反应中的潜在预测价值。研究结果为理解 B 细胞在肿瘤免疫微环境中的作用提供了新的视角,并为开发基于 B 细胞的癌症治疗策略奠定了基础。


2024 年 1 月 2 日,由北京大学生物医学前沿创新中心张泽民、中国科学院分子细胞科学卓越创新中心许琛琦、上海有机化学研究所生物与化学交叉中心朱正江与上海交通大学附属第六人民医院王志刚等团队在 EMBO Molecular Medicine 发表研究,发现微卫星稳定型(MSS)结直肠癌(CRC)细胞通过分泌胆固醇前体物质激活 RORγt,导致胆固醇前体物质在肿瘤微环境中积累,并通过药理学或遗传干预抑制胆固醇生物合成酶 Cyp51,减少肿瘤内胆固醇前体物质水平,调节 Th17 细胞来抑制肿瘤进展,为难以治疗的 MSS CRC 提供了新的干预策略。


图片

图 4:文章来源(EMBO Molecular Medicine)


2024 年 3 月 9 日,北京大学生物医学前沿创新中心张泽民、清华大学杨雪瑞团队在 Nature Communications 发表研究,开发了一种名为 SCASL(基于单细胞 RNA 剪接景观的聚类)的新方法,用于通过单细胞 RNA 测序数据探究 RNA 剪接的异质性,从而定义具有生理相关性的新细胞身份。研究者利用先前发表的数据集作为例子,展示了 SCASL 在识别三阴性乳腺癌中潜在的癌前和早期肿瘤阶段的新细胞群、描绘胚胎肝脏发育的细胞谱系以及对高度异质性的肿瘤相关 CD4+T 和 CD8+T 细胞进行精细聚类方面的潜力。


图片

图 5:文章来源(Nature Communications)


2024 年 7 月 8 日,北京大学生物医学前沿创新中心的张泽民和北京大学肿瘤医院的武爱文团队在 Cancer Cell 发表研究,揭示了在 PD-1 阻断免疫疗法下,结直肠癌(CRC)患者肿瘤微环境中耗竭 T 细胞(Tex)和肿瘤反应性样 CD8+T 细胞(Ttr-like)与治疗效果的正相关性。治疗前外周血中特定 CD8+T 细胞的特征(如 MHC II 相关基因表达)与治疗反应有关,可能作为预测治疗反应的潜在生物标志物。


图片

图 6:文章来源(Cancer Cell)


2024 年 8 月 15 日,北京大学生物医学前沿创新中心的张泽民团队在 Nature Cancer 发表研究,通过整合约 200 名人类结直肠单细胞转录组数据,识别了一种罕见的肿瘤特异性内皮细胞亚群,具有 T 细胞招募潜力。此外,通过将单细胞转录组分析与全基因组关联研究识别的风险基因相关联,确定了基质细胞是结直肠癌遗传易感性的主要效应细胞类型。研究结果为结直肠癌的病理机制提供了新的见解,有助于开发个性化的免疫疗法。


图片

图 7:文章来源(Nature Cancer)


2024 年张泽民院士团队在领域内的收获颇丰,不管是利用单细胞还是空间转录组,都在一次次刷新对于肿瘤免疫微环境的认知,与此同时也开创了新的技术手段,为大家提供了很好的研究方向。



张泽民
1988 年获南开大学理学学士学位,1995 年获美国宾夕法尼亚州立大学博士学位。2014 年起在北京大学生命科学学院、生物医学前沿创新中心任教,2023 年当选中国科学院院士。现任北京大学讲席教授、生物医学前沿创新中心主任,担任 Cell 杂志等期刊编委。

[1] Yang Y, Chen X, Wang D, Chen MM, Zhang Z. Pan-cancer single-cell dissection reveals phenotypically distinct B cell subtypes. Cell. 2024 Aug.
[2] Bai Y, Zhang Z, Wang Z, Zhu ZJ, Xu C. Shaping immune landscape of colorectal cancer by cholesterol metabolites. EMBO Mol Med. 2024 Feb.
[3] Xiang X, He Y, Zhang Z, Yang X. Interrogations of single-cell RNA splicing landscapes with SCASL define new cell identities with physiological relevance. Nat Commun. 2024 Mar.
[4] Chen Y, Wang D, Zhu L, Wu A, Zhang Z. Spatiotemporal single-cell analysis decodes cellular dynamics underlying different responses to immunotherapy in colorectal cancer. Cancer Cell. 2024 Jul.
[5] Chu X, Li X, Zhang Y, Zhang Z, Cheng S. Integrative single-cell analysis of human colorectal cancer reveals patient stratification with distinct immune evasion mechanisms. Nat Cancer. 2024 Aug.


题图:图虫创意
投稿:luoshuhan@dxy.cn