第三届泰安市精品旅游文创设计大赛圆满收官

齐鲁网·闪电新闻9月11日讯 9月9日,在山东省精品旅游促进会指导下,由泰安市文化和旅游局、泰安市总工会、泰安市农业农村局、泰安泰山文化研究会和泰安市精品旅游促进会共同主办,泰安市泰山文化旅游集团有限公司、“泰山安”景区、山东初禾文旅有限公司联合承办的2024第三届泰安市精品旅游文创设计大赛圆满收官。

图片

大赛自启动以来,受到了社会各界的广泛关注与热烈响应。山东省第十四届人大代表、山东省旅促会副会长、泰安市旅促会会长、高级工程师宋其涛表示,此次大赛以“中华泰山 国泰民安”为主题,激发了众多非凡想象和创意,由此诞生了众多匠心独运的作品。这些作品从包装及产品设计到IP形象设计,再到聚焦泰安市最具代表性的泰山文化、石敢当文化、挑山工文化、非遗文化等创意,都承载着对民族传统文化的深深热爱,同时也展现了参赛者对“国泰民安”这一美好愿景的无限憧憬与创新思考。此次大赛共收到来自社会各界的300余件作品,由多名来自文旅、艺术、设计多个领域的权威专家组成的评审团进行专业评审。本次大赛的评审标准极为严格,不仅要求作品具有鲜明的泰山文化内涵和传统文化特色,更强调作品的创新性、新颖性和实用性。评审团凭借丰富的专业知识,对每一个作品进行了全面而细致的点评,从文化背景到产品特色,从创意构思到效果展现,从实用性的考量到市场潜力的评估,力求保证评审的专业与严谨。

图片

图片

图片

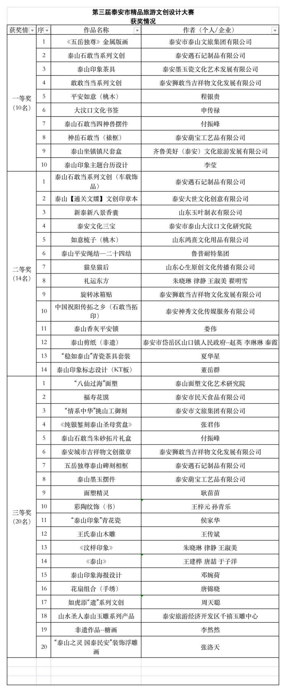
部分文创作品展示经过紧张激烈的评审,一系列极具创意和市场竞争力的作品脱颖而出,不仅展现了传统文化的独特魅力,更与现代创新技术做到了有机融合,最终评选出了一等奖10名、二等奖14名、三等奖20名及优秀奖若干,为泰安市文创旅游的发展注入新的活力。部分获奖作品展示此次大赛的成功举办,不仅展示了社会各界专业人士对泰山文化的深刻理解,也为推动民族文化传承与创新发展搭建了重要平台。下一步,泰安市旅促会将以此次活动为契机,激发更多文化创意,培育更多创意人才,通过更多创新方式讲述泰山故事,展现泰安的独特魅力与无限潜力,以实际行动落实“串珠成链、山城联动、全域融合、转型升级”十六字方针,为驱动泰安市文旅产业扬帆起航、推动精品旅游产业高质量发展贡献力量。

图片

闪电新闻记者 王迅  泰安报道