36氪研究院 | 2024年中国低空经济发展指数报告

低空经济是依托低空空域,以有人驾驶和无人驾驶航空器的低空飞行活动为牵引,辐射带动相关领域融合发展的综合性经济形态,具有产业链条长、应用场景复杂、使用主体多元、涉及部门和领域多等特点。低空经济相关产品主要包括无人机、eVTOL(电动垂直起降飞行器)、直升飞机等,广泛应用于农业、物流、交通、应急救援、文旅等领域,对构建现代产业体系具有重要作用。

图片

低空经济是新质生产力的典型代表,成为中国经济新增长点

2021年2月,“低空经济”概念首次被写入国家规划。2024年以来,全国已有27个省(市、自治区)在各地政府工作报告中提及低空经济。在政策、需求、资本等因素驱动下,低空经济市场将保持高速增长态势,远期规模有望突破万亿元,已成为我国建立现代化产业体系、抢占发展机遇、推动高质量发展的重要布局。

图片

低空经济TOP20城市:北京和深圳强势领跑,长三角、珠三角、西三角核心城市发展各具特色

36氪研究院从发展环境、资金投入、创新能力、基础支撑和发展成效五大维度出发,构建由5个一级指标、13个二级指标、24个三级指标组成的综合指数评价体系,对全国涉及低空经济产业的重点城市进行评价,得出2024年中国城市低空经济发展指数排名。北京以总指数91.26居全国榜首,深圳、上海、广州和南京位列二至五名,得分分别为84.53、76.09、76.02和73.22。重点城市方面,北京资金投入和创新能力优势明显,深圳基础支撑能力优良,苏州低空经济产业基金规模全国领先,成都和西安为西三角城市群发展低空经济提供引领示范作用。

图片

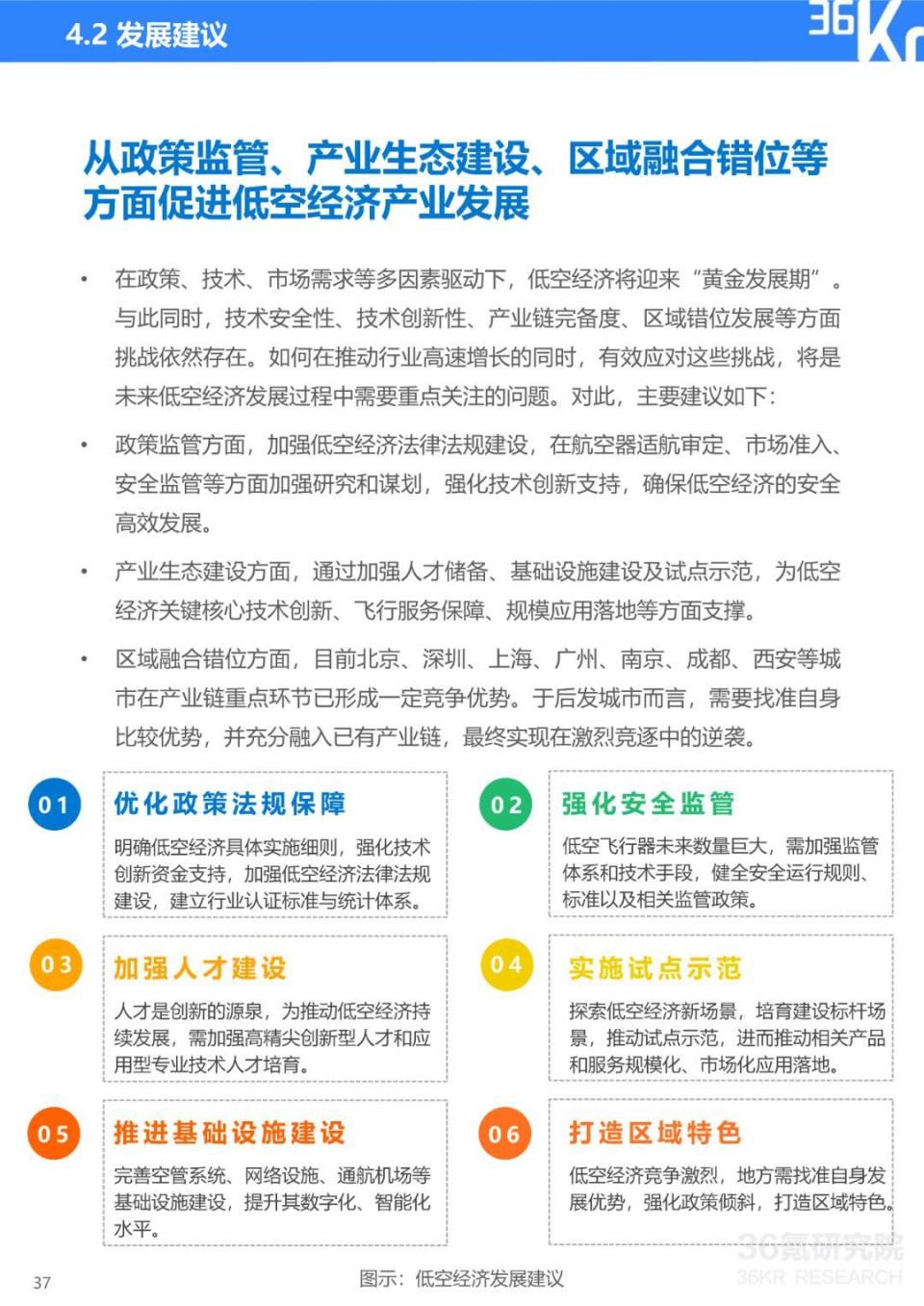
政策监管、产业生态建设、区域融合错位等多维发力,卡位低空经济赛道

低空经济将迎来“黄金发展期”,各地竞相抢滩“低空蓝海”。目前北京、深圳、上海、广州、南京、成都、西安等城市在产业链重点环节已形成一定竞争优势。于后发城市而言,需要找准自身比较优势,完善政策监管、产业生态建设、区域融合错位,最终实现在激烈竞逐中的逆袭。

图片

本报告重点研究问题如下:

  • 低空经济发展驱动力及市场规模
  • 低空经济产业链结构
  • eVTOL、无人机、直升机、空管系统等低空经济重点细分赛道发展现状
  • 中国城市低空经济发展指数评价体系构建、评价结果分析
  • 中国重点城市低空经济发展指数对比
  • 中国低空经济发展展望与建议

更多精彩内容,请关注“36氪研究院”微信公众号。如想获取《2024年中国低空经济发展指数报告》,点击下载链接,提取码:9skq,或在36氪研究院微信公众号上回复“低空经济”获取下载链接。

图片

图片

图片

图片

图片

图片

图片

图片

图片

图片

图片

图片

图片

图片

图片

图片

图片

图片

图片

图片

图片

图片

图片

图片

图片

图片

图片

图片

图片

图片

图片

图片

图片

图片

图片

图片

图片

图片

图片

图片

图片