大额罚单频现!多名责任人被终身禁业!

近期,监管处罚的力度进一步加大,保险业连续出现多张大额罚单。金融监管总局官网显示,近一周内(8月20日至8月27日),仅监管局本级层面便接连开出了26张罚单,合计被处罚金额超340万元,涉及多家行业头部保险公司。
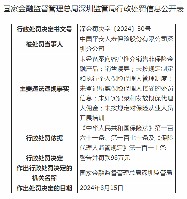
8月23日,金融监管总局深圳监管局发布的处罚信息显示:中国平安人寿保险股份有限公司深圳分公司因“未经备案向客户推介销售非保险金融产品;销售误导;未按规定制定和执行个人保险代理人管理制度;未登记所属保险代理人接受的处罚信息;未如实记录和发放银保代理人佣金;未按规定对保险从业人员开展培训”多项违法违规行为,受到警告并被罚款98万元,为近一周内保险业最大罚单(深金罚决字〔2024〕30号)。
另有6名高管被处罚,包括时任平安人寿深圳分公司银行保险部运营支持团队经理黄柳勤、时任平安人寿深圳分公司副总经理孙勇、时任平安人寿深圳分公司副总经理李恒、时任平安人寿深圳分公司个险管理部经理孙荣丹、时任平安人寿深圳分公司销售企划部经理李翔时、时任平安人寿深圳分公司副总经理王玮,合计被处罚金额达48.5万元。
图片
8月23日,金融监管总局宁波监管局同样开出50万元大额罚单(甬金罚决字〔2024〕90号)。行政处罚信息显示,因存在违法违规行为,中国出口信用保险公司宁波分公司被处罚款50万元;该公司两位高管沈曙寰(时任中国出口信用保险公司宁波分公司业务一处处长、党委委员、总经理助理)、孟祥龙(时任中国出口信用保险公司宁波分公司业务一处业务二科副科长)因从事违法活动等被终身禁业。值得注意的是,公开信息显示,沈曙寰、孟祥龙在2022年曾相继被查。
2022年5月,中央纪委国家监委网站发布消息,沈曙寰涉嫌严重违纪违法,接受中央纪委国家监委驻中国出口信用保险公司纪检监察组纪律审查和吉林省白城市监察委员会监察调查。2022年11月,沈曙寰被开除党籍和公职。
图片
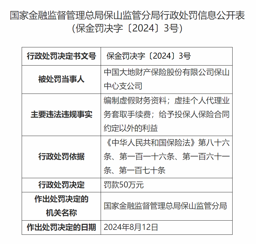
8月26日,保山监管分局发布的行政罚单信息显示,中国大地财产保险股份有限公司保山中心支公司因“编制虚假财务资料、虚挂个人代理业务以套取手续费,以及给予投保人保险合同约定以外的利益等”违法行为,被金融监管总局保山监管分局处以高达50万元的罚款。时任中国大地财产保险股份有限公司保山中心支公司总经理郑军,因对上述三项违规事项负有直接责任,被监管机构给予警告处分并处以罚款9万元。
大额罚单频现的背后,彰显了监管部门对金融行业违规行为零容忍的态度,以及对高管责任追究的严格执行。
图片