新靶点!武汉大学周蕊/肖睿璟团队:发现急性肝病治疗新策略

图片

【导读】急性肝功能衰竭(ALF)的特点是肝脏功能迅速恶化,如果不进行有效的医疗干预,会导致高死亡率和病残率。

8月26日,武汉大学周蕊/肖睿璟研究团队在期刊《Cell Death&Disease》上发表了研究论文,题为“KHSRP ameliorates acute liver failure by regulating pre-mRNA splicing through its interaction with SF3B1”,研究人员在小鼠ALF模型中,利用蛋白质组学和转录组学分析发现,多种剪接因子在ALF中的表达下调。值得注意的是,研究人员发现KH型剪接调节蛋白(KHSRP)对ALF有保护作用。敲低KHSRP导致严重的剪接缺陷,如内含子保留,并导致ALF中肝损伤的恶化。此外,研究人员证明KHSRP直接与剪接因子3b亚基1(SF3B1)相互作用,增强SF3B1与内含子支架位点的结合,从而促进前体mRNA的剪接。使用剪接抑制剂,研究人员发现Khsrp在体内通过调节前体mRNA剪接来保护免于ALF。总之,研究结果表明,KHSRP是一种重要的剪接激活剂,通过与SF3B1相互作用促进与ALF进展相关的基因表达,因此KHSRP可能是ALF治疗干预的潜在靶点。

图片

背景知识

 01 

急性肝功能衰竭(ALF)是一种急性肝功能紧急情况,死亡率很高。在ALF中,肝细胞功能的迅速恶化可导致肝性脑病、脑水肿、凝血障碍、感染和多器官功能障碍综合征。ALF的原因包括病毒性肝炎(甲型、乙型和戊型)和药物引起的肝毒性,如对乙酰氨基酚(APAP)。ALF的治疗主要限于支持性护理和紧急肝移植。因此,迫切需要开发新的治疗策略。在ALF期间,肝细胞死亡通常会诱导补偿性细胞增殖,可以恢复肝脏质量并防止器官功能丧失;然而,当肝细胞死亡的程度超过肝脏的再生能力时,ALF会恶化。到目前为止,ALF的分子机制仍不清楚。

前体mRNA剪接是具有内含子基因表达过程中必不可少的一个事件。它是由五种snRNAs和100多种相关蛋白质组成的剪接复合物(spliceosome)完成的。snRNAs与几种蛋白质结合形成小核核糖核蛋白复合物(snRNPs),并动态地组装成剪接复合物。U2 snRNP识别分支点(BS)并与U2AFs相互作用,以定义每个内含子的3'剪接位点,从而在早期阶段组装剪接复合物。随后,它在剪接催化中起着关键作用。SF3b是17S U2 snRNP的最大组分,包含SF3B1、SF3B2、SF3B3、SF3B4、SF3B5、SF3B6和PHD指纹蛋白5A(PHF5A)。此外,SF3b稳定U2 snRNA/BS相互作用,在剪接过程中在BS识别和选择中发挥关键作用。SF3B1是最大的SF3b亚基,它在内含子BS区域两侧的预mRNA上结合并交叉连接。

目前越来越多的证据表明,异常剪接与许多疾病密切相关,包括骨髓增生异常综合征和急性髓细胞白血病。调节前体mRNA剪接的药物疗法正逐渐成为一种有前途的癌症治疗策略。一项研究发现,上皮剪接调节蛋白2(ESRP2)能够协调许多与细胞增殖相关的基因的剪接,包括Hippo信号通路的核心成分;因此,该研究揭示了肝细胞适应损伤的可能机制。这些发现表明,前体mRNA剪接紊乱在肝病中起作用;然而,前体mRNA剪接紊乱在肝病,尤其是ALF中的分子机制和功能相关性仍不清楚。

急性肝功能衰竭患者中预剪接RNA剪接因子表达降低

 02 

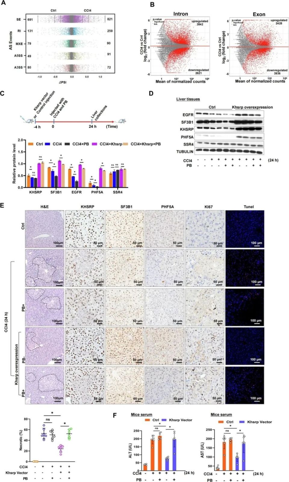
研究人员对CCl4挑战小鼠的肝脏进行了RNA-Seq分析,RNA-Seq数据的生物重复样本显示良好的一致性。CCl4处理后,研究人员鉴定出3867个下调基因和2869个上调基因。GO分析显示,下调基因高度富集于RNA降解过程,与蛋白质组学数据一致。在下调基因中,Khsrp、Sf3b1、Sf3a1和Phf5a在CCl4挑战小鼠中的mRNA表达也降低了。实时PCR证实,在APAP处理的小鼠中,Khsrp、Sf3b1、Sf3a1和Phf5a的表达也降低了。此外,先前发表的来自ALF患者和对照受试者肝脏的全基因组表达谱数据证实,包括KHSRP、SF3A1、U2AF2和HNRNPU在内的若干剪接相关因子在ALF中的表达低于对照组。这些结果表明,前mRNA剪接因子的变化与ALF有关。值得注意的是,研究人员发现KHSRP的表达水平降低,KHSRP已被报道为一种剪接因子,在非酒精性脂肪性肝病(NAFLD)、肝细胞癌(HCC)和血吸虫病引起的肝纤维化中表现出表达水平的变化。

为了确定PB是如何逆转Khsrp介导的肝脏保护作用的,研究人员观察了Khsrp表达载体处理组的肝细胞增殖(KI67)和凋亡(TUNEL染色)情况,并比较了PB存在与否的影响。CCl4处理增加了KI67的表达和凋亡细胞的数量,与先前的研究结果一致。Khsrp过表达进一步增加了KI67的表达并抑制了肝细胞的凋亡,表明它减轻了肝脏损伤。然而,PB注射降低了Khsrp过表达小鼠中KI67的表达水平并增加了凋亡细胞的数量。这些数据表明,PB在Khsrp过表达小鼠中加剧了肝脏损伤并抵消了Khsrp的保护作用。

研究结果表明,KHSRP促进EGFR的剪接。EGFR信号传导已被证明可保护肝脏免受胆汁淤积性损伤和纤维化。因此,研究人员使用Egfr来研究Khsrp过表达是否通过pre-mRNA剪接减轻小鼠的肝损伤。为了处理EGFR信号,研究人员使用了癌症治疗药物盐酸厄洛替尼,一种EGFR相关酪氨酸激酶的抑制剂。厄洛替尼处理HL7702细胞后,EGFR信号通路相关基因EGFR、EGF、ERBB2和ERBB4的表达水平下调。免疫组化结果显示,Khsrp过表达增加了EGFR的表达,而厄洛替尼注射显著降低了EGFR的表达水平。口服厄洛替尼后,Khsrp过表达组小鼠肝坏死面积增大,血清ALT、AST活性升高,KI67表达降低,肝细胞凋亡增多。

图片

Khsrp通过调节pre-mRNA剪接发挥抗ALF作用

研究小结

 03 

在本研究中,体外和体内证据充分表明,KHSRP通过调节pre-mRNA剪接在ALF中起着至关重要的作用。数据表明,KHSRP通过与SF3B1的相互作用来调节pre-mRNA的剪接,这是一种以前未报道的机制。因此,研究人员揭示了肝脏细胞可能用于保护免受急性肝病侵害的新途径。此外,研究发现表明,KHSRP介导的前体mRNA剪接调控可能代表了ALF调节网络中一个新的机制,这可能对开发新的治疗策略具有重要意义。

【参考资料】

【关于投稿】

点击对应文字 查看详情