四川大学王云兵教授团队ACS Nano:具有诱导心肌再生和免疫调节功能的多酚强化糖萼样水凝胶涂层

先天性心脏病一种先天性的心脏缺陷,是新生儿死亡的主要原因之一。微创介入心脏封堵器能有效封堵心脏缺损组织,已逐渐成为主流治疗方法。然而,封堵器植入后可能引发内皮愈合不良、持续炎症和血栓等不良反应,影响了封堵器的修复,因此对封堵器进行升级与改进以提高其性能非常重要。

近期,四川大学王云兵教授团队设计并开发了一种多酚强化糖萼样水凝胶涂层(CETHR涂层)用于修饰心脏封堵器(图1)。REDV肽可以赋予材料捕获内皮细胞的能力,并具有促进材料快速再内皮化潜力。透明质酸是细胞外基质的一种糖胺聚糖,存在于内皮糖萼中,直接参与调节多种生理过程。前期研究中,团队选用了羧化壳聚糖、表没食子儿茶素没食子酸酯–丹参酮IIA磺酸钠、3-氨基苯硼酸修饰的透明质酸制备了一种三明治状自组装涂层。基于上述三明治状自组装涂层和REDV的优势,他们将巯基化REDV肽(巯基丙酸-GGGGG-Arg-Glu-Asp-Val)固定至三明治状涂层以构建一种活性多肽CETHR涂层。该涂层具有良好的亲水性和自由基清除能力,并可以释放EGCG−TSS复合物。通过系列实验验证了涂层可以有效抑制血小板和全血粘附,具有良好的抗血栓形成能力(图2)。

图片
图1 CETHR涂层示意图
图片

图2 涂层的血液相容性

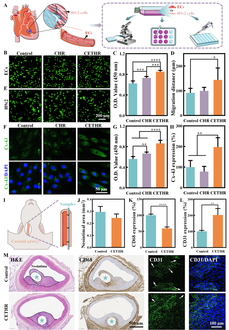
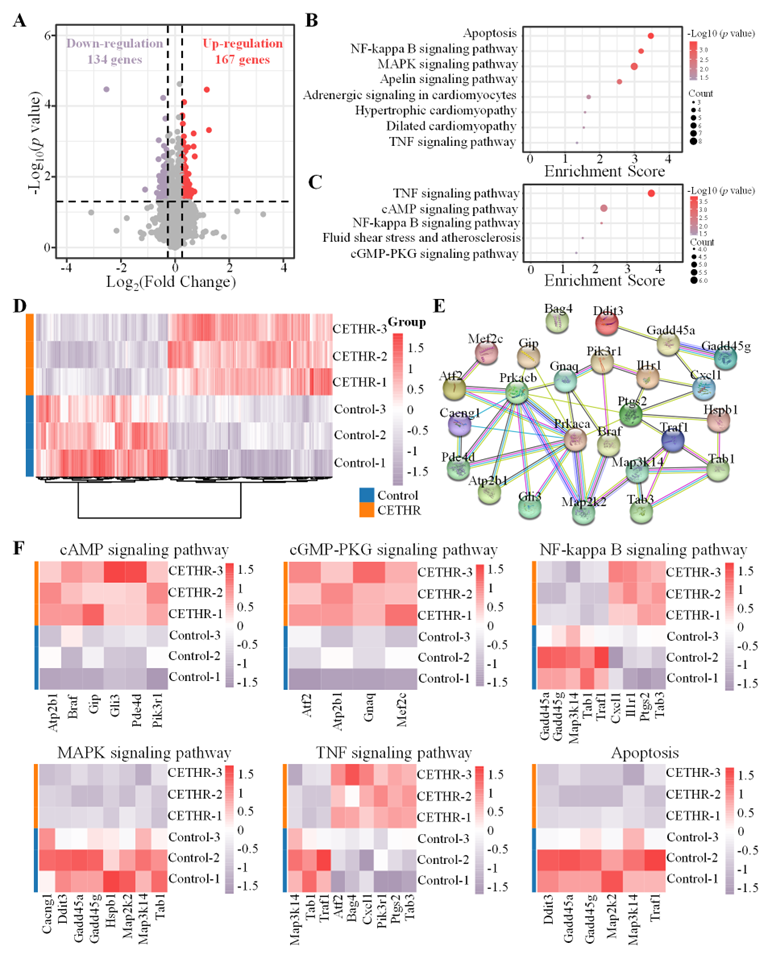
此外,涂层可以促进内皮细胞粘附和迁移,保护H9c2心肌细胞并促进其粘附(图3)。体内研究表明涂层可以抑制炎症反应,促进内皮化,具有良好的组织相容性。进一步探究了发现(图4),涂层可以通过调控cAMP、cGMP-PKG、MAPK等信号通路来调节心肌细胞的凋亡和代谢,并通过调控NF-kappa B和TNF信号通路来调节炎症反应。综上,涂层可以维持微环境稳态,通过加速内皮化进程降低血栓风险,并进一步调节炎症以促进心肌组织修复。
图片
图3 涂层的细胞相容性和兔颈动脉植入实验
图片
图4 涂层对H9c2细胞基因表达的影响
相关研究以“Polyphenol-Reinforced Glycocalyx-Like Hydrogel Coating Induced Myocardial Regeneration and Immunomodulation”为题发表在ACS Nano上。文章的通讯作者为张博副研究员,第一作者为万卉凝博士杨晓汇硕士。该研究得到国家重点研发计划(2023YFC2412702)和国家自然科学基金(82102218)等支持。
该研究是近期王云兵教授团队关于心血管材料表面改性的进展之一。团队主要研究方向为用于心血管疾病治疗和修复的经导管微创介入心脏瓣膜、血管支架、抗心衰材料、儿童先心病封堵器械以及人工心肺机等应用基础研究和产品开发。近年来,团队在关于心血管材料涂层改性的研究上取得了较好进展和一系列成果。

--检测服务--

来源:高分子科学前沿