“久治不愈的玫瑰疹”——梅毒非特异性抗体快速血浆反应素试验(RPR)假阴性案例因素分析及应对策略

作者 | 赵利

单位 | 江苏省徐州市肿瘤医院检验科






前   言



梅毒是苍白螺旋体(图1)引起的慢性全身性疾病,是生活中常见的性病的一种。梅毒感染的潜伏期3~4周,进入一期梅毒,此时主要表现为生殖器部位的硬下疳,可发生于阴茎、阴唇、肛门甚至是口腔等部位,可出现临近部位的无痛性淋巴结肿大,淋巴结2到3个月会逐渐消退,皮损亦会愈合,容易被忽视。


图片

图1 梅毒螺旋体电镜下形态 


在发生感染后的8~12周,可发生二期梅毒,其主要表现是全身的淋巴结肿大及梅毒疹(手掌、脚掌、头皮)等,还可引起全身的轻微不适。未及时发现和治疗的梅毒患者2~4年后或更长时间会出现皮肤粘膜损害、树胶肿、骨骼、心血管、眼部、神经等系统的不可逆损害。因此梅毒的治疗关键在于早期发现和早期治疗。


早期发现的主要手段依靠梅毒的实验室检查。梅毒的实验室检查包括多种方法和流程,通过专业的实验室检查和医生的解读,可以准确判断患者是否感染梅毒,并采取相应的治疗措施。所以能够提供给临床一份的准确的检测报告单尤为重要。


然而我们经常可以看到大家对梅毒抗体结果假阳性原因的探讨,而假阴性很少有人发现和提及,更没有相应的解决方案和流程,一套有数据支持的应对策略和流程亟待建立,同时对检验者最棘手的梅毒灰区结果或者两种方法学不一致的报告流程本文亦有探讨。




案例经过



检验工作者最不希望的就是在梅毒检验报告发出以后,突然接到临床医生质疑检验结果的电话。一天下午,我们便接到了这样一个的来自皮肤科诊室的电话……


临床医生提出患者手掌及躯干出现了高度疑似现行梅毒感染二期的梅毒疹,而我们发出的报告显示患者是过往感染梅毒而非现行感染者,即梅毒特异性抗体(化学发光法TP-Ab)阳性而非特异性抗体(快速血浆反应素实验RPR)结果阴性,这与大夫的临床判断明显的不符合。


我和同事立即进行了实验流程的自检,并把标本进行的复检,RPR结果仍为阴性。那么问题到底出在哪里呢?我来到了皮肤科诊室一探究竟。看到了患者随身携带的病例,了解了他的基本信息:


患者,男,52岁,一年前首次到医院就诊,主诉为颌下淋巴结肿大一月余。在外省某医院传染病8项检测结果显示,梅毒特异性抗体定量结果阳性,而非特异性抗体结果(RPR法)为阴性,和我们的结果类似,也提示既往梅毒感染,并未给予驱梅治疗,诊断为慢性淋巴结炎,给予消炎治疗并建议随访。


第二次就诊是因为患者一个月后皮肤局部出现了皮疹,自行前往社区医院就诊,诊断为玫瑰糠疹,外用药膏涂抹,疗程近三个月,并没有见好转,而且有加重的趋势。于是患者第三次就诊于我院皮肤科,此时患者躯干及手掌、脚心都布满了疑似的“梅毒疹”(图2)。


图片

图2 高度怀疑为梅毒疹


皮肤科医生高度怀疑患者颌下淋巴结肿为一期梅毒表征,现在的“梅毒疹”为梅毒二期表征,如果不及时治疗,会进入三期梅毒,对患者各个系统造成不可逆的损伤。


在此病例中究竟是什么原因造成我们的实验结果和临床的判断如此不符呢?




案例分析



我们先来梳理一下梅毒的诊断依据:梅毒螺旋体的诊断主要依据患者的临床表现、病史以及实验室检查结果。常用的实验室检查方法包括暗视野显微镜检查、梅毒血清学试验等。病原学检测就是直接观察病原体梅毒螺旋体为目的的检测,因为标本难以获取、检出率较低等原因,临床较少开展,而血清学实验开展比较广泛,梅毒的血清学检测分为梅毒特异性抗体和非特异性抗体两种(图3、图4):


图片

图3 梅毒特异性抗体检测方法

      图片

图4 梅毒特异性抗体检测方法


其中特异性抗体阳性为感染梅毒螺旋体的标志,但并不能判断是否为现行感染梅毒,而梅毒非特异性抗体阴性时,往往诊断为过往感染,无需治疗。只有特异性抗体和非特异性抗体实验均为阳性时,结合临床相关症状和不洁生活史才可以诊断为现行梅毒感染。


传染病结果的假阳性经常被我们检验科同道讨论分析,那么这位高度疑似梅毒感染的患者的非特异性抗体结果是否可能出现了假阴性呢?这时我想到了HOOK效应,也就是钩状效应(图5),我立刻回科室对标本进行了倍比稀释,不一会就得到令人震惊的结果(图6)。


图片

图5 常见的假阳性及假阴性原因


图片图片

图6


通过倍比稀释,我们发现,血清稀释倍数从1:1到1:4时,RPR结果均为阴性,而倍比稀释到1比8直至1:256都出现了明显的阳性,和第一次的原倍血清阴性结果大相径庭。


我们立即发出校正报告,并给临床大夫和患者解释了原因,患者终于确定了病因,得到了有效得治疗。


通过这个的病例,我们立即对自己的检测程序进行了优化改进(图7)。


图片

图7


首先,将所有梅毒特异性抗体阳性的标本均进行六个稀释倍数的检测,并且记录有钩状效应相关标本的数据、统计不同倍比稀释倍数出现RPR阳性的例数及比例,确定RPR试验最佳初筛稀释倍数,继而优化了我们的检验流程,写入梅毒血清学诊断的标准操作手册,提高了梅毒的诊治效率!


具体过程:收集264例的梅毒患者血清进行了倍比稀释实验,其中包括148例男性和116例女性,最小年龄23岁,最大年龄87岁,平均(42.25±10.05)岁。纳入标准:①患者皮肤有湿丘疹、扁平湿疣等梅毒疹的症状。②临床资料完整者。排除标准:①合并其他传染性疾病者。②不配合本研究者。该研究得到了机构伦理委员会的批准。


我们对500多例特异性抗体阳性的标本进行了验证,发现这些标本的RPR试验稀释倍数在1:8以下时,随着稀释倍数的增加,阳性检出率有显著的上升趋势。当稀释倍数1比8以上时,阳性检出率基本趋于稳定(图8)。


图片

图8


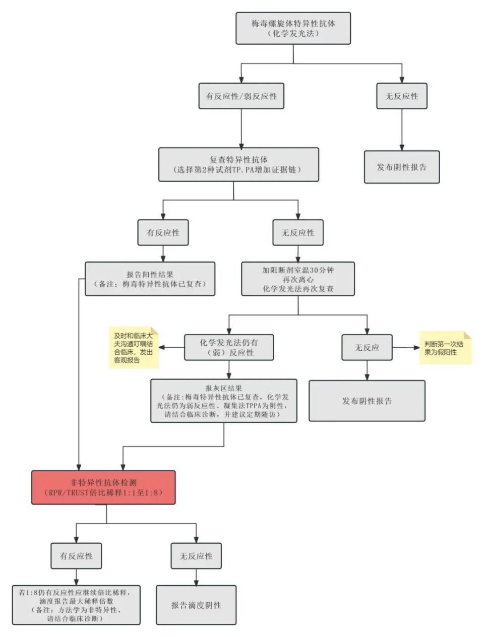
由此,我们把1:8作为RPR试验的最佳稀释倍数(阳性率98.8%并修改了实验室的操作流程(图9),能在节约试剂和有效避免钩状效应引起的假阴性中达到一个最佳的平衡,最大程度的避免现行梅毒患者的漏诊。

图片

图9 梅毒筛查流程图(包含灰区和方法学不一致的应对策略)


将该方法进行推广应用以后,我们发现了更多的标本RPR实验倍比稀释以后,结果由阴性变强阳性的情况,更多的患者因为我们检验流程的改进而获得了最及时的驱梅治疗,得到临床医生的认可和好评。


至此《久治不愈的玫瑰疹》这个案例故事才有了最完美的结局。




总   结



近年来期刊文章和检验公众号上对梅毒抗体结果假阳性原因的探讨,而假阴性很少有人发现和提及,更没有相应的解决方案和流程。


我们根据临床遇到的疑难病例,经过对矛盾结果的处理,深入探究、积累数据并分析,摸索出了适合临床应用的方案并写入本科实验室标准化操作流程中,这样最大程度避免了钩状效应引起的假阴性结果和现行梅毒患者的漏诊。但是个别病例血清仍存在浓度过高,稀释倍数超过1:8倍仍存在钩状效应的现象,因此临床医生的诊疗经验以及和医技科室的有效沟通也尤为重要,值得大家重视。




专家点评


朱立强,徐州医科大学附属医院检验科主任技师


在本案例中,先有了临床医生认真的态度,又有了“医”和“技”的有效沟通,检验科出具报告单的详细备注内容也是和临床及患者沟通的一个有效途径,医技科室人员本着发现问题并解决问题的严谨的科研精神,用数据说话,进而优化了梅毒筛查的检验流程,对梅毒检测中的疑难报告(灰区结果、两种方法学结果不一致)的发布也提出了自己的见解,最大程度的给临床医生的提供标本结果信息,提高了临床诊治效率,使患者得到及时的治疗,实现了真正的三方共赢!


图片





参考文献:

[1]Peeling RW, Mabey D, Kamb ML, et al. Syphilis [J]. Nat Rev Dis Primers,2017,3:17073

[2]刘波,赵涵,陈志敏.HIV-1阳性神经梅毒患者的临床特征分析[J]. 热带医学杂志,2022,22(2):238-242.

[3]肖瑶,游含宇,林丽蓉.神经梅毒患者血清治疗有效的影响因素分析[J].皮肤性病诊疗学杂志,2021,28(5):376-381.

[4]吴开慧,段宁,周憧憧,等. 二期梅毒口腔临床表现及血清学检测结果分析[J]. 中国实用口腔科杂志,2022,15(2):216-219.