百度:守正创新,发展负责任可持续的AI

2022年被称为大模型元年,由生成式人工智能(AI)大模型引领的新一代人工智能开始爆发式发展,各种大模型如雨后春笋般涌现。
根据工信部发布的数据,2023年中国人工智能核心产业规模达5784亿元,人工智能核心企业数量超过4400家,仅次于美国,全球排名第二;中国生成式人工智能的企业采用率已达15%,市场规模约为14.4万亿元。中国人工智能被广泛应用于包括智慧城市、智能制造、智慧农业等多个领域。
人工智能技术逐渐被视为推动经济社会高质量发展的重要支撑。另一方面,人工智能仍处于快速发展中,未来朝什么方向发展、会带来什么影响仍具有无限可能。
如何平衡人工智能发展与安全的关系,不但是各国政府面临的考验,也是人工智能企业需要解决的重要社会责任议题。
可信可靠,不断完善AI治理
全球关于AI治理的讨论一直伴随着AI的发展。在人工智能应用于经济社会的同时,其带来的风险也快速显现,这些风险包括虚假信息泛滥、信息安全、算法偏见、可信问题,以及由于人工智能应用带来的对劳动力的替代等。
在此背景下,关于AI的治理快速跟进。在联合国层面,2021年11月,教科文组织制定了有史以来第一份全球人工智能伦理标准——《人工智能伦理问题建议书》。该框架由193个会员国一致通过,致力于促进世界人工智能伦理治理的协同发展与合作。在国家(区域)层面,2022年10月4日,美国发布《人工智能权利法案蓝图》;2024年3月13日,欧洲议会通过了欧盟《人工智能法案》。
中国坚持鼓励创新与风险治理并重的行动原则,推出了一系列关于AI风险治理的政策工具,具有一定的前瞻性。
2019年,国家新一代人工智能治理专业委员会发布了《新一代人工智能治理原则——发展负责任的人工智能》,提出了人工智能治理的框架和行动指南。
2021年,国家新一代人工智能治理专业委员会发布了《新一代人工智能伦理规范》,提出了增进人类福祉、促进公平公正、保护隐私安全、确保可控可信、强化责任担当、提升伦理素养等6项基本伦理要求,以及人工智能管理、研发、供应、使用等特定活动的18项具体伦理要求。
2023年,国家网信办等七部门联合发布了《生成式人工智能服务管理暂行办法》,提出坚持发展和安全并重、促进创新和依法治理相结合的原则,在微观层面提供了更为细化的风险治理指引。
基于搜索引擎,百度演化出语音、图像、知识图谱、自然语言处理等人工智能技术;最近10年,在深度学习、对话式人工智能操作系统、自动驾驶、AI芯片等前沿领域的投资,使得百度成为一个拥有强大互联网基础的领先AI公司。百度相信人工智能伦理是未来智能社会发展的基石。AI大模型的迅速崛起为行业和社会带来了崭新的机遇,而AI大模型的广泛应用亦带来了科技伦理方面的诸多挑战。为此,百度不断改善AI伦理的各项机制措施,确保AI技术为人类带来福祉。
面对人工智能尤其是无人驾驶的快速发展,百度创始人、董事长兼首席执行官李彦宏在2018年贵阳大数据博览会上首次提出了“AI伦理四原则”,他提出,一家真正的“AI公司”,不仅技术层面与AI紧密结合,它的文化也必须是“AI化”的,把安全、伦理以及广泛的社会关怀,融入到公司的血液当中。
图片
为了管理伦理风险,促进创新发展,2023年10月,百度正式成立科技伦理委员会,由百度集团资深副总裁、CEO助理李震宇出任委员会主席,百度技术委员会理事长陈尚义担任副主席。同时凝聚各领域的专家力量,引入权威的外部视角和监督,切实履行科技伦理管理的主体责任。
百度科技伦理委员会的主要职责就是深入理解各项政策的要求,并跟进国际伦理治理共识的最新进展,制定并完善百度伦理工作流程、管理制度和研发规范,推动百度治理体系升级,尤其在人工智能、生成式人工智能领域的伦理治理中做出积极探索,把好伦理“方向盘”,以实现更有预见性的AI治理。
百度也积极参与人工智能技术以及伦理治理相关标准的制定,持续不断地将先进的技术和实践与产业界分享,形成行业共识,致力于建设健康可信的人工智能产业发展生态。
百度在研发的过程不断加强安全评估和管控能力,确保AI的安全可控。并积极参与国家伦理治理流程,让科技发展“符合公德和伦理”成为基本要求,为科技创新明确边界,有效防范重大科技伦理风险,进一步打造负责任、可持续的AI。
赋能百业,逐步放大AI的价值
人工智能正在对经济社会的方方面面产生深远而广泛的影响。人工智能在技术上的突破层出不穷,逐渐深入地赋能千行百业。习近平总书记在主持中共中央政治局第九次集体学习时强调,加快发展新一代人工智能是我们赢得全球科技竞争主动权的重要战略抓手,是推动我国科技跨越发展、产业优化升级、生产力整体跃升的重要战略资源。
为构筑我国人工智能发展的发展优势,2017年7月,国务院发布《新一代人工智能发展规划》,提出了人工智能三步走的战略发展目标。
为加快促进人工智能赋能经济社会发展,2019年,中央全面深化改革委员会审议通过《关于促进人工智能和实体经济深度融合的指导意见》;2022年7月,科技部等六部门印发《关于加快场景创新以人工智能高水平应用促进经济高质量发展的指导意见》;2022年8月,科学技术部下发《关于支持建设新一代人工智能示范应用场景的通知》,打造形成一批可复制、可推广的标杆型示范应用场景。
在云、AI、互联网融合发展的大趋势下,百度形成了移动生态、百度智能云、智能交通、智能驾驶、智慧医疗及更多人工智能领域前沿布局的多引擎增长新格局。目前,百度是中国排名第一的AI公有云服务商,也是全球最大自动驾驶出行服务商,自动驾驶专利包规模全球第一,智能屏出货量中国第一,智能音箱出货量中国第一。
立足全栈AI技术,百度逐步放大AI价值,从千行百业到千家万户,从AI人人可用到生态共荣,助力社会、客户、用户更加可持续地繁荣发展。
1.助力高端高效的智能经济
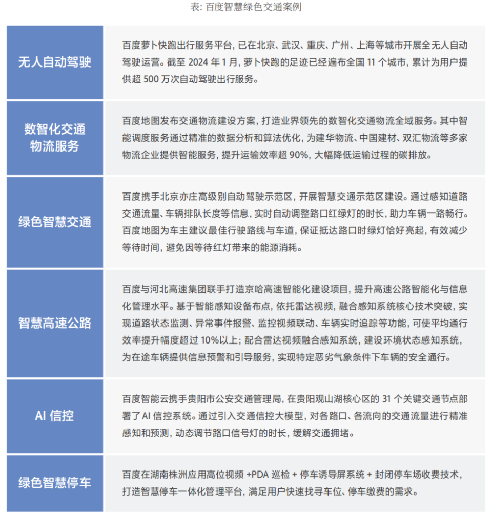
在交通领域,百度为交通运输业提供智能信控、智慧交管、智慧停车、智慧高速等多场景解决方案,通过提升整体交通效率,减少不必要的碳排放。
图片
在赋能医疗健康行业发展方面,百度兼顾“医、患、药”三方,推出国内首个医疗行业大模型“灵医”,在算法、算力、数据与行业积累方面具有显著优势,吸引了超1,000家医疗产业的各类型机构和企业测试使用,为健康产业的高质量发展持续注入AI技术的强大动力。
在助力乡村振兴方面,2023年百度发布“千村万户直播计划”——未来5年帮助2000个农村、10万个农民通过数字人进行直播,带货全世界。这项计划依托于百度电商打造的业界首个具备AI全栈式直播间生成能力平——慧播星。慧播星可以用简单的几步操作,生成超拟真的数字人的主播形象、声音、直播脚本和互动问答,帮助中小商家“零门槛”开播带货。
2.助建安全便捷的智能社会
在提高城市治理效率方面,百度搭建海淀“城市大脑”,利用AI技术,实时捕捉区域内各领域的数据信息。海淀“城市大脑”已接入全区 二十多万个传感器设备、29个街道的实时数据,对违法特征识别的准确率达到95%以上,日均数据流转近亿条,提高城市智慧化的治理水平。2023年,我们在城市大脑系统中添加“天脸识别”解决方案,利用城市视频资源,通过人工智能视觉识别算法技术,对降雨、降雪、积雪、道路结冰、杨柳飞絮等多种天气和社会场景进行全面的智能识别,实现“实时、定点、全量”采集气象观测数据,提供“精密、精准、精细”的气象服务,从而更好地服务于社会,保障人们的生活质量和城市的安全运行。
在防汛应急方面,百度智能云探索AI技术深入水务场景,探索以AI技术有效应对城市水务防汛应急的问题。百度智能云智慧水务安装城市内涝积水智能管控系统,对易涝点、积水区域等进行全面监测和实时提醒,提高城市对洪水的应急能力。
3.智能向善,助力普惠服务
新一代人工智能的发展不是要加剧数字鸿沟,而是要利用AI的能力助力普惠服务,让人工智能的力量触达更多人。
在促进医疗普惠方面,百度健康借助其先进的AI大模型算法,推出了创新的“精准医患匹配机制”。该机制旨在优化医疗资源配置,确保用户能够高效获得适合自己的医疗服务,从而提升医疗资源的使用效率,并精准满足用户的就医需求。目前,百度健康的就医服务网络已覆盖了19个省份的七十多家三甲公立医院,显著提升了公共医疗服务的效率和质量。通过这些努力,百度健康不仅推动了医疗服务的智能化升级,也为提高全民健康水平做出了积极贡献。
在增进老年群体福祉方面,百度旗下的“小度”智能产品基于自身的技术优势和市场优势,开发一系列适老化功能,为养老、助老行业提供智能化解决方案。2023 年,小度已走进4,500万个家庭,为上亿用户提供AI服务与陪伴,极大便利了老年群体的晚年生活,同时助力加速构建“端—云—服务”的智慧养老产业生态。
在服务特殊人群方面,2022年,百度智能云曦灵正式发布“AI手语平台”,其手语合成视频、手语主播实时放送等功能可为听障用户“讲述”新闻。同时,百度发布“AI手语平台一体机”,插电即用,操作简单,可被规模化应用于医院、银行、车站等多种公共场所,帮助听障用户享受日常服务,满足基本的生活需求。
共建共享,助力AI行业发展
近年来,中国积极顺应新一代人工智能的发展潮流,政策及时精准发力,技术水平不断提升,产业生态蓬勃发展,应用场景日益丰富,取得了很大的成绩。但在人工智能这一赛道上,中国依然面临诸多挑战,在AI高端人才数量、AI基础算法创新、AI底座大模型能力等方面与美国存在一定的差距。
长期以来,百度非常重视在技术研发领域的投入。百度近十年累计投入的研发资金已经接近1700亿元人民币,一直保持着非常高的研发投入比例,以2023年为例,百度的核心研发投入占收入的比例达到了21.67%。正是因为对AI技术长期持续的投入,才使得百度能够在人工智能领域一直走在前列。
2023年,百度中国专利申请量超过3,000件,中国专利授权量超过5,000件。百度AI专利申请量和授权量已经连续6年蝉联中国第一,专利授权率与专利质量全国领先,其中百度在 AI 框架层、模型层、应用层专利布局量全国领先。百度在AI领域共获得中国专利奖15项,其中包括中国专利金奖1项、银奖6项。
为促进AI产业生态的发展,2023年5月,百度设立10亿元人民币的百度文心投资基金,面向AIGC领域的潜力股企业,提供涵盖资金、技术、业务资源等方面的全面扶持,旨在推动中国AI大模型生态发展。
在AI人才培养方面,百度致力于促进大模型时代的技术平权,向AI爱好者、AI开发者、企业用户和创业者提供差异性培养方案,打破AI原生应用边界,使每个人都获得学习、运用AI技术的权利。
图片
图片
面对人工智能的发展,如何平衡安全与发展之间的关系,构建可信、可靠、可持续的AI产业生态,全球不同国家的态度不尽相同。在确保人工智能安全、可靠、可控的基础上,以人工智能增进社会福祉、助力经济社会高质量发展,是中国人工智能治理的一贯态度和主张。
未来人工智能仍将处于快速发展中,如何在完善人工智能治理体系的基础上充分释放人工智能的价值,需要百度等企业持续探索,主动承担社会责任。
专家点评
人工智能的快速发展与应用,引发当前社会生活的深刻变革,其影响超过了既往人类社会任何一次技术变革的广度与深度。人工智能正在加速整合人类社会以往所有历史性的知识储备和理性思考成果,快速形成一种超越个体能力和视野的力量,在不断创生应用场景、提升社会福利的同时,也相应产生了个体与社会、当下与未来、社会生活快变量与慢变量之间的各种矛盾冲突。而其中的一些对立冲突在当下的社会伦理价值立场下无法形成某种具有社会共识性的价值评判,产生相应的人工智能伦理问题。作为中国当前人工智能领域的先锋企业,百度建立了十分明确的人工智能伦理“四原则”,并以此为指引,在技术研发与应用、知识社会溢出、社会特殊群体生活品质提升等方面,切实履行社会责任,不仅为人工智能的商业化应用树立了伦理价值标杆,同时也以丰富的应用场景诠释了人工智能赋能社会进步和人的主体性提升,产生积极的启发与引领效应。
——郭毅
北京工商大学经管学部主任、教授
南方周末中国企业社会责任研究中心智库专家
南方周末中国企业社会责任研究中心
责编 邹力