西湖大学裴端卿团队首次将猪胚胎干细胞诱导形成类囊胚模型

多能干细胞来源的类囊胚模型可用于研究植入前胚胎发生和早期胚胎发育的关键事件,为体外解析胚胎发育的遗传和分子生物学事件提供了优质模型。目前,小鼠、人和猴的胚胎干细胞可诱导产生类囊胚。在家畜动物(如猪、牛和羊)中,胚胎干细胞尚不能诱导形成类囊胚等胚胎模型,仅有将牛扩展多能干细胞和滋养层干细胞组装形成类囊胚的相关报道,是否可以利用猪胚胎干细胞形成猪类囊胚模型尚不清楚。


近日,西湖大学裴端卿实验室Cell Discovery发表题为“Pig blastocyst-like structure models from embryonic stem cells”的研究论文,该研究建立了将猪胚胎干细胞诱导为类囊胚的技术体系,首次将猪胚胎干细胞诱导形成类囊胚模型。猪是重要的畜牧业动物,也是理想的疾病模型,更是人源化器官的潜在供体。


本研究可为改善猪等家畜大动物的育种体系、加速优良品种培育的进程提供新的思路,为探究人-猪细胞间相互作用提供优良体外模型,有助于推进在猪体内产生人源器官的研究进程。


文章截图:

图片


利用新型体系建立猪胚胎干细胞


结合猪早期胚胎发育特性,本研究首先建立了一种新型的猪胚胎干细胞建系及培养体系4FIXY,4FIXY包含4种细胞因子Activin A、IGF1、IL-6和sIL-6 Receptor α,以及小分子化学化合物WNT信号抑制剂XAV939和IWR1、ROCK抑制剂Y-27632,由此获得了具有良好多能性和多向分化潜能的猪胚胎干细胞(图1)。


图1. 由孤雌囊胚分离建立猪胚胎干细胞系


建立技术体系将猪胚胎干细胞诱导形成类囊胚


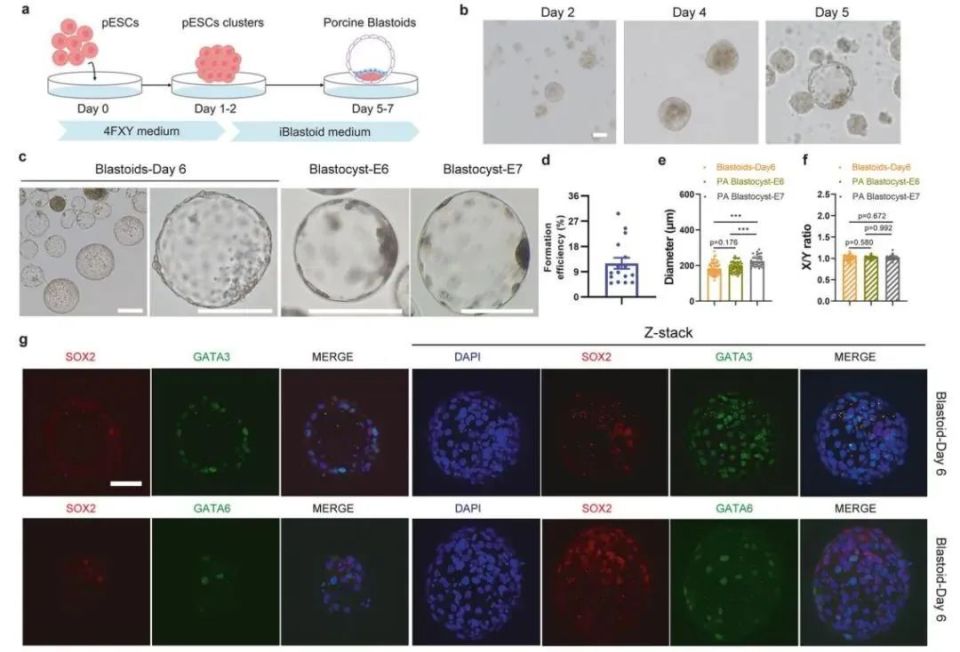
本研究使用两步法将猪胚胎干细胞诱导形成类囊胚模型。首先使用4FXY培养体系将猪胚胎干细胞诱导形成细胞簇,随后使用类囊胚培养体系进一步将细胞簇诱导形成类囊胚。胚胎干细胞来源的类囊胚表达Epiblast (SOX2/POU5F1)、Hypoblast (GATA6/GATA4)和Trophoblast (GATA3/CDX2) 三个谱系细胞的标志物,其在形态、直径、细胞数目和谱系组成等方面与孤雌胚胎一致(图2和3)。猪类囊胚也支持胚胎干细胞和滋养层干细胞的从头建系。


图片图2. 由猪胚胎干细胞诱导形成类囊胚


图片图3. 猪类囊胚的单细胞转录组分析


猪类囊胚与猪体内胚胎具有类似的细胞谱系组成和转录水平


为了探究猪类囊胚在转录水平上是否类似于猪体内胚胎,本研究将猪类囊胚单细胞转录组与处于不同发育阶段的猪胚胎的单细胞转录组进行了整合分析,结果显示,猪类囊胚与体内胚胎具有相似的细胞谱系组成和转录水平。


图片图4. 猪类囊胚与猪体内胚胎单细胞转录组联合分析


综上所述,该研究建立了由细胞因子和小分子抑制剂组成的4FIXY培养体系分离构建了猪胚胎干细胞系;进一步建立了两步诱导方法将猪胚胎干细胞诱导形成猪类囊胚,其形态、直径、细胞数目及组成与囊胚类似,与体内胚胎具有类似的转录水平和细胞谱系组成;猪类囊胚支持从头分离建立胚胎干细胞和滋养层干细胞,也具有在体外长期培养条件下生长的潜能 (图5)。


图片图5. 猪类囊胚形成模式图


西湖大学生命科学学院讲席教授裴端卿为本文最后通讯作者,西湖大学生命科学学院副研究员赵程辰为共同通讯作者。西湖大学生命科学学院助理研究员相金柱和王寒凝为本文第一作者。本研究得到国家自然科学基金委、长三角科技创新共同体联合攻关项目等的资助;同时得到了西湖大学实验动物中心及成像平台的大力支持。


论文链接: