第二军医大学团队揭示黄芪甲苷成分新机理,助力心衰治疗

01

在传统中医药与现代生物科学的交汇点上,一项令人瞩目的研究成果正引领着医学研究的新风向。第二军医大学张卫东教授团队在高影响力期刊Signal Transduction and Targeted Therapy(影响因子40.8)上发表了一篇开创性论文,展示了中药成分与长链非编码RNA(lncRNA)之间前所未有的互动,为心力衰竭的治疗开辟了新的途径。

图片

02

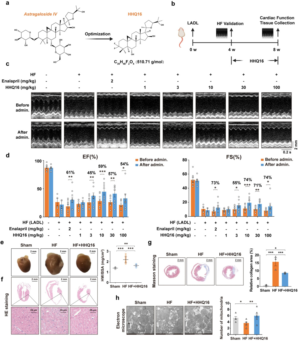
该研究聚焦于黄芪甲苷的衍生物HHQ16,这是一种源自传统中药材黄芪的活性化合物。研究团队通过严谨的实验设计,首次揭示了HHQ16可通过降解特定的lncRNA——lncRNA4012/9456,有效缓解心脏梗死后引发的心肌肥大和心力衰竭问题。这一发现不仅挑战了以往中药成分多针对蛋白质靶点的传统观念,而且为心血管疾病的治疗提供了新颖的策略。

  1. 精准药效验证:通过动物模型,团队证实了HHQ16能够显著改善心力衰竭小鼠的心脏功能,逆转心肌重构,展现了其在治疗心脏疾病方面的潜力。

  2. 分子机制解析:借助现代生物技术,研究者们识别出HHQ16作用的关键分子——lncRNA9456,它是心肌细胞肥大的关键调节因子。进一步的实验发现,HHQ16通过与lncRNA9456直接结合并促进其降解,阻断了与心肌肥大相关的信号通路,尤其是通过影响G3BP2蛋白与NF-κB的相互作用,抑制了心肌细胞的异常增生。

  3. 从实验室到临床的桥梁:尽管研究尚未进行临床试验,但团队通过发现人类心脏中lncRNA9456的直系同源物lnc4012,为未来将这一研究成果应用于临床治疗奠定了理论基础,展现出中药现代化的巨大潜力。

    图片

03

这项研究的成功不仅在于其科学发现本身,更在于它为中药现代化研究提供了一个全新的视角——中药成分与非编码RNA的相互作用。它启示科研工作者们,通过跨学科的合作,探索中药复杂的分子机制,能够为传统药物的现代应用开辟新的道路。

未来,随着对中药成分与人体内非编码RNA相互作用的深入理解,我们有望见证更多针对特定疾病靶点的创新药物诞生,为全球患者带来更安全、更有效的治疗方案。此次研究的突破性成果,无疑是对中医药宝库的一次现代诠释,也是对未来医学研究方向的积极指引。

参考

Wan, J., Zhang, Z., Wu, C. et al. Astragaloside IV derivative HHQ16 ameliorates infarction-induced hypertrophy and heart failure through degradation of lncRNA4012/9456. Sig Transduct Target Ther 8, 414 (2023). doi.org/10.1038/s41392-023-01660-9