美国大选展望:特朗普会否重返白宫及影响

图片
文:任泽平团队
摘要
6月27日,拜登和特朗普就经济、移民、战争、气候、外交政策等方面展开首次辩论,但拜登表现不佳,期间存在口误、精力不足等问题,引发其支持者担忧。
7月13日,美国前总统特朗普在宾夕法尼亚州竞选集会上遭遇枪击,特朗普表现镇定强硬、马斯克公开声援、“政治破害”怀疑等推高特朗普支持率7月15日,共和党全国代表大会确定特朗普为总统候选人,特朗普提名万斯(J.D.Vance)为其竞选搭档。
截至7月14日,特朗普支持率均值为47.1%,领先拜登2.7个百分点;且在摇摆州支持率领先拜登。但目前两位候选人的民调支持率均未超50%,结局仍扑朔迷离。
特朗普重返白宫?对中国将有何影响?我们设定三种情景:
情景一:若特朗普当选,美国将通胀再起、利率维持高位,逆全球化
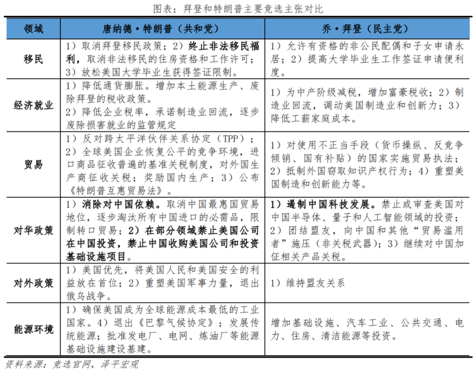
特朗普主张:制造业回流(对外加征关税、对内减税)、支持传统能源、退出战争、拒绝非法移民。具有右倾民粹主义色彩,向全球输出,一视同仁征收“全球基本关税”,且对部分国家进一步提高关税。
若特朗普当选,可能引起美国再通胀、利率维持高位、行业层面利好传统能源和公共事业,普征60%关税将影响中国的出口和FDI。同时,退出俄乌战争可能会恶化盟友关系。特朗普过去执政业绩承诺履行占比不高、随机性极强,不确定性增多。
情景二:若拜登当选,降息,宽财政有限
拜登主张:团结盟友、支持创新、上调最低工资、保护薪水福利、医改、接受难民等。
拜登政治主张与特朗普差异明显,源于其所代表的民主党与共和党执政理念的本质区别。民主党支持新政自由主义理念,提倡加大政府经济干预以及更多社会福利、认为减税加重联邦政府债务负担,缩小贫富差距,“宽待”移民以及包容多元文化。
对华政策方面,联合盟友向中国施压,遏制中国科技发展、加征部分关税。
若拜登连任,可能11月开启降息,但2020-2024年任期内财政扩张力度较大,下一任期宽财政力度有限。
情景三:哈里斯接替拜登,概率较小,其主张与拜登基本一致。哈里斯为拜登任期内副总统,但民调较差,很难发挥在任副总统优势。民主党内,除米歇尔·奥巴马支持率外,其他民主党候选人支持率均不及特朗普。
后续关键时点:8月19日-22日,民主党将举行全国代表大会,确定总统和副总统候选人;9-10月,两党总统候选人在开展竞选运动,并于9月10日举行第二场公开辩论;11月5日,美国举行总统大选,以及参议院众议院选举。
图片
图片
正文
1  情景一:若特朗普当选,美国将通胀再起、利率维持高位,逆全球化
唐纳德·特朗普(78岁,第45任美国总统)代表共和党继续参选口号是“让美国再次伟大”(MakeAmerica Great Again)。特朗普以维持现状并继续推行上次竞选承诺为核心纲领,高调宣传执政期间的美国经济发展。制造业回流、应对通胀、振兴传统能源、保护边境是主要议题,但其观点存在矛盾、“美国优先”恶化了对外关系,一直被广泛质疑。
2020年总统选举落败后,特朗普采取多种措施阻碍总统过渡期,并试图推翻选举结果,面临密谋欺诈美国、密谋妨碍官方程序、妨碍及试图妨碍官方程序、密谋侵犯他人权利等刑事指控。7月1日,美国最高法院裁定,特朗普在任期间的行为享有广泛豁免权,特朗普竞选团队致力于推迟受指控时间,一旦竞选成功,部分指控将不对任期总统成立。
万斯(James David Vance),39岁,2024年美国大选共和党副总统候选人。1984年出生于俄亥俄州,耶鲁大学法学博士,2016年曾批判特朗普移民问题,2023年任职联邦参议员。万斯底层奋斗色彩较为鲜明,著作《乡下人的悲歌》被评为“铁锈带的声音”。7月15日,特朗普宣布万斯作为其大选竞选搭档。从执政理念看,万斯与特朗普在反对非法移民、反对乌克兰军事援助、支持传统能源等方面较为一致;从对外政策和盟友关系看,万斯认为美国重点应在东亚,北约成员国需要加大自身投入
1.1  特朗普主张:制造业回流,支持传统能源,退出战争
特朗普的竞选主张具有右倾民粹主义色彩,煽动性强。其观点制造业回流、退出战争、拒绝非法移民、降通胀、增加就业等主要目的是获得民众认同感。具体来看:
第一,特朗普对外延续“美国优先”,诉求是制造业回流,是美国贫富分化背景下,最核心政策。
具体采取:对外加征基本关税,对内减税、扩大投资、宽财政。将对中国商品征收60%的关税,对世界其他地区的产品征收10%的关税。因其任期内通胀并未大幅上升,计划当选后继续降低企业税率。
对华政策依旧强硬,加征基本关税、对部分商品加收高额关税、限制中美投资、限制中国转口贸易政策。
第二,特朗普支持传统能源,目的在解决就业、降低通胀、保证美国获取能源成本最低,以此获得民众认同。
具体采取:退出《巴黎气候协定》、发展传统能源开采和基础设施建设。
第三,退出俄乌战争,或终止对乌克兰援助、提到要欧洲偿还美国支持乌克兰的费用。
第四,非法移民态度强硬,坚持取消非法移民福利待遇,但相较之前,美国大学毕业生签证限制有所放松。
1.2  特朗普执政业绩:承诺履行占比不高,右倾民粹
特朗普执政期间政策随机性极强,任期内也是美国最不受欢迎总统之一。2016年,特朗普以微弱优势领先希拉里,首年支持率已下滑至39%,任期最后一年为45%。回顾特朗普任期内成果,其承诺的经济、移民、全球地位、贸易保护、能源环境、医疗等方向,多数未履行,表现差于拜登。
但其执政风格偏向于右倾民粹,对内强调“权利归还人民”,对外强调“美国第一”,获得年轻人与低收入劳动者支持。
第一,关于能源环境、贸易保护、对外政策等领域承诺基本兑现。提出“美国能源优先计划”,支持国内能源开发,退出巴黎气候协定;签订USMCA(美加墨协定)以取代原有的NAFTA(北美自贸协定),退出TPP,签署中美贸易协议等;重塑军事力量,部分费用由盟友承担。
第二,移民措施强势、经济稳定,但经济未达到承诺增长的4%,疫情后失业率、财政赤字激增。签署《减税与就业法案》,企业税率降至21%,高于竞选承诺的15%;对非法移民“零容忍”、建立美墨边境隔离墙,但边境费用无法强制墨西哥承担。特朗普上任时间处于复苏阶段,经济延续奥巴马成果。2017-2019年GDP年均增速2.7%,2020年增速-2.2%,对风险处理能力弱。
第三,医疗保险停滞。2017年7月参议院否决废除“奥巴马医改”议案,任期内并未提供可替代方案。
图片
1.3  特朗普交易:再通胀、高利率、遏制中国出口和投资
若特朗普上任后开始履行竞选承诺,加征关税、减税、增加财政支出、退出战争、拒绝非法移民、增加传统能源开采投资、以及退出《巴黎气候协定》。在此情形下,美国加征关税和减税将再次推高通胀,叠加高利率,特朗普财政扩张力度有限。
对中国限制性贸易措施升级。特朗普大概率延续上一任期做法,并对部分商品加收高额关税,限制中美投资等。另一方面,出台转口贸易限制政策,不利于低附加值、高额关税商品出口。
国会方面,若共和党仅赢得参议院多数席位,在退出俄乌战争等受阻,特朗普或折中采取终止对乌克兰援助等措施。若共和党仅赢得众议院多数席位,在减税、拒绝非法移民、退出《巴黎气候协定》等方面或将受阻。
2  情景二:拜登连任,降息,宽财政有限
乔·拜登(81岁,曾任奥巴马时期的副总统)代表民主党竞选口号是“完成这项工作”(Finish the job)。属民主党中的温和派,执政理念较保守克制。拜登因政坛经历以及现任总统优势,而得到党内高层的支持。但由于高利率、高通胀、俄乌战争、巴以冲突、以及年龄等问题颇受争议。
2.1  拜登主张:团结盟友,支持创新,宽待移民
拜登政治主张与特朗普差异明显,源于其所代表的民主党与共和党执政理念的本质区别。民主党支持新政自由主义理念,提倡加大政府经济干预以及更多社会福利、认为减税加重联邦政府债务负担,缩小贫富差距,“宽待”移民以及包容多元文化。
第一,拜登对外主张团结盟友,对内支持美国的制造业和创新。
向中国和其他贸易滥用者施压,以不公平的环境与贸易操作为由问责中国。
第二,拜登强调上调最低工资,保护薪水福利等;拜登扩大奥巴马医改补贴,签署《削减通胀法案》。
第三,拜登增加难民接收数量,废除“穆斯林禁令”。
2.2  拜登执政业绩:健康、通胀、战争等颇受诟病
拜登任期内,通胀、利率居高不下,参与俄乌战争,对乌克兰、以色列提供军事援助,无视社会反战示威活动,选民对其质疑也成为阻碍连任的不利因素。其民众不支持率一度升至历史最高值47%,盖洛普数据也表示,拜登支持率低于美国任何一位现代总统。
第一,关于疫情控制、能源环境、医疗等领域基本兑现,如推行“口罩令”、普及疫苗,结束大流行;宣布2025年净零排放,重新加入《巴黎气候协定》等;签署《通胀削减法案》,扩大奥巴马医改补贴,赋予医保机构与制药商就药物价格进行谈判的权利,首批清单中包含治疗糖尿病、关节炎、白血病等疾病的药物。
第二,美国制造业回流,经济持续增长,通胀、高利率等问题严峻。2021年11月签署《基础设施投资与就业法案》,涉及公路桥梁、电力、铁路、宽带、水利、机场等,规模总计1.2万亿美元,低于原计划的2.3万亿美元。2022年8月签署产业政策法案《芯片和科学法案》,旨在通过巨额产业补贴和遏制竞争的霸道条款,推动芯片制造“回流”本土。包括“2000亿美元用于科学研究,特别是人工智能、机器人、量子计算等关键领域研究”。
第三,种族歧视问题推进缓慢,移民问题处于停滞状态,将成为拜登连任的主要掣肘。拜登竞选时承诺,“消除种族歧视;计划增加接收难民数量,为1100万人创造公民身份途径”。上任后虽推翻特朗普的移民政策、废除“穆斯林禁令”,导致难民人数持续增加,但公民身份处于停滞状态。2022年5月,拜登签署警察改革行政令,但限制范围为联邦警察。2024年2月,参议院投票否决两党边境法案。
图片
3  情景三:哈里斯代替拜登参与竞选
拜登健康状况堪忧的情况下,民主党是否支持提名新候选人?7月1日,白宫发言人表示,拜登不会退出2024年选举。党内和民众呼声最高的候选人有卡玛拉·哈里斯、米歇尔·奥巴马、格雷琴·惠特默、杰伊·罗伯特·普里茨克和加文·纽森等人。
7月3日,白宫竞选团队透露,副总统哈里斯将是接替他的主要人选。但益普索民调数据显示,除米歇尔·奥巴马支持率外,其他民主党候选人支持率均不及特朗普。拜登与特朗普支持率持平,均为40%;米歇尔·奥巴马支持率为50%,领先特朗普11个百分点;哈里斯落后特朗普1个百分点;惠特默、普里茨克分别落后特朗普5和6个百分点。
图片
卡玛拉·哈里斯,60岁,1964年生于加利福尼亚州,加州大学哈斯丁法学院法学博士。律师出身,是美国历史上首位有非裔和亚裔血统的女性副总统,曾任加州总检察长、联邦参议员,主要关注种族平等、女性平权问题,较受非裔选民、进步派和少数派支持。此次辩论赛中,哈里斯点评拜登“开局缓慢”,但执政内容较特朗普更清晰。8月,哈里斯将迎来副总统辩论。2019年曾参与民主党大选提名,但初赛前宣布推出、并支持拜登;2021年负责解决墨西哥等中美洲地区非法移民问题。从执政理念看,在医疗改革、温和移民政策、税收改革等方面与拜登一致。
米歇尔·奥巴马,60岁,1964年出生于芝加哥,非裔,毕业于普林斯顿大学和哈佛大学。2009-2017年期间担任美国第一夫人。
格雷琴·惠特默,53岁,1971年出生于密歇根州,现任密歇根州州长,曾任职于密歇根州众议院和参议院。在任期间,帮助党内控制参议院和众议院,专注于基础设施建设、女性医疗保障和扩大医疗补助。2020年加入拜登竞选团队,曾与卡玛拉·哈里斯、苏珊·赖斯等人共同被视为副总统候选人。
杰伊·罗伯特·普里茨克,49岁,1965年出生于加州,现任伊利诺伊州州长。在堕胎和控枪议题上成绩较为显著。
加文·纽森,57岁,1967年出生于加州,现任加州州长,是2028年民主党主要候选人之一。曾任加州副州长、旧金山市市长。
图片
添加助理领取专属研报