因8项违规事实被罚309万,爱建信托:严格落实监管意见,已基本整改完毕

蓝鲸新闻7月10日讯(记者 张书维)近日,国家金融监督管理总局上海监管局行政处罚信息公开表显示,上海爱建信托有限责任公司(下称“爱建信托”)因8项违法违规事实遭到处罚,罚款合计309万元。
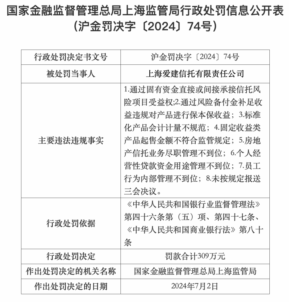
具体来看,爱建信托的主要违法违规事实有通过固有资金直接或间接承接信托风险项目受益权;通过风险备付金补足收益违规对产品进行保本保收益;标准化产品会计计量不规范;固定收益类产品起售金额不符合监管规定;房地产信托业务尽职管理不到位;个人经营性贷款资金用途管理不到位;员工行为内部管理不到位;未按规定报送三会决议。
图片
同时,时任上海爱建信托有限责任公司标品资产管理总部总经理助理的谈纯集,因对上海爱建信托有限责任公司通过风险备付金补足收益违规对产品进行保本保收益、标准化产品会计计量不规范、固定收益类产品起售金额不符合监管规定负有直接责任被警告,并处罚款5万元。
针对罚单内容,爱建信托向蓝鲸新闻表示,处罚系公司于2022年接受监管机构例行全面现场检查,于近期收到国家金融总局上海监管局处罚决定。公司高度重视,诚恳接受处罚。公司严格落实监管意见,目前已基本整改完毕。后续,公司将继续在监管部门的指导下,进一步加强管理工作,全面提升合规经营水平,更好地为实体经济服务。
早在2018年,由中国人民银行等四部门联合印发的《关于规范金融机构资产管理业务的指导意见》就指出金融机构部分业务存在发展不规范、多层嵌套、刚性兑付、规避金融监管和宏观调控等问题。其中规定资产管理业务是金融机构的表外业务,金融机构开展资产管理业务时不得承诺保本保收益。出现兑付困难时,金融机构不得以任何形式垫资兑付、非存款类持牌金融机构发生刚性兑付的,认定为违规经营,由金融监督管理部门和中国人民银行依法纠正并予以处罚。
同时,今年6月,国家金融监督管理总局上海监管局向辖内信托公司印发《关于进一步加强信托公司与理财公司合作业务合规管理的通知》,直指信托公司与理财公司合作业务存在的四类违规问题,要求各公司开展全面排查并认真整改,进一步规范信托公司业务操作模式。
其中,四类违规问题包括配合理财公司违规使用平滑机制调节产品收益,配合理财公司在不同理财产品间交易风险资产,为现金管理类理财违规投资低评级债券、违规嵌套投资存款提供通道,配合理财产品不当使用估值方法。
爱建信托官网显示,该公司创建于1986年8月,是我国改革开放以后,设立的全国第一家民营非银行金融机构,公司注册资本金46亿元。爱建信托控股股东爱建集团(600643.SH)为均瑶集团重要金融板块。
根据年报,2023年爱建信托业绩承压。2023年,爱建信托全年实现营业总收入10.53亿元,较上年同期减少3.33亿元,降幅24.03%,实现利润总额3.77亿元,较上年同期减少1.53亿元,降幅29.93%。全年实现净利润2.8亿元,较上年减少1.61亿元,降幅28%。
对于业绩下滑,爱建集团解释称,主要由于受到房地产行业调控和信托行业监管政策持续压降融资类业务规模对爱建信托当期收入和利润产生较大影响。
爱建信托2023年报显示,公司自营资产和信托资产在投向房地产业务的占比分别达46.44%和39.5%,远高于行业均值。信托业协会披露的行业数据显示,2023年,信托行业投资房地产占比已降至5.6%这一均值。
截至2023年末,爱建信托资产总额103.11亿元,较上年末减少2.82亿元。自营业务方面,2023年爱建信托自营贷款类型有抵押贷款、质押贷款,贷款余额55.11亿元,新增贷款20.89亿元。此外,不良贷款余额 3.03亿元,表内不良信用风险资产余额21.6亿元,计提各项资产减值准备8.37亿元。信托业务方面,爱建信托2023年末信托贷款余额为276.9亿元,占信托业务总规模的比重为41.66%。