违法违规!惠州18家企业被查处通报

7月8日,惠州市房地产市场监督管理工作领导小组办公室发布《关于2024年度查处第二批违法违规房地产开发企业、中介机构和物业服务企业名单的公告》(下称《公告》),惠州市利万房地产开发有限公司、惠州市和越置业发展有限公司、惠州市亚派房地产有限公司等18家房地产领域企业因存在违法违规行为被查处通报

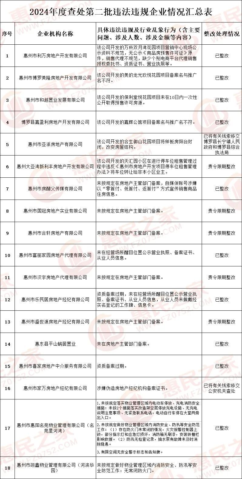
据公告附件公示的《2024年度查处第二批违法违规企业情况汇总表》显示,该批次通报的违法违规企业共计18家,其中,房地产项目开发公司6家房地产中介服务公司10家物业服务公司2家

具体到企业的违规行为,6家房地产开发企业分别为惠州市利万房地产开发有限公司、惠州市博罗美隆房地产开发有限公司、惠州市和越置业发展有限公司、博罗县嘉盈利房地产开发有限公司、惠州市亚派房地产有限公司和惠州大亚湾新利丰房地产开发有限公司,涉及楼盘有万科双月湾花园、美的龙光玖悦花园、保利堂悦花园、嘉辉公馆、天汇园和合生御山花园等,违法行为主要是信息公示不规范、备案名与推广名不符等,大部分已完成整改工作。

由亚派房地产公司开发的合生御山花园则出现了将样板房阳台封闭,改变房屋结构的违规行为,线索已被移交博罗县长宁镇人民政府和博罗县综合执法局进行处置。天汇园小区则在车位销售过程中存在将车位转让给非本小区业主的违规行为,被责令限期整改。

10家房地产中介机构企业分别为:房酵父传媒有限公司、国冠房地产实业有限公司、合轩房地产有限公司、汉宇房地产代理有限公司、平山蜗居置业等,涉及的违法行为主要集中在未按规定在房地产主管部门备案、资质备案过期,未在经营场所醒目位置公示营业执照等资料等,均被领导小组办公室责令限期整改,其中,富丽家园房地产、乐民居房地产、平山蜗居置业、喜家房地产等机构均已整改完成。

对于涉嫌伪造房地产经纪机构备案证书的惠州市家万房地产经纪有限公司,行业主管部门则已将其非法执业的有关线索移交公安机关进行查处。

值得注意的是,除了严查传统中介门店机构外,本次公告还通报了违规实施房源销售的网络销售机构惠州市房酵父传媒有限公司,企业既未按规定在房地产主管部门备案违规从业,还通过自媒体账号以“零首付、低首付、返首付”方式宣传销售商品住房信息,扰乱市场环境。

两家被查处的物业服务企业则分别为惠州市惠阳名苑物业管理有限公司、惠州市翊鑫物业管理有限公司,在名苑物业服务的名苑星河湾小区,企业未按规定落实物业管理区域内电动车停放、充电消防安全措施,未按规定做好物业管理区域内消防安全、防汛等安全防范工作;翊鑫物业服务的河滨华园则出现了无常闭防火门等未按规定做好物业管理区域内消防安全、防汛等安全防范工作的情况,均给小区业主生活带来安全隐患,截至目前企业均已及时完成整改工作。

图片