12345成许愿池上热搜,专家:要看到接线员的困境,迁怒于接线员非常不公平

近日,“12345咋成了许愿池”冲上热搜,引发热议。有网友认为这些无理的诉求是扰乱公共秩序、占用公共资源,把生活不如意的火气撒在无辜接线员身上;也有网友认为“百姓热线,够热,也说明确有必要”。

7月8日,九派新闻联系到华中科技大学马克思主义学院教授夏增民,谈及该词条上热搜背后蕴含了什么,如何界定投诉是有理还是无理,无理投诉应该如何处理等问题。

采访中,夏增民多次提及12345热线接线员的困境。据其介绍,大部分12345热线的接线员没有编制,是外包的工作人员,只负责信息的接听和分拣。“他们跟大家一样,在一些问题面前,同样是弱势群体。有群众迁怒于接线员,这对接线员来说,是非常不公平的;有人骚扰接线员,也是违法的。”

【1】12345热线深入民心,上热搜表达民众不满

便民热线已有四十余年历史,其前身是市长热线。1983年,沈阳市率先设立第一部热线,随后迅速在全国其他城市推广。1999年,全国开始启用统一的政务热线:12345。

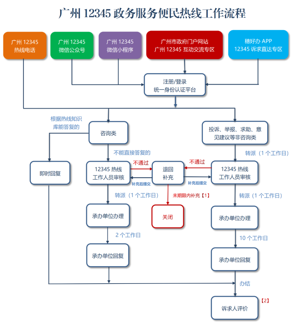
2021年,《国务院办公厅关于进一步优化地方政务服务便民热线的指导意见》印发,指出地方政务热线号码过多,群众办事多头找等现象较为普遍,要求在2021年底前,除110、119、120等紧急热线以外的政务热线统一归并为12345,提供7×24小时全天候人工服务。

上述指导意见还将12345的职能进一步明确:12345热线只负责受理诉求、回答一般性咨询,但不能代替部门职能,具体业务、执法等仍由有关部门按职责分工办理,涉及行政执法案件和投诉举报的,12345热线第一时间转至相关部门办理,形成高效协同机制。

在几十年的发展中,12345热线成为政府与市民之间的重要沟通桥梁。从整体上来说,它维护了群众利益,方便了群众生活,增强了政府与市民之间的互动和沟通。

夏增民认为,12345热线具有投诉举报、收集意见建议和协调解决问题的功能,在加强政府与市民之间的互动和沟通、推动政府服务的改进和提升等方面,起了非常重要的作用。

通过12345,市民可以投诉举报各种违法违规行为、社会不良现象、政府部门工作不到位等问题;又可以对政府工作提出意见建议,为政府决策提供参考,还可以协调解决市民在日常生活中遇到的困难和问题。正因如此,老百姓遇到什么问题,第一时间就会想到12345热线。

他表示,也正是因为12345深入人心,所以出现了另外一种状况——被市民当作寄托愿望、寻求过度帮助的新渠道,出现把12345当树洞、许愿池,甚至无理取闹的情况,走向另一个极端。

“这次12345上热搜,其实表达的就是公众的一种不理解和不满。体现了他们希望维护12345正常运行、保障政府与市民畅通沟通、维护群众利益的愿望。”他说。

【2】面对无理投诉:告知、解释、上报,甚至依法处理

这次热搜中,被网友广泛讨论的是一些不合理的诉求,如“孩子的高考成绩不理想导致心情郁闷,希望可以重新组织一次高考”“因酒驾被吊销机动车驾驶证,自己依靠开货车养家糊口,希望通过热线与相关部门取得联系,可以缴纳罚款,但请不要禁驾”“想要查询丈夫工资”等等。

那么,在实际操作中,相关部门应该如何界定投诉合理还是无理?又该如何解决无理的投诉呢?

夏增民认为,界定投诉是否有理,应该从四个方面来看。第一,投诉内容是否在法律法规、政策制度或政府职责范围。第二,投诉内容是否符合12345热线具体规定的服务范围。第三,投诉内容是否包含具体事件、时间、地点、涉及人物等实质内容,以及明确的诉求。最后,投诉内容是否明显带有恶意、侮辱、诽谤等成分,或明显属于无理取闹、恶意占用公共资源的行为。

遇到无理投诉,也应该从四个方面来处理。首先,立即明确告知不予受理。第二,出于服务意识,应该耐心对投诉人进行必要的政策解读和解释工作,求得投诉人的理解,消除投诉人的误解或不满,引导其通过合理途径反映问题。第三,应该详细记录投诉内容和处理过程,有必要及时上报。最后,对恶意占用公共资源、无理取闹的行为,应依法依规进行处理;如构成违反治安管理行为,可由公安机关依法予以处罚;构成犯罪的,依法追究刑事责任。

图片

广州12345热线工作流程。图/广州市政府官网

【3】热线背后的接线员:大多没编制,有很多困境

早期,接听热线电话的是市长办公室工作人员,2000年后,市场化机制引入,热线接听工作外包给大型通信公司,话务系统和运营体系得到发展。

当这份工作被转移给外包人员时,又衍生出新的问题。便民服务热线需要量化考核,指标包括答复时效,办结率和满意率等,本身没有任何权力的接线员夹在市民和考核指标间。

夏增民分析,很多人认为12345热线的接线员是公务员,或事业单位编制人员。事实并非如此,大部分接线员都是外包的普通工作人员,他们本身没有权力,只负责信息的接听和分拣。

多伦多大学蒙克全球事务与公共政策学院博士Rui Hou也曾在2015和2017年,对话务中心做了田野调查。

其曾在接受媒体采访时提到一些接线员所面临的困境:话务员24小时三班倒,一天大概接70个电话,多的能到150个左右。一位话务员深夜接过一个6小时的来电。对方不睡觉,称你可以去上厕所,但电话不能挂,回来接着陪聊。

有时还会有一些骚扰电话。深夜有人打进来,一听是女话务员,就问,你现在穿丝袜吗?甚至有人格侮辱,你是谁的小三吗?为什么这么维护他们?话务员不能主动挂电话,但如果对方没有实质性诉求,又在性骚扰,是可以挂电话的。可有的来电人熟知规则,先说一会儿实质诉求再骚扰,这时只能警告三次“使用文明用语”才能挂电话。

夏增民称,要看到接线员所面临的困境,有群众迁怒于接线员,甚至骚扰接线员,这对接线员来说是非常不公平的。相关部门应该给接线员提供物质上的保障,工资待遇等方面要符合劳动法的规定。精神抚慰方面,应该有相关的措施和制度,心理疏导也应该跟进。更重要的是,从身到心,都要从法律上保障接线员的合法权益。

九派新闻记者 李杨

编辑 万璇 吴迪

【来源:九派新闻】