iPhone 16快充功率大幅提升,续航再升级,解密iPhone 16充电黑科技

前言
临近iPhone 16代的发售,各种相关爆料也接踵而至。针对充电续航方面,充电头网了解到iPhone 16系列的电池能量密度可能将得到提升。此外,iPhone 16系列有望推进更高效率的快充技术,支持高达40W的有线快充和20W的MagSafe磁吸无线充电。
图片
自iPhone 13代稍微提升快充功率以来,苹果在这一方面的进展一直停滞不前,直到最新的15代,最高充电功率依然维持在27W左右。这一充电功率屡次遭到用户诟病。而16代有望将充电功率提升到40W,这无疑是对果粉的一个好消息。
尽管iPhone 16支持40W快充,但按照苹果一贯的做法,为了“环保”,在购买时大概率并不会配备对应的充电头。然而,过往的充电器可能并不适配充电功率达到40W的iPhone 16。因此,为了充分享受到iPhone 16的升级体验,并实现40W的充电功率,市场上支持iPhone 16充电功率且足够小巧优惠的充电头预计将迎来井喷式的增长。
在快充充电器领域,独立的升/降压控制器与充电协议芯片通常是分开设计的。然而,一些领先的芯片制造商推出了融合多种充电协议的升降压控制器芯片,这不仅大大减少了生产成本,简化了电路设计,也能更快地开发出符合iPhone 16充电需求的充电器,从而抢占市场先机。
内置协议升降压芯片
充电头网精心统计了众多快充芯片企业所推出的多款集成充电协议的升降压控制芯片,并将这些信息汇总整理形成了下表,详细展示了各家企业的主打产品及其相关特点。
图片
排名不分先后,按企业英文首字母排序。
CHIPSEA芯海
芯海CPW6410
CPW6410是一款高性能的多协议PD快充Buck-Boost SoC芯片,适用于移动电源应用。芯片内置2K SRAM、64K Flash,支持4.15~4.5V的电压设置,最大可支持2~8串电池、100W的充放电,以及36V的输出电压。
图片
CPW6410集成电压、电流检测模块和12bit ADC,拥有高精度的电量显示功能。适应PD3.0、UFCS等众多快充协议,支持CCA快充接口以及最高100W的功率输出。待机功耗小于150uA,内置过压、过流、短路、过温、低温以及边充边放保护等多种保护机制,并支持免拆机C口固件升级。
CPW6410具有放电效率高、功耗低、动态响应快、兼容性好的产品特性,通过了主流手机、平板、适配器的兼容性测试,20V5A输出@14.8V,效率高达96%,可广泛应用于户外电源、移动电源、电动工具、智能音箱、筋膜枪等细分应用领域。
Injoinic英集芯
英集芯IP2366
英集芯IP2366是一款支持PD3.1等多种快充输入输出协议的电源管理芯片,支持最大140W充电功率与2~6串锂电池串联,具有高集成度与丰富的功能,只需要一个电感就能实现同步升降压功能,在应用时仅需极少的外围器件,有效减少整体方案的尺寸,大大降低BOM成本。
图片
IP2366采用BUCK-BOOST升降压技术,配备NMOS驱动,能够智能自适应充电电流,同时在外接电阻的情况下,可以轻松设置电池类型,充满电压为3.65V、4.1V、4.2V、4.35V和4.4V,以满足不同电池串联节数的需求,适用于2-6串锂电池/磷酸铁锂电池充放电。此外,IP2366内置IC温度、电池NTC温度和输入电压控制检测环路,可以根据识别到的充电器功率智能调节充电电流。
图片
除了电池管理的灵活性,IP2366还具备丰富的快充协议,其中包括PD3.1、FCP、AFC、SCP、DRP Try.SRC、QC2、QC3.0、QC3.0+等,为用户提供了多种快速充电选项,确保充电效率和速度。此外,IP2366还支持最多四个LED电量指示灯,内置14bitADC,具有I2C接口,可通过其获取充放电电压、充电电流等信息,且待机功耗仅为5μA,还具备EN唤醒功能,为电池管理和充电控制提供了高度的便利性和效率。
英集芯IP2368
英集芯 IP2368 是一款集成 AFC/FCP/PD2.0/PD3.0 等输入输出快充协议和同步升降压转换器的锂电池充放电管理芯片,内置四管H桥同步升降压开关管驱动,可自动申请快充以最大功率充电,输入端支持5-20V电压,通过升降压电压转换,自动切换升压或降压,调节输出电压为多串电池组充电,还支持最大100W的反向放电输出。
图片
英集芯 IP2368 支持使用2-5节串联的电池组,电池充满电压支持电阻设置,适配磷酸铁锂和三元锂电池,充分满足不同设备的电池种类。IP2368默认支持四灯电量指示,电池组初始容量可通过电阻配置,可实现精准的电量显示。
图片
IP2368采用QFN7*7mm-48封装,相比传统升降压方案更加节省空间。
英集芯IP5385
充电头网获悉,业内知名快充芯片原厂英集芯科技,推出了首款集成UFCS融合快充协议的快充移动电源SOC IP5385,这款芯片将常见移动电源中的快充协议芯片,MCU,同步升降压控制器全部集成在一个封装内部,支持2-4串三元锂电池和磷酸铁锂电池应用,搭配MOS管和电感,即可组成双向65W快充移动电源,从而满足高性价比的快充需求。
图片
英集芯IP5385延续了IP5389同步升降压SOC的全部功能,芯片同时支持2个USB-A口输出,支持一个双向USB-C接口,还支持Micro USB接口或者Lightning接口输入,任意接口均支持快充,支持UFCS融合快充,支持PD3.0快充,支持华为SCP,FCP快充等其他快充协议,具有非常好的兼容性。
图片
IP5385内置双向同步升降压驱动器,内部集成电荷泵,支持使用高性能NMOS用于开关管和路径管理。只需一颗芯片搭配电感和同步开关管,以及对应接口的路径管理管,即可组成完整的2-4串电池,多接口的大功率快充移动电源。芯片支持65W充放电功率,满足移动电源,储能电源以及便携设备和电动工具应用。
芯片内置输入过压欠压保护,输出过压,过流和短路保护,电池过充,过放和过流保护,支持外接NTC进行电池温度保护,内置芯片过热保护。数据引脚耐压30V,并具备ESD保护。
图片
英集芯IP5385应用原理图,对应各个接口使用VBUS开关管,同步升降压电路四颗开关管,芯片内部集成NMOS驱动器,方案集成度高,有效降低BOM成本。支持数码管电量显示和四灯LED电量显示,支持通过电阻设定电池容量,实现精准的电量显示。
电池节数,电池电压,电池容量以及最大输入输出功率参数均可通过电阻设置,无需软件开发并且支持功能定制,IP5385这颗SOC芯片最大程度简化了移动电源开发难度,降低开发成本和生产成本。
图片
英集芯现已基于IP5385设计了一个主流移动电源配置样板,得益于这颗高集成度SoC芯片,DEMO板可配置1C2A1L1M五个接口,不仅兼容经典QC、PD等快充协议,目前热门的UFCS融合快充也支持,在新兴起的市场中为客户的产品建立优势。
英集芯IP5386
英集芯 IP5386 是一款集成多种快充协议、同步双向升降压转换器、锂电池充电管理、电池电量指示等多功能的电源管理SOC,为快充移动电源提供完整的电源解决方案。IP5386 可同时支持 USB-A x2, USB-C,Lightning 口四个USB 口,单独使用任何一个USB口都可以支持快充,同时使用两个及以上输出口时,只支持 5V 输入输出。
图片
英集芯 IP5386 支持 2 节、3 节、4 节串联电池,同步开关升降压系统可提供最大 45W 的输入输出功率,轻载时自动进入休眠状态。 应用时仅需极少的外围器件,只需一个电感实现双向升降压功能,有效减小整体方案的尺寸,降低BOM 成本。芯片的同步开关充电系统,提供高达8A 充电电流,内置芯片温度、电池温度和输入电压控制环路,智能调节充电电流。
英集芯IP5389
IP5389是一款支持多种快充协议,支持最大5节串联电芯,集成升降压驱动,最大输出功率100W的移动电源SOC芯片。
图片
英集芯IP5389支持USB-A、USB-C口、还支持Micro-USB接口和Lightning接口供电输入,全部接口支持快充。快充协议支持华为FCP、SCP,支持三星AFC,支持OPPO的VOOC,支持PD3.0快充协议,支持PPS,输出最高功率20V5A 100W,可实现全接口丰富的快充支持。
图片
IP5389内置升降压控制器,通过驱动外置MOS管,支持双向升降压充放电,支持最大5A充电电流,并且支持自适应电流调节。支持2/3/4/5串电池,支持3.65V磷酸铁锂电池充电,并且支持4.2、4.3、4.35、4.4V多种电池。芯片内置电量计,支持4颗LED电量指示,或88/188数码管电量显示,支持通过电阻设定电池容量,或学习电池电量,实现精准的电量显示。
英集芯IP6557
IP6557是一款集成升降压控制器和路径NMOS 的控制功能,支持 QC2.0/QC3.0/QC3+/QC4+/QC5/FCP/HSCP/AFC/MTK/UFCS , 以及USB-C接口PD3.1/PPS/ERP28V输出快充协议的SOC,支持AC/CC双口输出,支持插拔检测,可为车载充电器提供完整的双口高功率电源快充解决方案。
图片
IP6557 支持最大31V的电压输入,支持5V、9V、12V、15V、20V、28V六个档位电压输出,内部集成对E-Marker 线缆的识别和支持,内部集成度高,只需一个电感以及功率 MOSFET 就可以实现具有升降压功能的快充方案,可有效减小整体方案的尺寸,降低 BOM成本。
图片
IP6557 集成的升降压控制器可提供最大140W(28V5A)功率输出,支持NTC的板级温度检测,可以根据温度智能调节输出功率。IP6557 内置 14-bit ADC,精确测量输入输出的电压电流,以及 IO 的电压。IP6557 的快充输出具有 CV/CC 特性,当输出电流小于设定值,输出 CV 模式,输出电压恒定;当输出电流大于设定值,输出 CC模式,输出电压降低。
IP6557 集成多种保护功能,具有输入过压,欠压保护,输出过压,欠压,过流,短路保护,过温保护等功能,采用 QFN40(5mm*5mm)封装。
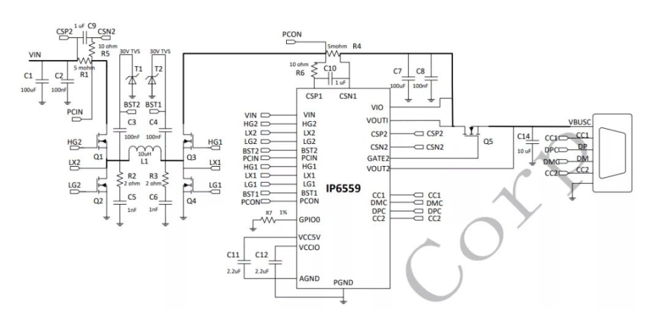
英集芯IP6559
英集芯推出的IP6559,将协议功能与同步升降压控制器整合在一个封装内部,输出电压可以低于、等于或者高于输入电压,消除了传统降压拓扑,无法在12V输出大功率的问题。可以在12V输入下,输出20V,从而满足大功率快充车充需求。
图片
英集芯IP6559支持3.6-31V输入电压,满足车充12到24V输入电压范围,输出支持3.3-21V电压。支持PD3.0 PPS,QC2.0/3.0,华为FCP/SCP,三星AFC,VOOC等快充协议,满足主流手机快充需求。
IP6559内置线损补偿,内置14bit ADC,支持采集输入输出的电压电流参数,支持数码管显示或送至外置单片机显示充电功率等参数,满足日益见长的个性化设计。芯片支持A+C双口输出,可实现单口快充,兼容性更好。
IP6559集成度高,功能丰富,只需一个电感配合升降压开关管,即可实现100W升降压快充方案设计。芯片内置过热保护功能和板级NTC温度检测,可跟随温度变化智能调节输出功率,满足严苛的温度要求。
图片
图为英集芯IP6559的应用电路图,得益于IP6559内部集成升降压控制器和协议芯片,只需一颗芯片搭配外置MOS和电感即可完成完整的升降压电压转换,支持100W快充输出,满足4-6串户外电源以及快充车充应用。
IP6559采用QFN7*7-48封装,相比使用同步升降压控制器和协议芯片的方案,能够有效减小PCB面积,满足户外电源、快充车充和快充适配器应用。高集成方案外围精简,能有效避免芯片缺货对于生产的影响,确保产品交付。 据悉, IP6559已经成功导入国际一线品牌三星供应链, 后续充电头网将带来拆解报告。
Ismartware智融
智融SW6301
SW6301是一款支持单C口快充的高性能移动电源SOC芯片,具有4V至26V的输入电压范围,同时支持2至6节电池串联,可提供高达100W的功率输入输出。
图片
SW6301具备广泛的快充协议支持,通过UFCS融合快充标准,支持PD、SCP、FCP、AFC、QC、SFCP等市面主流快充协议,确保出色的兼容性和充电效率。同时,用户可通过I2C界面轻松设置充电目标电压和电流,同时支持3-5颗LED电量显示以及188数码管显示,使用户能够轻松了解设备的性能和状态,提供更直观的使用体验。
图片
SW6301采用QFN5*5-40封装,保证了其易于集成和应用。
智融SW6302
SW6302是一款支持A+A+C三口快充的高性能移动电源SOC芯片,具有4V至26V的输入电压范围,同时支持2至6节电池串联,可提供高达100W的功率输入输出。
图片
SW6302具备广泛的快充协议支持,通过UFCS融合快充标准,支持PD、SCP、FCP、AFC、QC、SFCP等市面主流快充协议,确保出色的兼容性和充电效率。
图片
同时,用户可通过I2C界面轻松设置充电目标电压和电流,同时支持3-5颗LED电量显示以及188数码管显示,使用户能够轻松了解设备的性能和状态,提供更直观的使用体验。SW6301V采用QFN6*6-52封装,保证了其易于集成和应用。
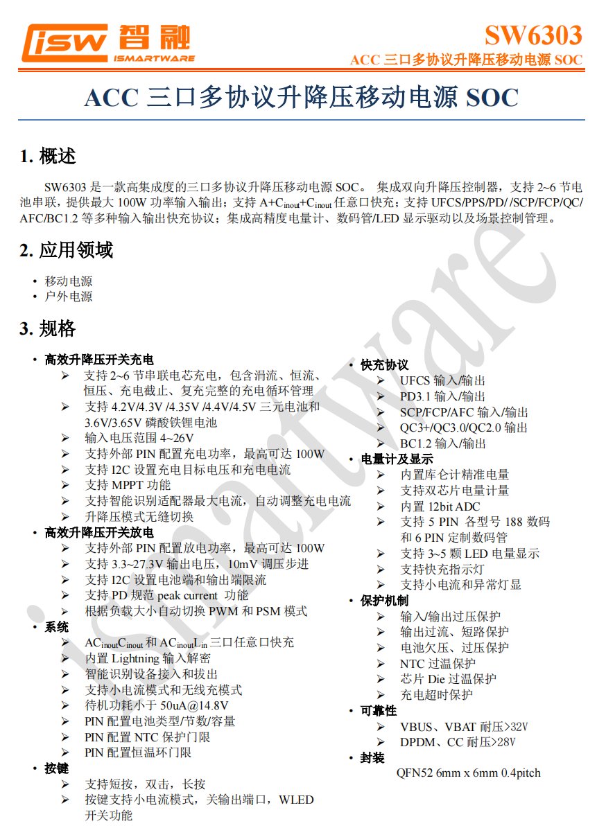
智融SW6303
SW6303是一款支持A+C+C三口快充的高性能移动电源SOC芯片,具有4V至26V的输入电压范围,同时支持2至6节电池串联,可提供高达100W的功率输入输出。
图片
SW6303具备广泛的快充协议支持,通过UFCS融合快充标准,支持PD、SCP、FCP、AFC、QC、SFCP等市面主流快充协议,确保出色的兼容性和充电效率。
图片
同时,用户可通过I2C界面轻松设置充电目标电压和电流,同时支持3-5颗LED电量显示以及188数码管显示,使用户能够轻松了解设备的性能和状态,提供更直观的使用体验。SW6301V采用QFN6*6-52封装,保证了其易于集成和应用。
智融SW6306
智融SW6306是一款高集成度的四口多协议升降压移动电源SOC,集成双向升降压控制器,高效升降压开关充放电,可为2-6节锂电池以及2-7节磷酸铁锂电池充电,提供了完整的充电循环管理,包括涓流、恒流、恒压、充电截止和复充等功能。
图片
智融SW6306适用于4.2V/4.3V/4.35V/4.4V三元电池和3.65V磷酸铁锂电池,输入电压范围为4~26V,输出电压为3.3~26V,并拥有10mV调压步进,用户可以通过外部PIN配置充电功率与放电功率,最高可达100W,支持I2C设置充电目标电压、充电电流、电池端和输出端限流,以及MPPT功能,可以进行太阳能面板充电、智能识别适配器最大电流并自动调整充电电流,无缝切换升降压模式,以及根据负载大小自动切换PWM和PFM模式,以提供更灵活的充电管理方案。
图片
智融SW6306支持2C2A四口快充,完美匹配Qi2无线充电模式,内置Lightning输入解密,可智能识别设备的接入和输出,待机功耗小于50μA,可以通过外部引脚配置输入功率/输出功率、NTC保护门限、恒温环门限等,并设置有I2C接口可自行配置。
智融SW6306支持按键功能,可识别短按、双击、长按,并支持小电流模式,带有可关输出端口、WLED开关功能,支持数码管和LED电量显示,内置库伦计与12bit ADC,还支持双芯片电量计量,确保在使用过程中能够实时掌握电量信息,支持包括UFCS融合快充标准、PD3.1、SVOOC、VOOC4.0、SCP、FCP、AFC、QC3+、BC1.2等市面众多主流快充协议,能够带来超强兼容的快充体验。
SW6306带有多种保护机制,包括输入/输出过压保护,输出过流、短路、电池欠压、过压保护,还带有NTC过温保护、芯片Die过温保护和充电超时保护等,满足新国标认证,编号GB4943.1-2022,并符合UL62368规范。
图片
智融SW6306具有极高可靠性,VBUS、VBAT耐压超过32V,DPDM、CC耐压超过28V,芯片级HBM大于4K。其采用QFN60封装,整体尺寸为7mmx7mmx0.4pitch,结构小巧紧凑,可应用在移动电源、户外电源领域上。
智融SW6306V
SW6306V与SW6306的主要区别在于,SW6306V多支持了SVOOC快充协议,使其能够适配OPPO手机进行闪充,其余方面两者并无不同。
智融SW6308
SW6308是一款支持A+C+C三口快充的高性能移动电源SOC芯片,具有4V至26V的输入电压范围,同时支持2至6节电池串联,可提供高达100W的功率输入输出。
图片
SW6308具备广泛的快充协议支持,通过UFCS融合快充标准,支持PD、SCP、FCP、AFC、QC、SFCP等市面主流快充协议,确保出色的兼容性和充电效率。
图片
同时,用户可通过I2C界面轻松设置充电目标电压和电流,同时支持3-5颗LED电量显示以及188数码管显示,使用户能够轻松了解设备的性能和状态,提供更直观的使用体验。SW6308采用QFN7*7-60封装,保证了其易于集成和应用。
智融SW6308V
SW6308V与SW6308的主要区别在于,SW6308V多支持了SVOOC快充协议,使其能够适配OPPO手机进行闪充,其余方面两者并无不同。
Powlicon宝砾微
宝砾微LYF62001
宝砾微LYF62001是一款集成多种快充协议的高效双向同步升降压控制器芯片,支持1至6串4.2V和3.5V的电池充放电以及1A1C口应用,专为使用Type-C端口和PD协议的快充应用而设计。
图片
LYF62001具备编程为降压充电、升压充电或升降压充电的功能。通过I2C接口,它能够与MCU进行通信,并实现对电池和总线终端的高电压感应。此外,它还具备准确测量电池电流、总线电流和USB端口电流的能力,采用轨到轨电流感应技术。为了确保USB端口的通信信号稳定,LYF62001还提供了CC1、CC2、DP、DM通信信号的高电压隔离功能。
图片
LYF62001具备在充电模式下升高或降低输入电压的能力,以高效地为电池充电。它支持涓流充电、恒流(CC)充电和恒压(CV)充电管理,并且可以通过两个12位DAC转换器对充电电流和充电电压进行编程。通过I2C接口,用户可以轻松地控制充电/放电模式,并通过I2C编程设置充电电流、充电电压、输出电压和输出电流限制。此外,LYF62001还监视USB端口的状态,支持A端口和C端口的插入和拔出检测,并提供两个NMOS栅极驱动器来独立控制电源路径。用户还可以使用I2C监视DC-DC甚至整个系统的状态。
LYF62001支持市场上主流的快充协议,包括PD3.1、FCP/SCP、BC1.2、QC3.0等。其VBUS和VBAT电压操作范围广泛,高达32V。此外,它还并能够对1节至6节电池进行充电管理,支持为4.2V和3.5V电池充电,并且可编程开关频率为150KHz和300KHz。
LYF62001采用QFN5x5-40封装,可为各种快速充电应用如移动电源、电池组、锂离子电池充电器、快速充电适配器等提供一套完整、强大且灵活的升降压充电系统。
宝砾微PL94056
宝砾微PL94056是一颗集成升降压控制器、双向PD协议的SOC芯片,支持最高100W的移动电源产品采用,内置4颗全桥NMOS管,支持双向升降压、支持sink/source、1-6串电池充放电以及1A1C口的应用,专为使用Type-C端口和PD协议的快充应用而设计。
图片
PL94056具备编程为降压充电、升压充电或升降压充电的功能。通过I2C接口,它能够与MCU进行通信,并实现对电池和总线终端的高电压感应。此外,它还具备准确测量电池电流、总线电流和USB端口电流的能力,采用轨到轨电流感应技术。为了确保USB端口的通信信号稳定,PL94056还提供了CC1、CC2、DP、DM通信信号的高电压隔离功能。
图片
PL94056支持市场上主流的快充协议,包括PPS/PD3.0、FCP/SCP、BC1.2、QC4.0+/QC3.0/QC2.0、Apple 12W等。其VBUS和VBAT电压操作范围广泛,高达32V。此外,它还并能够对1节至6节电池进行充电管理,支持为4.2V和3.5V电池充电,并且可编程开关频率为150KHz和300KHz。
MERCHIP水芯电子
水芯电子M12309
水芯电子M12309是一款面向65W双路快充应用的专用电源管理 SOC,集成了微处理器、升降压变换器、快充协议控制器,支持 PD3.0、QC3.0、SCP、FCP、AFC、BC1.2 DCP、Apple 2.4A、UFCS 快充协议,结合少量元件即可组成最大功率 65W 的双 C 口独立快充充电器解决方案。
图片
M12309采用1路直通、1路升降压的策略,输出电压支持3.3V-20V、最大功率65W。双口同插时,IC根据两个C口的电压请求,自动调整输入端的电压输入。是一款高效率、高集成、低温度的高性价比方案。
水芯电子M12239
水芯电子M12239是一款面向双路独立的多串电芯大功率移动电源应用的专用 SOC芯片,内部集成了同步升降压变换器、电池充放电管理模块、显示模块、电量计算模块,提供最大 140W 输入/输出功率,支持 PD3.1、QC3.0、AFC、FCP、SCP、BC1.2 DCP 等主流快充协议。
图片
M12239内部集成微处理器,同步升降压控制器,快充协议控制器,电池充放电管理模块,LED显示驱动模块,电量计量模块,安全保护模块等功能单元,搭配使用少量的外围元件,即可实现USB-C口 140W双向移动电源设计。芯片内部支持多个接口快充,通过搭配一颗DC-DC芯片,即可扩展为双路独立的多口140W移动电源。
图片
M12239支持3-8串电池组应用,满足3.3-28V宽电压输出,芯片具备五灯LED电量显示和188 LED数码管显示,可用于显示电池电量和快充状态。M12239提供过压/欠压、过充/过放、过温等完备的保护功能,采用QFN6*6-48封装,满足PD3.1快充移动电源使用,同时也满足移动户外电源等大容量储能应用。
水芯电子M12266
水芯电子M12266是一款面向多串电芯大功率移动电源应用的专用数字电源SOC芯片,可提供最大100W的输入/输出功率,最高充放电效率达98%,支持3至6串4.2V/4.25V/4.3V/4.4V/4.45V多种规格的电芯,集成开关频率最大1MHz的同步升降压电压变换器,保证了电压的稳定性和转换效率,进一步提升了整体性能。
图片
M12266支持PD3.0、PPS、QC3.0、AFC、FCP、SCP、BC1.2 DCP 、APPLE 2.4A等主流快充协议。M12266支持最大5A充电和放电电流,支持充电电流自适应,放电电压范围为3.3至20V,放电电压精度为10mV,充电电流精度为5mA,确保了在各种工作条件下的稳定性、可靠性以及兼容性。
图片
M12266支持ABCL口的各种组合,支持双路C口,内置环路补偿电路,内置16bit高精度ADC,集成快充协议控制器,电池充放电管理模块,LED显示驱动模块,电量计量模块等功能单元,同时提供过压/欠压、过充/过放,过流、过温、输出短路保护等完备的保护功能,保障设备在各种情况下安全运行。
M12266内置高效的电池充电管理模块,能够智能匹配最优充电方式,根据输入电源电压和电池电压进行自动调整。该芯片支持多种充电模式,包括涓流充电、恒流充电和恒压充电,从而提供灵活而可靠的充电方案。
图片
M12266采用QFN-48封装,配合极简的外围电路即可组成100W多口移动电源。
水芯电子M12266H
M12266H是一款面向多串电芯大功率移动电源应用专用SOC,内部集成最大开关频率1MHz的同步升降压变换器,最大输出/输入功率为100W,支持PD3.0等多种市面主流快充协议,具备过欠、过压等功能完备的保护功能,内置环路补偿电路、16bit高精度ADC,并集成电量显示和快充指示功能。
图片
M12266H跟M12266的唯一区别就是封装形式的区别,M12266H采用了集成度更高的QFN-40封装,通过搭载M12266H并配合极简的外围电路,即可组成更加小巧精致的100W多口移动电源。
水芯电子M12269
MERCHIP水芯电子M12269成为业界第一颗获得PD3.1双向认证的电源SOC芯片,其拥有四大特点:高效充放电管理,自动匹配最优充电模式;支持多种快充协议;高度集成的特性;内置环路补偿电路;更加安全的保护机制。
图片
M12269集成了同步升降压电压变换器、驱动模块、电池充放电管理模块、显示模块、电量计算模块,提供单C口最大140W输入/输出功率,支持PD3.1、QC3.0、AFC、FCP、SCP、BC1.2DCP等主流快充协议,并提供输入/输出的过压/欠压、电池过压/欠压、NTC高低温、放电过流、短路保护等完备的保护功能。配合极简的外围电路,即可组成140W多口移动电源。
图片
M12269拥有6大亮点:它是一颗CCA三口双向快充140W PD3.1升降压的SOC芯片;刷新了多路快充SOC芯片的最高集成度;刷新了电压精度的记录,达到10mV精度;支持IIC接口,提供SDK工具包和开发环境,支持客户二次开发;可以适用于所有客户对于多口双向快充的个性化需求,工厂备料型号少,库存少;集成了双路USB Type-C接口、PDPHY以及协议层解析功能,支持设备插拔自动检测和设备类型的识别,兼容PD、QC、SCP、FCP、AFC、APPLE 2.4A、BC1.2DCP等主流的快充协议。
目前充电头网了解到目前乔威JOWAY JP316 140W双向快充移动电源以及采用了M12269这款专用升降压SOC芯片,从而实现两个USB-C接口均支持140W PD3.1双向快充,大大提升产品的竞争力。
水芯电子M12269H
M12269H是一款面向多串电芯大功率移动电源应用专用SOC,内部集成最大开关频率1MHz的同步升降压变换器,最大输出/输入功率为140W,支持PD3.1等多种市面主流快充协议,具备过欠、过压等功能完备的保护功能,内置环路补偿电路、16bit高精度ADC,并集成电量显示和快充指示功能。
图片
M12269H跟M12269的唯一区别就是封装形式的区别,M12269H采用了集成度更高的QFN-40封装,通过搭载M12269H并配合极简的外围电路,即可组成更加小巧精致的140W多口移动电源。
充电头网总结
iPhone 16代在充电续航方面的升级将为用户带来更优质的使用体验,尤其是快充功率的提升。虽然苹果可能不会随设备附赠对应的充电头,但这也将激发市场上更多高效的快充解决方案。随着芯片制造商推出融合多种充电协议的升降压控制器芯片,生产成本将进一步降低,电路设计也将更加简化。对于果粉来说,能够享受到iPhone 16带来的升级体验以及市场上更多高效快充产品,令人期待!
本文汇总了五家快充芯片参展商推出的多款协议升降压芯片,这些芯片将协议IC与升降压控制器合二为一,集成到一个封装内部,可大大简化充电器的开发调试流程,降低应用门槛,同时也能让充电器的整体集成度变高,符合市场大众对于便携性和紧凑设计的追求,有效提高了用户的便携与充电体验。