四川大学蒲雨吉、成都大学潘晴晴《ACS Nano》:自适应创面微环境的铜交联水凝胶用于感染皮肤伤口修复

慢性伤口通常见于糖尿病、外周血管疾病和自身免疫性疾病等并发症中,且病菌感染严重阻碍伤口愈合。水凝胶因其高含水量和与组织相似的机械性能,能够提供理想的湿润环境,从而促进组织再生和上皮化,因此在伤口护理中展现出独特的应用潜力。然而,慢性伤口的愈合是一个包含炎症、增殖和重塑等多阶段的动态过程。因此,理想的水凝胶应具备适应不同修复阶段的特定机械性能和药物释放特性,以满足抗炎、抗菌和促进血管新生等生理功能的需求。

在此,四川大学何斌研究员蒲雨吉副研究员团队联合成都大学潘晴晴特聘副研究员针对上述挑战开发了一种铜交联水凝胶,负载了木犀草素纳米颗粒(GSC/PBE@Lut),用于有效治疗感染慢性伤口该水凝胶由甲基丙烯酸明胶(GelMA)的光交联和海藻酸钠(SA)的二次铜离子配位交联构成。在酸性条件下,水凝胶释放铜离子加速,而在中性条件下释放减缓,以在初期提供抗菌治疗并促进后期的血管生成。这种动态的铜离子释放机制导致水凝胶的机械性能降低,从而便于简便安全地更换敷料,避免在伤口修复初期对创面造成二次伤害。此外,木犀草素载药纳米颗粒均匀分布,响应炎症阶段弱酸性pH和高浓度ROS并释放药物,提供抗氧化和抗炎作用。这种新型智能水凝胶在金黄色葡萄球菌感染慢性伤口的治疗中显示出了显著的潜力。相关工作以“A Double Network Composite Hydrogel with Self-Regulating Cu2+/Luteolin Release and Mechanical Modulation for Enhanced Wound Healing”为题发表在《ACS Nano》。

图片

图1. 复合水凝胶GSC/PBE@Lut制备示意图及其在感染伤口愈合中的应用

图片

图2. PBE@Lut纳米粒子的合成、表征及体外药物释放情况。

通过RAFT聚合方法制备的两亲性高分子载体可用于负载抗炎药物木犀草素。该高分子结构中的叔胺和苯硼酸酯基团分别赋予材料对pH和活性氧(ROS)的响应性。自组装形成的纳米药物能够有效负载木犀草素,并在pH 5.0和H2O2条件下快速释放(如图2所示)。此外,该高分子载体在体外实验中表现出清除活性氧的能力。

图片

图3. 复合水凝胶的表征与响应性药物释放和机械性能调节。

铜离子二次交联形成的双交联网络水凝胶具有显著增强的机械性能。在酸性条件下,该水凝胶能快速释放铜离子,导致其机械性能下降。这种酸响应性铜离子释放与机械性能降低的特性有助于在感染和炎症期间提供抗菌性能,同时减少更换敷料带来的二次损伤。此外,在增殖期,水凝胶能够缓慢释放铜离子,促进血管新生并维持稳定的力学性能。

图片

图4. GSC/PBE@Lut在体内感染伤口愈合促进效果的研究

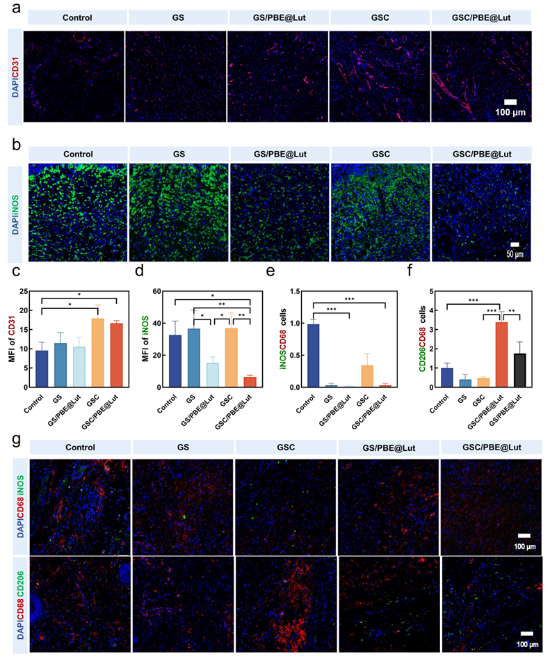
金黄色葡萄球菌感染伤口大鼠模型表明,该复合水凝胶能加快伤口愈合,抑制细菌增殖,有效诱导巨噬细胞M2极化,降低iNOS水平,促进血管新生(图4和5)。

图片

图5. GSC/PBE@Lut在体内血管生成和免疫调节的研究。

总结:作者构建了具有感染伤口炎症与酸性微环境自适应药物释放与机械性能调节的铜交联双网络复合水凝胶,实现了铜离子与木犀草素两种生物活性成分的按需释放,以满足伤口修复中抗炎抗菌和促血管新生的动态需求。

--检测服务--

来源:高分子科学前沿