如何科学减肥?看完少走弯路,全是干货

日前,国家卫生健康委等16个部门
联合启动了
为期三年的“体重管理年”活动
想要瘦身应该怎么吃?
如何选择适合你的运动?
官方“减肥指南”速速查收↓
国家卫健委:
你胖的原因可能是光“吃”不“动”
许多研究表明
超重和肥胖与许多疾病有着密切关系
比如高血压、糖尿病、高血脂、
心脑血管疾病以及部分癌症
“体重管理年”活动
将“覆盖全人群全生命周期
提高体重精准管理水平”
作为重点内容
提出对学生、婴幼儿和学龄前儿童、
职业人群、孕产妇、老年人
五类重点人群管理的策略和措施
俗话说
“减肥三分靠练,七分靠吃”
这个说法有道理吗?
中国疾控中心
营养与健康所研究员赵文华介绍
“管住嘴”确实可能更容易实现
但是超重或肥胖的原因
最根本的还是要做到“吃”“动”平衡
严格控制吃的总能量摄入
做到“够了就好”
甚至“少吃一点更好”
但是不建议
断食、过度节食、不吃主食
一定要把吃进去的能量
特别是多吃进的能量支出去
坚持“多动一点更好”
图片
△图源:北京市疾病预防控制中心
这几个减肥误区你中招了几个?
1
吃素食、不吃主食能减肥?错
这样做可能会让你在短时间内掉秤
但难以持久,同时会带来副作用
长期不吃主食容易引发
低血糖、肠道功能异常等症状
只吃素食不吃肉容易出现
缺铁性贫血、肌肉衰减等症状
此外,土豆、芋头,山药、莲藕等
可能让你越吃越胖
图片
2
不吃早餐能减肥?错!
早餐摄取的热量
往往比午餐和晚餐更易消耗
吃早餐能让新陈代谢
有个跳跃的开始,加速身体循环
不吃早餐更容易出现
过胖、超重的情况
3
吃粗粮就能减肥?错!
减肥达人都知道要多吃粗粮
但不是所有粗粮食品都能减肥
粗粮“变身”零食后
可能会加入糖、油等热量较高的配料
或经过油炸、膨化等加工方式
吃多了反而使血糖升高↓↓
这样吃更容易瘦!
进来抄笔记
一日三餐:建议重视早餐,不漏餐,吃晚餐不要太晚(建议在17:00~19:00 ),晚餐后不宜再进食任何食物。
进餐方式:进餐宜细嚼慢咽,不暴饮暴食,不要随意进食零食、喝饮料,避免吃夜宵。
进餐顺序:按照“蔬菜一肉类一主食”的顺序进餐,有助于减少高能量食物的进食量。
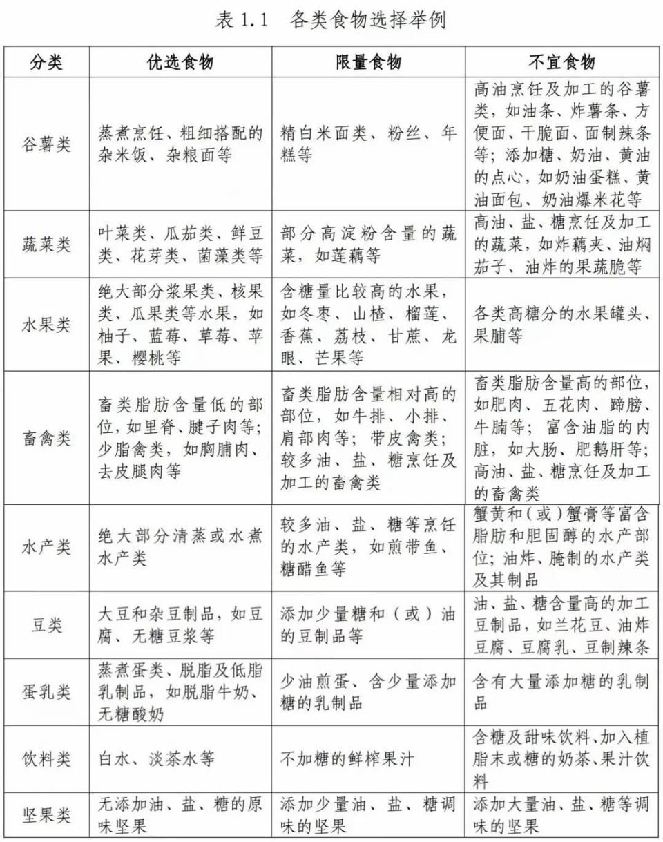
减肥期间到底吃啥?
哪些要多吃?哪些要少吃、不吃?
一张表说清楚!记得保存↓↓
图片
你适合哪种运动?
手把手教你选!
在减肥道路上
运动无疑是最有效的方式之一
但是选错了运动方式
很可能陷入“无效运动”的误区
1
你的运动量达标了吗?
建议健康成年人每周进行
①150~300分钟中等强度有氧运动
或75~150分钟高强度有氧运动
②2~3次抗阻训练
运动强度可通过心率来估算
最大心率(次/分)=220-年龄(岁)
中等强度运动时心率
达到最大心率的 55%~ 80%
高强度运动时心率
达到最大心率的85%及以上
图片
2
你适合哪种运动?
多数肥胖人群
儿童、中老年人群
适合选择低、中强度有氧运动
包括步行、骑自行车、慢跑
游泳、打太极拳、瑜伽等
图片
年轻、体力好
且无严重慢性病的人群
适合选择中等强度有氧运动
包括爬山、健美操
跳绳、舞蹈、划船等
图片
抗阻运动
包括俯卧撑、平板支撑、哑铃交替弯举
弹力带、站姿划船等
可根据个人运动素质和技能
确定阻力负荷和活动组次数
循序渐进
来源:央视新闻客户端