揭开上海福一“以房养老”骗局

图片
福一养老院内景。图片来源:受访者提供

吴若凡 中房报记者 樊永锋丨上海 北京报道

6月21日,在虹桥天地附近的一家咖啡馆里,年逾古稀的独居老人张明坐在记者面前,眼中满是懊悔与失落,他手中的那份《福一会员制养老服务合同》,曾是他对晚年生活的美好憧憬,如今却成了心中无法抹去的痛。回想过往,因为看中高收益而忽视了风险,让他辛辛苦苦几十年积攒的150万余元养老钱,在一夜之间化为乌有。

和他有同样遭遇的老人还有100多位。让他们“人财两空”是一家名为上海福一养老院有限公司的机构(下称福一公司),坐落在松江区洞泾镇洞业路228号。受骗老人均和福一公司签订了一份返租协议书,并约定了每个月按返还7%的租金收益给老人。

同时,福一公司还为他们精心编织了“以房养老”的梦想,只需投资几十万买个会员资格,便可获得高额收益,还可以去养老基地参加各种活动,每年定期还有礼品拿。

如此诱人的方案,让上百名老人拿出自己几十万、上百万元不等的养老钱,投入到这个“以房养老”的诱人骗局里。

好景不长,短短几年时间,老人们非但没有拿到之前承诺的收益,反而赔上了本金,更夸张的是,他们所投资的这家养老院在“无证经营”多年后直接宣告破产。

由此牵扯出的疑问是,一家无证经营的养老院缘何能够长期存在?且让众多老人堂而皇之上当受骗?中房报记者进行了走访调查。

福一会员养老合同。图片来源:受访者提供
━━━━

等不到的“养老床位” 退不回的押金

张明怎么也没想到,自己辛辛苦苦积攒下来的养老钱就这样打了水漂。

自2018年开始,张明每个月都能收到8000余元的租金收益,但好景不长,自2022年起,原本承诺的收益没有了。在中断了一年之后,福一公司于2023年通知老人们,要将年化收益从原先的7%降为3%,同时增加6个月的减免期。大部分老人选择了妥协,但福一公司承诺的3%的租金未能持续多久,此后老人们再也没有收到过任何租金。有的老人已经被拖欠了长达20个月的租金。

眼见自己被骗,老人们找到福一公司要求退房,但福一公司表示因经营困难,无力支付退款。

更让老人们难以接受的是,目前,福一养老院有限公司已经申请了破产清算,老人们要追回当初的本金更是难上加难。

天眼查显示,截至目前,针对福一公司的服务合同纠纷案有近50起,但案件到了执行阶段,法院执行庭称,被告无可供执行的财产。

北京金诉律师事务所主任王玉臣律师表示,一旦福一养老院最终进入破产重整程序,未来可能会有新的管理人来接手这家机构,并尝试盘活其业务。然而,这一切都充满了不确定性,老人们需要做好心理准备。

原本希望通过“以房养老”的方式,为自己的晚年生活提供一个稳定的保障,却不料陷入了这一精心设计的陷阱。

王玉臣律师表示,该养老机构存在用新人资金偿还旧人利息的运作模式,但利润难以支撑高额利息和优惠。一旦发生老人撤资且新人招募不足的情况,资金链将断裂,导致连锁崩盘风险。

类似福一养老院的遭遇并不是个案,2014 年 11 月,受害人李敏与亲和源集团有限公司(下称亲和源公司)签订了一份《亲和源会员制(上海)养老社区会员卡(银杏卡A卡)买卖合约书》。合同约定:李敏向亲和源集团支付115.6万元购买会员卡,可推荐 1-2 名符合条件的对象成为会员入住亲和源老年公寓。2022 年11 月,李敏向亲和源集团申请退卡,只收到15万元退款,除去扣除的10%手续费,还有约89万余元的费用没有退还,多次索要未果,李敏将亲和源公司及亲和源老年公寓一同告上法庭。时至今日,李敏虽然打赢了官司,但亲和源公司依旧没有退还剩余费用。

另据多名老人反映,他们于2020年前后购买亲和源养老公寓会员卡,每张约30万元,承诺三年后未购房可返本。如今三年时间已过,老人们迟迟未能收到相应退款。根据当初的合同约定,在使用权生效的25年内,乙方是可以随时解除合同,甲方收取不同比例的押金,剩余的押金都会归还给乙方。如今,老人们没有等来押金的退还,只能通过起诉来维护自己的权益。

为了规范养老机构预收费行为,从源头加强治理,近日,民政部会同国家发展改革委、公安部、财政部、中国人民银行、市场监管总局、金融监管总局联合出台的《关于加强养老机构预收费监管的指导意见》,要求预收费总额不得超过其固定资产净额,防止“资不抵债”。限定使用用途,明确限制性规定,确保专款专用。明确协议管理和退费要求,聚焦容易引发纠纷的问题,对签订协议、告知风险、开具发票、退还费用、解决争议等环节进行规范,最大程度保障老年人的合法权益;对为特定用途收取的押金,以及资金额度高、风险较大的会员费,在日常监管方式的基础上,采取商业银行存管,确保专款专用,要求留存一定金额的风险保证金,确保发生纠纷时有一定清偿能力。

图片
返租协议书。图片来源:受访者提供
━━━━

高息返租陷阱

那么,老人们究竟是如何一步步踏入这个养老陷阱的呢?

记者注意到,福一公司以承诺高额回报的方式诱骗老年人。张明告诉记者,当初,他在老年报上看到这家养老机构发布的高收益广告,宣传既能养老、又能获得收益。考虑一番后,张明决定购买养老院床位,以应对未来可能需要的照料,既为自己晚年做好准备,也避免给子女添麻烦。

张明先和福一公司签订一份《居家式养老服务合同》,缴纳一笔会员费,随后签订一份《返租协议书》,此时,之前缴纳的会员费摇身一变成了缴纳给福一公司的押金,根据《返租协议书》,福一公司以上述押金为本金,按年利率7%计算租金返还给老人。根据养老服务合同的约定,5年之后,福一公司将按合同中约定的会员费总额原价回购房产,即老人们5年后便能退房收回本金。

图片
福一养老院内部环。图片来源:受访者提供

王玉臣律师表示,此类养老机构让老人们一次性支付大量资金来预定一个养老床位,相当于购买了一个“会员资格”,同时公司要求将床位返租给公司,公司则支付给他们“5%~7%”的固定收益,此时支付的预定费就有了“理财属性”。

“会员模式”在养老行业由来已久,能解决养老项目前期投入高、快速回现能力弱、资金压力大的问题,通过预付费形式能够快速大量回笼资金,而其中的高额返利主要来源于老年人缴纳的费用,属于“拆东墙补西墙”。

为了让高额返利变得更真实,这些所谓的养老机构,通过各种广告、传单、送礼品的方式让老年人放松警惕,还通过举办“茶话会、周年庆、年夜饭”,给老人们宣讲“投资+理财”的养老优势,还组织老人们进行免费考察、旅游等活动,持续对老人进行“洗脑”,在获得老人的投资款后,这部分钱用于支付养老基地的租金。

王玉臣律师表示,该养老机构在未经相关主管部门批准的情况下,向不特定的老年群体变相以出售使用权的方式筹集资金,并承诺以高额的返还租金比例作为高额回报,根据《最高人民法院关于审理非法集资刑事案件具体应用法律若干问题的解释》,涉嫌非法集资。

骗子往往利用老年人对生活质量追求以及对新鲜事物的信息差,以关爱老人之名,行集资诈骗、非法吸收公众存款之实。

王律师表示,以信托理财等方式发行带有投资收益和获取服务双重目的养老消费信托产品的,应当经过信托管理部门批准。

为规范养老服务市场,2018年,《国务院办公厅关于推进养老服务发展的意见》就针对养老项目预付费收取合规问题,明确提出包容审慎监管的大原则,北京、南京、四川、江西等地随后发文更进。

今年5月17日,老龄办、民政部等4部门针对养老领域4种常见非法集资形式,在《关于养老领域非法集资的风险提示》中提出利息兑现、资金安全、养老需求等3方面的风险提示。

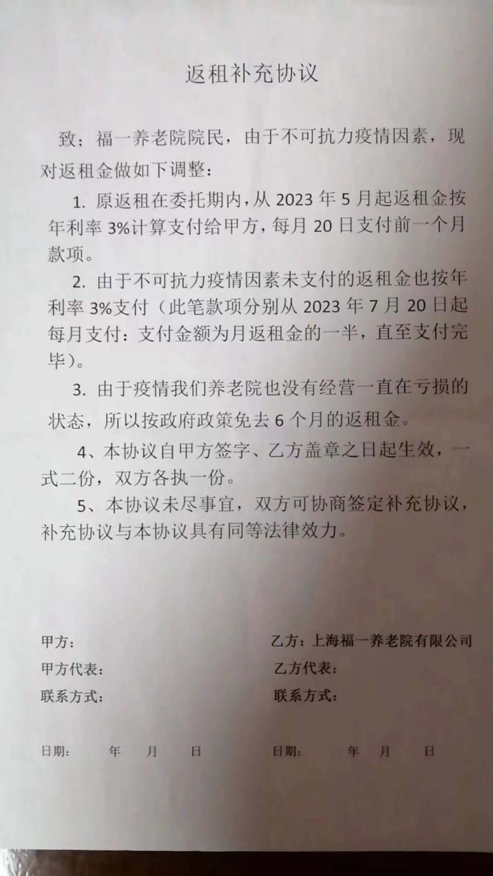
图片
返租补充协议。图片来源:受访者提供
━━━━

涉嫌违法占地 无证经营

随着记者的深入调查,更多的问题浮出水面。记者发现,涉事的6幢养老院建筑土地不是一般养老用地,而是“一类工业用地”。 

记者进一步调查后发现,该养老院建筑是由原上海佳唯钢结构有限公司破旧闲置厂房改建而成。资料显示,福一养老院有限公司是一家非政府办、营利性的民建民营养老机构,院区内建设有A1、A2、A3、B1、B2、B3共6幢自有产权建筑,座落于洞泾镇的洞业路228号,总面积26342.94平方米。

记者得到的另一份资料显示,上海市松江区规划和土地管理局曾对福一养老院所在地块性质做过明确解释:该地块为一类工业地块,可用途仅为工业仓储,不支持养老设施的建设。

2023年5月,该养老院6幢楼的其中1幢楼曾进行过司法拍卖,并引发了老人们的恐慌。福一公司称拍卖为回笼资金,并不影响老年人的居住,但多数老人对此表示不信任,去年已要求退房。目前,该公司法人已成为失信被执行人。

张明告诉记者,老人们之所以慌张,是因为这6栋房子的产权并不属于福一公司,而是分属6个不同公司,福一公司和这6家公司只是租赁关系。

原来,上海福一养老院有限公司虽名为“养老院”,但并非传统意义上的养老服务机构。据工商登记资料,该公司经营范围为“养老服务业务”,并不包含房屋租售资质。

因此,没有产权的福一公司并不具备养老院床位的销售权。

除了土地问题外,记者注意到,福一养老院自2014年开办至今一直没有《养老机构设立许可证》,属于无证经营。

《中华人民共和国老年人权益保障法》第四十四条第二款规定,“设立经营性养老机构应当在工商行政管理部门办理登记后,向县级以上人民政府民政部门申请行政许可。”

《养老机构设立许可办法》第十四条规定,“养老机构应当取得许可并依法登记。未获得许可和依法登记前,养老机构不得以任何名义收取费用、收住老年人。”

显然,福一公司并未获得从事养老业务的相应资质。

那么,这样一座无证经营的养老机构又是如何建立起来的呢?

根据福一养老院的说法,2014年2月18日,公司曾向上海市松江区洞泾镇政府(下称洞泾镇镇府)提交了《关于创办上海福一养老院有限公司的申请》,洞泾镇政府经过集体讨论,同意将该厂区规划布点为上海福一养老院。

2014年3月20日,松江区环保局下发了《松环保许管(2014)242号环评审批报告》;2015年6月2日松江区工商局颁发了《养老院筹建营业执照》;2015年10月12日松江区区工商局颁发了《养老服务业务执照》;2016年5月17日取得了《沪松公消验凭字(2016)第0060号建设工程消防验收合格意见书》;2016年4月1日取得了编号为《JY33101170001295》食品经营许可证。

此前,福一公司曾就养老执业许可备案等问题向地方政府部门多次提出过申请,但由于土地性质问题,一直没有实质性进展,理由是由于项目所占土地规划进行了调整,无法办理项目用地相关审批手续。

截至目前,福一养老院尚未申领到《养老机构设立许可证》。

就养老院经营资质及返租等相关问题,中房报记者向福一公司法人发去采访短信,截至发稿,尚未收到回复。

(应受访者要求 文中张明 李敏均为化名)

值班编委:马琳
责任编辑:樊永锋
审读:戴士潮

中国房地产报版权所有
未经授权不得转载以及任何形式使用