Nat Commun丨小胶质细胞中TGF-β1影响小鼠认知功能

图片

2024621日,美国辛辛那提大学分子与细胞生物科学系NigelH.Greig团队在Nature communications发表“Adult microglial TGFβ1is required for microglia homeostasis via an autocrine mechanism to maintain cognitive function in mice”,揭示了成年小胶质细胞中的TGFβ1是必需的,通过自分泌机制维持小胶质细胞稳态,以保持小鼠的认知功能。强调了转化生长因子β1TGFβ1)在成年小鼠小胶质细胞(中枢神经系统中的主要免疫细胞)中的重要性。这种稳态对于支持和维持认知功能至关重要,意味着缺乏或异常的TGFβ1信号可能与认知缺陷或神经退行性疾病有关。

图片

尽管TGF-β信号对于小胶质细胞功能至关重要,但在成年中枢神经系统中,TGF-β1配体的细胞来源及其空间调节机制仍不清楚。数据显示,小胶质细胞而非星形胶质细胞或神经元是产生维持小胶质细胞稳态所需TGF-β1配体的主要来源。小胶质细胞特异性敲除TGF-β1MG-Tgfb1 KO)导致小胶质细胞激活,其转录组特征表现为失衡,类似于与疾病、损伤及老化相关的小胶质细胞,这表明小胶质细胞TGF-β1配体在成年CNS中具有重要性。MG-Tgfb1 iKO小鼠中,星形胶质细胞的转录组特征与脂多糖(LPS)关联的星形胶质细胞特征紧密相关。MG-Tgfb1 iKO小鼠表现出认知缺陷,这表明来自小胶质细胞的TGF-β1配体的空间精确调节对于维持脑部稳态及成年大脑正常认知功能至关重要。这项研究强调了成年小胶质细胞自身产生的TGF-β1在维持小胶质细胞稳态、防止其向病理性状态转变以及保障大脑整体功能和认知能力中的核心作用。揭示了TGF-β1信号的精确调控对于保护大脑免受疾病影响和衰老相关的认知衰退的重要性。

图片

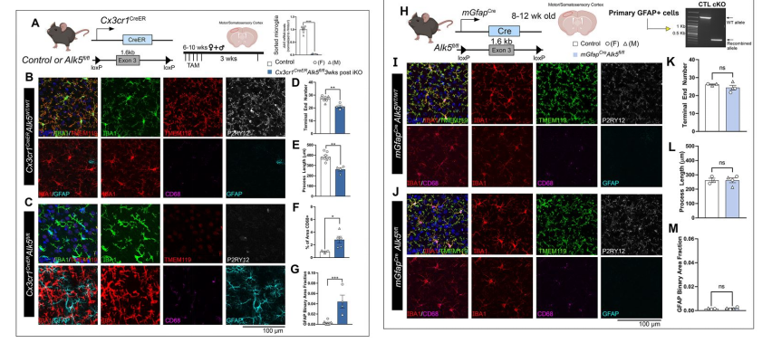
图1 特异性地在中枢神经系统巨噬细胞中消除TGF-β1配体的表达

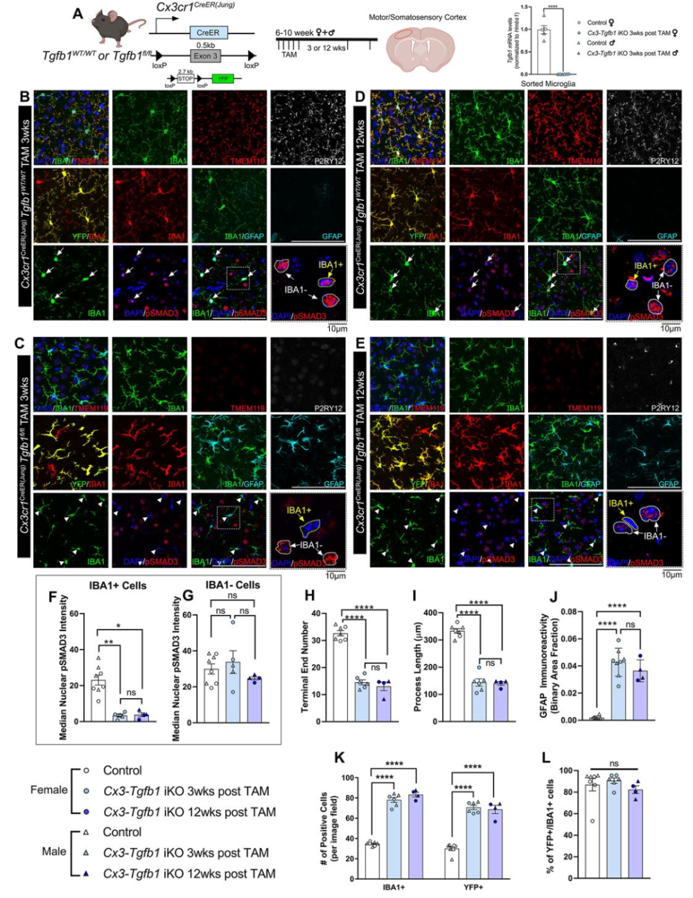
多个scRNAseq数据集中观察到成年小鼠小胶质细胞中Tgfb1 mRNA水平的高度富集。进一步分析这些数据表明,星形胶质细胞、神经元和少突胶质细胞的Tgfb1表达量极低。尽管少突胶质细胞前体细胞(OPCs)和内皮细胞可检测到Tgfb1表达,但与小胶质细胞中的Tgfb1 mRNA水平相比,这些细胞的表达量显著降低。接下来,为了确立小胶质细胞产生的TGF-β1配体对其自身稳态的直接功能关联,利用了Cx3cr1CreERTgfb1fl/fl品系交配,通过他莫昔芬(TAM)诱导在成年后的小胶质细胞中特异性去除TGF-β1配体。随后,评估了小胶质源性TGF-β1配体的缺失是否影响成年小鼠(610周龄雌雄混合)中小胶质细胞的形态和稳态状态。在给予TAM3周和12周,与对照组相比,MG-Tgfb1 iKO小鼠中的小胶质细胞出现了明显的形态学变化(iKO小鼠中IBA1+细胞形态的变化表明小胶质细胞分支减少和潜在的激活。在小胶质细胞Tgfb1敲除后,Cx3cr1CreER(Jung) Tgfb1 iKO小鼠中的小胶质细胞分支较少,表现为末端分支数量减少和总分支长度缩短。此外,Tgfb1 iKO小胶质细胞表现出稳态小胶质细胞特征基因如P2ry12Tmem119表达减少这些结果与受损的小胶质细胞稳态状态相吻合。这表明大部分经过重组的小胶质细胞仍然留在中枢神经系统中,并且在给予TAM后的几周内很可能没有被YFP标记的浸润单核细胞所替代。与对照组Cx3Cr1CreER(Jung)Tgfb1wt/wt小鼠相比,在给予TAM3周和12周时,Cx3cr1CreER(Jung)Tgfb1fl/fl小鼠中观察到反应性星形胶质细胞的增加。这表小胶质细胞中TGF-β1配体的缺失不仅影响小胶质细胞本身,还可能影响周围的星形胶质细胞,促使其呈现出激活状态,这与中枢神经系统中的炎症反应或损伤修复过程相符合。

图片

图2 ALK5依赖的TGF-β信号通路对于维持小胶质细胞稳态是必要的,但对于星形胶质细胞稳态维持则不是必须的

在成年MG-Tgfb1 iKO小鼠中,小胶质细胞和星形胶质细胞均被激活。因此,尚不清楚小胶质细胞来源的TGF-β1配体丢失是否直接导致两种细胞类型的激活,这是由于每种细胞类型内信号传导的减弱,还是这种丢失影响了一种细胞类型,间接激活了另一种细胞类型。作者利用小胶质细胞特异性和星形胶质细胞特异性TGF-β类型1受体(ALK5iKO小鼠。小胶质细胞内TGF-β信号传导的丧失导致小胶质细胞激活,表现为树枝状形态丧失、稳态标志基因(P2ry12Tmem119)表达减少以及激活小胶质细胞标志物(CD68)表达增加。当从小胶质细胞中损毁TGF-β受体时,MG-Alk5 iKO小鼠中的星形胶质细胞也被激活,这提示在Tgfb敲除小胶质细胞中,小胶质细胞与星形胶质细胞之间的交叉可能是星形胶质细胞激活的原因。这些结果表明,小胶质细胞中TGF-β信号的缺失直接导致了小胶质细胞自身的激活,并间接通过细胞间的相互作用促进了星形胶质细胞的激活,而直接在星形胶质细胞中去除ALK5并不足以引发类似的星形胶质细胞或小胶质细胞的激活反应,提示了TGF-β信号在不同细胞类型中调节稳态和激活状态的复杂性和特异性。

图3 MG-Tgfb1 iKO(诱导性敲除小胶质细胞中的TGF-β1)会导致认知功能缺陷,但不会引起一般性运动障碍

接下来作者探究了MG-Tgfb1 iKO小鼠中与疾病相关的小胶质细胞表型、衰老相关的小胶质细胞表型以及反应性星形胶质细胞的存在是否会影响成年小鼠的神经系统功能。在这个实验中使用全剂量的他莫昔芬(TAM),以在成年小鼠大脑(包括雌性和雄性)中实现小胶质细胞和星形胶质细胞的最大变化,并进行了一系列行为测试,以评估一般运动、运动协调/学习以及涉及学习和记忆的认知功能。首先利用自动开放式场运动追踪系统,在TAM注射后第5周对对照组和MG-Tgfb1 iKO小鼠的自发运动进行了评估,并在自由获取食物和水的情况下连续监测了23小时。结果显示,在探索阶段(初次接触箱后1小时)、光照周期或暗周期中,与对照组Cx3cr1CreERTgfb1wt/wt + TAM相比,Cx3cr1CreERTgfb1fl/fl + TAM小鼠的一般运动没有变化。加速转棒测试结果表明Cx3cr1CreERTgfb1fl/fl + TAM小鼠在旋转杆测试中的表现与对照组并无差异,表明基因敲除后这个时间点,MG-Tgfb1 iKO小鼠的运动协调和运动学习未受影响。接着利用巴恩斯迷宫学习范式评估对照组和MG-Tgfb1 iKO小鼠的认知功能(空间学习/记忆)时,作者发现Cx3cr1CreERTgfb1fl/fl + TAM组到达逃生孔的潜伏期延长,与对照组相存在空间学习障碍。接受溶媒处理的Cx3cr1CreERTgfb1fl/fl小鼠在上述所有行为测试中与对照小鼠无显著差异,这证明了在巴恩斯迷宫中测得的认知功能缺陷是由TAM诱导的胶质细胞Tgfb1基因敲除特异性引起的。这些数据支持了成年小脑中小胶质细胞来源TGF-β1配体对于维持小胶质细胞稳态、星形胶质细胞静息状态以及正常认知功能的必要性。雌雄小鼠之间在这些行为测试中均未观察到显著差异。观察到的认知缺陷可能是由于iKO小鼠中神经元的细微结构或功能性变化。鉴于与神经元-小胶质细胞通讯相关的多个基因下调(P2RY12CX3CR1)以及小胶质细胞吞噬功能所需的受体减少,推测在MG-Tgfb1配体敲除小鼠中,突触修剪可能减少。考虑到海马体在学习和记忆中的已知作用以及iKO小鼠的认知缺陷,结果显示,MG-Tgfb1 iKO小鼠的CA1神经元中树突棘密度增加,这与Tgfb1敲除小胶质细胞中TREM2MerTK受体下调的观察结果一致。

综上所述,该研究结果对于理解在衰老、神经退行性疾病或中枢神经系统损伤情况下观察到的认知缺陷中,小胶质细胞-TGF-β1信号的作用具有重要意义。虽然持续的基础TGF-β1信号对于维持小胶质细胞稳态是必要的,但TGF-β1的水平会随着衰老、损伤和疾病状态发生变化。由于TGF-β1配体丢失导致的小胶质细胞调节失常,会产生与疾病相关的小胶质细胞和老化小胶质细胞相似的转录组特征。这种变化可能在推动疾病状态下观察到的认知缺陷中起到因果作用。因此,针对TGF-β信号的干预可能成为缓解这些认知缺陷的一个潜在治疗策略。本研究强调了TGF-β1在维持小胶质细胞稳态和整体脑健康中的关键作用,特别是在认知功能方面。它暗示了在面对与年龄增长、神经退化或脑损伤相关的认知衰退时,通过调节TGF-β1信号路径来恢复小胶质细胞的正常功能可能是一个治疗的新方向,有望减轻认知功能障碍,为相关疾病的治疗策略开辟新的道路。


文章来源

https://doi.org/10.1038/s41467-024-49596-0

找实验方法,上脑声常谈