预见2024:《2024年中国包装行业全景图谱》(附市场规模、竞争格局和发展前景等)

行业主要上市公司:山东药玻(600529);正川股份(603976);万顺新材(300057);大胜达(603687);美盈森(002303);紫江企业(600210);双星新材(002585);力合科创(002243);宏裕包材(837174);嘉美包装(002969);昇兴股份(002752);宝钢包装(601968)等
本文核心数据:包装产业链结构;包装市场规模
行业概况
1、定义及分类
中国国家标准GB/T4122.1-2008《包装术语 第1部分:基础》中的定义,包装指的是为在流通过程中保护产品、方便贮运、促进销售,按一定技术方法而采用的容器、材料及辅助物等的总体名称,也指为了达到上述目的而采用容器、材料和辅助物的过程中施加一定技术方法等的操作活动。
包装可依据货物产品的不同进行分类,不同货物种类在包装容器、包装材料、包装机械等方面均具有不同的标准和要求,具体包括食品、医药、轻工产品、针绵织品、家用电器、机电产品、果菜类包装等,依据货物种类对包装行业分类如下:
图片
2、产业链剖析
包装行业产业链上游为原材料及设备供应商,包括包装用纸、通用塑料、木材、玻璃、铝材和包装机械等;中游为包装制造行业,包括纸质包装、塑料包装、金属包装、玻璃包装和木质包装;下游为包装产品应用市场,包装行业下游应用市场广泛,主要包括医药行业、食品行业、医疗行业、烟草行业等。中国包装行业产业链如下:
图片
包装行业上游原材料及包装设备行业中,通用塑料行业代表企业有金发科技、沃特新材料、国恩科技等;包装用纸行业代表企业有玖龙纸业、理文造纸、太阳纸业和山鹰纸业等;包装玻璃行业代表企业有山东药玻、正川股份、旗滨集团等。
中游塑料包装行业代表企业有宏裕包材、双汇包装、力合科创、华源控股、中粮包装等;纸质包装行业代表企业有上峰集团、利乐包装、锦胜包装等;金属包装行业代表企业有中粮包装、昇兴集团、奥瑞金科技等。
图片
行业发展历程:包装工业进入稳定、健康、快速的成长阶段
新中国成立之前,在手工业生产向机械化生产转变的进程中,中国的包装业却未能与世界同步。新中国成立前,中国包装行业发展举步维艰,在新中国成立以后情况迅速得到彻底改变,中国包装工业实现了从无到有、从小到大、由弱到强的跨越式发展,不仅建立起门类齐全、体系完整的现代包装工业体系,而且成为世界包装大国。
图片
行业发展现状
1、企业数量规模不断增长
2016-2023年,我国包装行业规模以上企业数量(年主营业务收入2000万元及以上全部工业法人企业)呈稳步上升的趋势。这反映行业入局者逐渐增多,市场竞争日益激烈。根据中国包装联合会统计数据显示,2023年中国包装行业规模以上企业数量达10632家,比2022年增加772家。
图片
2、包装行业整体供应量小幅上升
从供给情况来看,2023年中国包装行业整体供给量小幅上升。根据中国联合会数据统计,2023年中国箱纸板产量1586.99万吨,同比增长0.32%;塑料薄膜产量1695.36万吨,同比增长2.05%;玻璃包装容器产量1671.02万吨,同比增长0.37%。
图片
3、行业需求规模出现负增长
2013-2023年,我国包装行业市场规模变化较为波动,2018年,我国加大污染防治力度,推出《全面加强生态环境保护、坚决打好污染防治攻坚战》等环保政策,要求在能源、冶金、建材、有色、化工、造纸、印染、农副食品加工等行业,全面推进清洁生产改造或清洁化改造,包装行业受到一定影响。
随着包装产业绿色转型进程逐渐步入正轨,再生包装材料性能提升、可回收、可复用、可堆肥关键技术得到发展,同时,电子商务的快速发展推动快递包装需求规模大量增长,尤其是疫情期间实施封控措施,居民消费方式和习惯发生较大改变,包装行业整体呈现增长趋势。2022-2023年,全国包装行业规模及以上企业营业收入连续两年出现下降,2023年规模以上企业实现营业收入11539.06亿元,同比下降0.22%。
图片
行业竞争格局
1、区域竞争格局:广东省各包装产业均排在全国前列
(1)福建省箱纸板产量最高
2023年我国箱纸板行业产量排在前五位的地区依次是福建省、安徽省、广东省、河北省和浙江省。其中,福建省完成累计产量390.99万吨,占全国总产量的24.64%,同比增长10.88%,产量排在全国首位。
图片
(2)广东省瓦楞纸箱产量领先
2023年在瓦楞纸箱行业,产量排在前五位的地区依次是广东省、浙江省、江苏省、湖北省和山东省。其中,广东省产量排在首位,产量为464.15万吨占全国总产量的16.21%。
图片
(3)浙江省塑料薄膜产量位居首位
2023年全国塑料薄膜产量排在前五位的地区依次是浙江省、广东省、江苏省、福建省和山东省。其中,浙江省完成累计产量404.42万吨,排在所有省份的第一位。
图片
(4)山东省玻璃包装产量排名第一
2023年全国玻璃包装产量排在前五位的地区依次是山东省、四川省、河北省、广东省和福建省。其中,山东省完成累计产量399.17万吨,占全国总产量的23.89%。
图片
2、企业竞争格局:塑料包装行业集中度较低
(1)纸制品包装行业竞争层次
纸包装市场按照利润率和规模体量呈现金字塔状:金字塔最底层的是工业包装及低端商业包装,规模体量最大,原材料以箱板、瓦楞为主,结构简单个性化程度低,多用于低客单价的日用品、快消品、快递包装以及部分高客单价但体积较大的商品(如家电),净利润水平约在2%~5%;中高端商业包装主要以白卡纸、白板纸等材料为主,印刷精美、结构复杂、设计附加值高,主要用于高客单价、小体积的商品,如消费电子、高端白酒、精品烟盒、高端礼品,其中消费电子包装净利率多在5%~15%,烟酒包装净利润率可达20%~30%。
图片
(2)塑料包装行业竞争梯队
我国塑料包装行业的市场集中度很低,塑料软包装行业竞争激烈,国内不但大小工厂林立,企业还直面跨国同行的竞争。
我国塑料包装行业大体可以分为四个梯队,第一梯队为龙头型企业,主要有永新股份、安姆科(中国)、紫江企业等,营业收入在20亿元以上,塑料包装相关板块业务在20亿元以上;第二梯队为行业内主要竞争者,主要有通产丽星、王子新材、珠海中富等营收在10亿元以上,塑料包装相关板块在5亿元以上的企业;第三梯队为行业中坚力量,主要为南方包装、普拉斯包装、宏裕包材、海顺新材等大中型企业,此梯队企业数量最多,也更有可能出现新的龙头企业;第四梯队为广大中小企业,产品偏向中低端,企业规模较小,竞争力较弱。
图片
行业发展前景及趋势预测
1、到2029年行业销售规模有望接近1.5万亿元
当前国内外经济形势依然复杂严峻,全球经济增长有所放缓,外部不稳定不确定因素增多,国内发展不平衡不充分问题仍较突出,经济面临新的下行压力。进出口增速略升,贸易结构继续优化,在美国极限施压情况下,和新冠疫情席卷全球的大环境下,我国对外贸易仍然延续平稳发展态势。从贸易伙伴看,我国对欧盟和东盟等主要市场进出口增长,对“一带一路”沿线国家进出口增速高于整体增速,这是中国外贸结构优化的表现。
随着中国进入后疫情时期,线上消费已经成为中国经济增长的第一驱动力,而电子商务的发展及国内外贸易状况与包装产业密切相关,从我国贸易情况平稳发展及电子商务迅速增长情况来看,未来中国包装行业前景仍将保持景气。
2022年9月,中国包装联合会发布《中国包装工业发展规划(2021-2025年)》,提出“十四五”期间,包装产业发展增速略高于国民经济平均增速;至“十四五”末,年总产值突破3万亿元,占全国GDP比重达到2.5%左右。前瞻产业研究院结合产业增长趋势,初步预测,至2029年,中国包装行业销售收入将会接近1.5万亿元。
图片
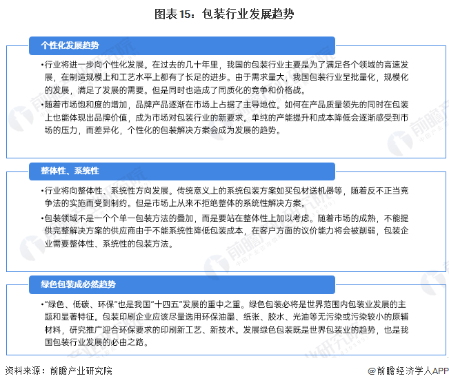
2、包装行业未来三大方向值得关注
未来,我国包装行业将朝着整体性、系统性和绿色环保等方向发展。
图片
更多本行业研究分析详见前瞻产业研究院《中国包装行业市场前瞻与投资战略规划分析报告》。
同时前瞻产业研究院还提供产业新赛道研究、投资可行性研究、产业规划、园区规划、产业招商、产业图谱、产业大数据、智慧招商系统、行业地位证明、IPO咨询/募投可研、专精特新小巨人申报等解决方案。在招股说明书、公司年度报告等任何公开信息披露中引用本篇文章内容,需要获取前瞻产业研究院的正规授权。