免费乘车、交通管制!河北4地最新通告

2024年河北省中考将于6月21日-23日进行。河北多地发布免费乘车、交通管制最新消息,提醒大家注意↓↓↓

石家庄
中考期间,考生及两名家长免费乘地铁
2024年中考在即,为保障广大考生及陪考家长高效便捷出行,石家庄地铁特开展助力中考活动。
6月21-22日,地铁运营时间内,中考考生凭准考证从专用通道免费进站乘车,两名家长也可免费乘车,届时可留意车站导向指引。
2024年中考期间,石家庄地铁设置爱心候考区,分别是:体育场站、市二中站、和平医院站、东里站、高柱站、平安大街站,为陪考家长提供一次性雨衣、纸杯、扇子、纸抽等物品。
考试期间设置32个爱心助考点,提供纯净水、应急文具、爱心药箱、考生快速通道、雨伞借用等暖心服务,以备不时之需。
爱心助考点:
图片
唐山
“唐山交警”最新消息:2024年中考将在6月21日-23日进行,为确保中考期间唐山市道路交通畅通和考点周边道路交通有序高效运行,唐山交警提前对考点管制区域各路口进行了配时方案优化设计,并安排在各考点周边路口增派警力,开展周边交通疏导与秩序维护,确保考点周边道路不发生严重拥堵。
一、唐山市区考点交通管制路段
图片
二、交通管制时间
6月21日 预计7:30-11:30、13:00-19:15;
6月22日 预计7:30-11:30;13:00-16:30;
6月23日 预计7:30-12:30。
(交通管制的具体起止时间将根据中考当天人流车流情况确定,建议社会车辆提前、滞后起止时间通行)
三、主城区考点及绕行路线

1.唐山第九中学


图片


2. 唐山开滦十中


图片


3. 唐山第二十六中学


图片


4. 唐山第八中学、五十四中(主校区、西校区)


图片


5. 唐山第十二中学(南校区、北校区)


图片


6. 唐山第二十一中学


图片


7. 唐山高新中学


图片


8. 唐山龙泉中学


图片

受中考部分考点交通管控、周五晚高峰等多重因素叠加影响,预计6月21日16时开始,唐山市区将出现不同程度的拥堵,预计17:00-19:30拥堵将达到峰值,市区交通压力将急剧上升,预计20:00市区交通恢复正常水平,请有出行需求的市民合理规划出行时间,选择合适的出行方式,注意错峰出行。
6月19日,据“迁安发布”消息:中考期间,考生凭本人准考证可免费乘坐迁安城区公交车。
邯郸
据“邯郸巴士”消息,邯郸公交集团关于2024年中考期间公交运营保障的公示。全市中考将于6月21日—23日进行,邯郸公交集团将继续爱心送考,给考生提供良好的公交出行环境,优质的服务保障,全力做好中考期间运营工作,为考生顺利参加中考保驾护航。
一、考点设立情况
主城区共设19个考点,具体为:市一中(丛台校区)、市一中(中华校区)、市二中、市三中、市四中、邯山区一中、市七中(二中南校区)、市十中、市十二中、市二十八中、市三十一中、市职教中心、市复兴中学、市钢苑中学、市荀子中学、市滏春中学、市锦玉中学、经开区弘济学校、冀南新区育华实验学校。
二、运营服务保障
1、爱心送考,免费乘车。6月21日—23日全市中考期间,所有中考生凭准考证免费乘坐公交车。
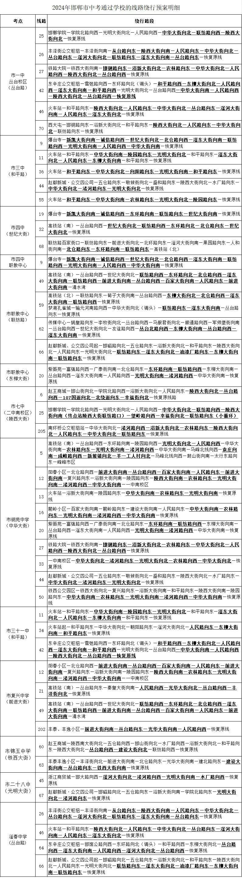
2、交通管制,临时绕行。无特殊情况公交按原线路行驶。如遇交通管制,公交将结合考点周围道路管制及交通运行的实际情况,服从现场交警安排进行临时绕行(绕行预案见附表)。
3、禁止鸣笛,便捷服务。为给考生创造良好的考试环境,一是通过考点的公交线路,视客流情况适当加密运营,增加班次。二是所有公交车在经过考点路段时严禁鸣喇叭,关闭GPS自动报站声音(考试结束后开启);三是确保公交车辆技术状况良好,全天候开启空调;四是考生包车,保证准时准点接送考生;五是司乘人员尽可能为考生提供方便,做到有问必答,并及时提醒考生带好随身物品,注意安全。
图片
“邯郸交巡警微发布”最新消息:中考期间,为给广大考生营造良好的考试环境,邯郸交巡警将对邯郸市部分道路实行临时交通管理措施。
考点分布:
图片
交通管控时间:
中考期间8:00至11:00(23日上午延长至12:00),13:00至16:00(21日下午延长至18:45)。
除与中考工作有关的车辆、公交车、出租车外,禁止其他车辆通行,通行车辆禁止鸣笛。
各考点交通管制路段:

1.邯郸市第一中学(中华校区)

邯郸市一中中华校区门前中华南大街(107国道至龙旺伯乐佳园路段)。


2.邯郸市第一中学(丛台校区)

邯郸市一中丛台校区门前丛台路(中华大街至陵西大街)。


3.邯郸市第二中学

门前中华北大街(彩虹桥北至钓鱼台售楼处),107国道穿十五里铺到中华北大街路段。


4.邯郸市第三中学

邯郸市三中门前和平路(曙光街口至绿化街口)及东侧曙光街(和平路口至向阳路口)。


5.邯郸市第四中学

邯郸市四中西侧世纪大街(联纺路至诚信路)、北侧诚信路(世纪大街至新凯大街)、南侧文明路(世纪大街以东至联纺路)、南侧英才路(世纪大街以东至联纺路)。


6.邯郸市第二中学南校区(原七中)

门前陵西北大街与望岭西路交叉口到陵西桥北,青年路与幸福路交叉口到邯郸开放大学(原市一财校)大门口。


7.邯郸市第十中学

邯郸市第十中学门前先锋路(建设大街至学军街口)、西侧学军街(先锋路至八一路)。


8.邯郸市第十二中学

邯郸市十二中学门前贸易路(陵东街至陵西街)。


9.邯郸市第二十八中学

邯郸市二十八中学门前水厂路(光明大街至滏河大街)、东侧罗南街(水厂路至育德路)。


10.邯郸市第三十一中学

邯郸市三十一中门前和平路(滏东大街至东柳西街)、滏东大街(和平路至轴北路)。


11.邯郸市三中南校区(原钢苑中学)

邯郸市钢苑中学(即市三中南校区)门前中华大街(农林路到渚河路段)、渚河路段南侧(渚河路和中华大街交叉口西至100米内)。


12.邯郸市职教中心

邯郸市职教中心门前联纺路(东柳北大街至滏东大街)、东侧东柳北大街(联纺路至北仓路)、西侧广泰街(联纺路至油漆厂路)。


13.邯郸市复兴中学

邯郸市复兴中学门前前进大街(先锋路至丛台路口)、北侧建国路(前进大街路口至时光街路口)。


14.邯郸市锦玉中学

邯郸市锦玉中学门前铁西北大街(丛台路口至联防路口)。


15.邯郸市滏春中学

邯郸市滏春中学门前新春厂街与丛台路交叉口往北一直到新春厂街与滏西大街交叉口。 


16.邯郸市荀子中学

邯郸市荀子中学门前民生路(107国道北张庄村到水文对路口)。


17.邯山区第一中学

邯山区一中门前秦皇大街(邯临线以南至东填池村)、北侧太极路(秦皇大街以东至荀子大街)、东侧荀子大街(邯临线以南至东填池村)。


18.弘济学校

邯郸经济技术开发区弘济学校门前开肥线(正肥线至弘济大街)、东侧弘济大街(郝家堡路口至小西堡村口)。


19.冀南新区育华实验学校

冀南新区育华实验学校门前中华南大街(市一中至邯济铁路桥)。

定州
“定州交警”发布中考期间出行安全提示:
定州市共设置9个考点,分别为河北定州中学、定州市第一中学、定州市第二中学、定州市实验中学、定州市职教中心、定州市第四中学(北环路中学)、定州市第五中学(东高中学)、李亲顾中学、晏阳初中学。
管制路段:明月街(中山路至兴华路路段);管制时间:6月21日7:00-19:30 、6月22日7:00-17:00、6月23日7:00-13:00。
管制路段:实验路(清风街至商业街路段);管制时间:6月21日7:00-19:30、6月22日7:00-17:00、6月23日7:00-13:00。
管制路段:北门街与107国道交叉口北侧至职教中心东侧丁字路口向北50米;管制时间:6月21日7:00-19:30、6月22日7:00-17:00。
以上路段在管制时间除与中考工作有关的车辆允许通行外,其他车辆禁止通行,通行车辆禁止鸣笛。