《CEJ》广州大学/华南理工:TEMPO氧化纤维素纳米纤维增强水凝胶,用于温度响应和人体运动传感

图片

第一作者:Jintang Luo

通讯作者:Tingting Han,Tao Song

通讯单位:广州大学,华南理工大学

DOI: 10.1016/j.cej.2024.152649

背景介绍

如今,由于电子技术的快速发展,柔性可穿戴电子设备被广泛应用于各种智能应用中,如远程医疗诊断、电子皮肤和人机界面。皮肤作为人体最大的感觉器官,具有灵活性、可拉伸性,对各种外部信号敏感,如张力、压力、温度或湿度。受医疗需求的激励和这些独特特性的挑战,模拟天然皮肤的感觉和刺激反应性的电子皮肤的设计和制造引起了世界各地研究人员的极大关注。导电水凝胶由于其许多有前途的特性,如优异的可弯曲性和皮肤亲和性、柔性功能可调节性、可靠的导电性或易于制造,已被公认为组装柔性和可穿戴电子皮肤的最理想材料之一。

水凝胶是典型的具有三维网络结构的柔软潮湿材料,通过物理、离子或共价相互作用交联聚合物链形成。水凝胶可以容纳大量的流体,同时仍然保持稳定和不溶性。由于其良好的亲水性、渗透性和低摩擦系数,水凝胶在医用泡沫或海绵、软组织工程、流体吸收剂和生物传感器膜中具有巨大的应用潜力,仅举几个与医学相关的例子。通常,水凝胶主要由石油基合成聚合物制成,主要如聚甲基丙烯酸2-羟基乙酯(pHEMA)、聚乙二醇(PEG)、聚乙烯醇(PVA)、聚丙烯酸(PAA)和聚丙烯酰胺(PAM)。在这些合成聚合物中,由丙烯酸(AA)聚合合成的PAA不仅具有良好的生物相容性,而且携带大量亲水性-COOH基团,可以为离子导电水凝胶提供富含水分的交联网络,赋予PAA基离子导电水凝胶高导电性。因此,基于PAA的水凝胶被认为是柔性电子皮肤的理想候选者。然而,纯PAA水凝胶通常具有较弱的抗压强度和抗疲劳性,因此当对其施加强大的外部压缩力时,它们经常被损坏或破坏。这大大抑制了它们作为压力检测的应变和压力传感器的应用,例如,在人类疾病的检测中,例如对扁平足患者的初步筛查。此外,水凝胶电子皮肤的实际应用可能涉及显著变化的热环境和水合环境(例如,冷、热、干或湿条件),从力学、功能和人体设备集成的角度对水凝胶电子皮肤提出了重大挑战[36]。此外,含有大量水的传统导电水凝胶往往不可避免地在零度以下的温度下结冰,并在结冰状态下失去灵活性,这大大限制了此类水凝胶在寒冷环境中的使用。这也导致导电水凝胶传感器不能对温度刺激做出一致响应。因此,开发能够在零度以下对各种刺激做出反应的水凝胶电子皮肤非常重要。总体而言,水凝胶电子皮肤在低温和高温下同时具有良好的生物相容性、足够的强度和抗疲劳性以及优异的导电性和环境兼容性是一个重大挑战。

纤维素纳米纤维(CNFs)是一种重要的具有优异生物相容性的纳米纤维素类型,作为一种特殊的添加剂已被广泛应用,特别是通过其固有的极高杨氏模量、高纵横比和高表面活性来增强水凝胶的机械性能。除此之外,近年来,据报道,CNFs还具有在不同系统中作为有效分散剂的能力,例如Pickering乳液、石墨烯分散体和PEDOT等。这启发了我们,CNFs.实际上可以起到分散剂(用于减少PAA聚合物链的团聚)和机械增强剂(用于增强AA基水凝胶的机械性能)的双重作用。此外,为了提高冷冻耐受性,可以将离子化合物作为冷冻保护剂引入水凝胶网络中。然而,基于离子化合物的水凝胶(如NaCl、LiCl和CaCl2)存在一些局限性,例如由于脱水条件下不可避免的水蒸发,在长期使用过程中稳定性较差,阻碍了其实际应用。与离子化合物相比,甘油(1,2,3-泛三醇)能够与水分子形成氢键,并扰乱水分子本身的自然排列,阻碍冰晶的形成(即在较低温度下诱导冻结)和水的蒸发(即在较高温度或较长时间内实现脱水)。甘油-H2O系统的防冻效果已在食品保鲜和汽车防冻配方中得到证明。据报道,通过引入甘油-H2O二元溶剂体系,离子导电有机水凝胶可以在较宽的温度范围(−20至60°C)内保持良好的机械和导电(~8.2 S m−1)性能。此外,有机水凝胶可以在25°C下放置30天,重量损失最小。这促使我们在PAA-CNFs系统中使用甘油-H2O二元溶剂,不仅可以保持水凝胶的高电导率,还可以提高水凝胶的防冻和保水性能。

本文亮点

1. 本工作基于TEMPO氧化CNFs(TOCNFs)的多功能性和金属离子相互作用的综合策略,制备了一种具有优异机械和电学性能的丙烯酸基导电水凝胶。

2. 具有丰富–COOH基团的TOCNFs在水凝胶中发挥着关键作用,其方式是:a)将聚丙烯酸(PAA)链良好分散在水凝胶中,形成均匀多孔的多网络,b)提供更多–COOH与Fe3+相互作用,c)与PAA和甘油形成更多氢键,以及d)为最终水凝胶提供高模量。

3. 所获得的最佳水凝胶显示出竞争性的机械性能(在70%压缩应变下为0.88 MPa;在873%拉伸应变下为0.24 MPa)和抗疲劳性能(在500次50%压缩循环后的56.5%强度保持率;经过20次200°%拉伸循环后,强度保持率为51.7°%)、高电导率(2.45 S m−1)和灵敏度(对于超过100°%的拉伸应变,GF高达2.62),同时在−25°C下仍保持高电导率(1.67 S m−2)。

图文解析

图片

图1. a) 不同TOCNF含量的水凝胶的FTIR光谱;b) 水凝胶的快速凝胶化示意图以及水凝胶内氢键和金属离子配位的拟议机制;c、 d)具有不同Fe3+含量的水凝胶的FTIR光谱。


图片

图2. a) 水凝胶的SEM显微照片a)AC0-6Fe-K;b) AC1-6Fe-K;c) AC5-6Fe-K;d) AC10-6Fe-K;e) AC15-6Fe-K在不同尺度下;f) AC10-6Fe-K水凝胶样品中C、O、Fe和K的元素分布。


图片

图3. a) 和b)具有不同含量的TOCNF和FeCl3的立方体形状水凝胶分别在70%应变下的压缩应力;c) 以及d)分别具有不同含量的TOCNF和FeCl3的长条水凝胶样品在断裂应变下的拉伸应力。


图片

图4. a)AC0-6Fe-K的压缩应力;b) AC10-6Fe和c)AC10-6Fe-K水凝胶在最大50%应变下分别进行500次加载-卸载循环;d)AC0-6Fe-K的拉伸应力;e) AC10-6Fe和f)AC10-6Fe-K水凝胶在最大200%拉伸应变下进行20次加载-卸载循环。


图片

图5. a) 和b)不同水凝胶随时间的保水性能和保水率;c) 以及d)不同水凝胶的EIS和相应的电导率。插图:EIS测试的组件示意图。


图片

图6. a) 不同甘油含量的水凝胶的FTIR光谱;b) 防冻导电水凝胶的制备以及甘油在水凝胶中提供氢键的拟议机制的示意图;水凝胶的SEM显微照片,c)AC10-6Fe-K;d) AC10G2-6Fe-K;e) 不同规模的AC10G4-6Fe-K。


图片

图7. a) 研究了不同甘油含量的长条水凝胶在断裂应变下的拉伸应力;b)AC10G2-6Fe-K和c)AC10G4-6Fe-K水凝胶样品在不同拉伸应变下的加载-卸载曲线;d)AC10G2-6Fe-K和e)AC10G4-6Fe-K水凝胶样品在最大200°%拉伸应变下20次加载-卸载循环的拉伸应力。


图片

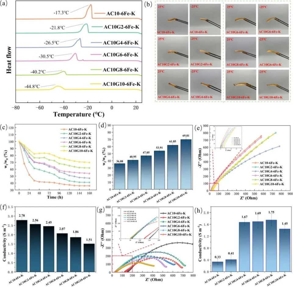
图8. 防冻导电水凝胶。a) DSC曲线;b) 在25°C和−25°C下处理后的物理图像;c) 和d)随时间的保水性能和保水率;e) 以及f)EIS和相应的电导率(25°C);g) 以及h)具有不同甘油含量的水凝胶的EIS和电导率(−25°C)。


图片

图9. a) 不同甘油含量的水凝胶的性能比较;b) ac10g4-6fe-k水凝胶作为导体在25°C和−25°C下处理后连接到红色led指示器及其电路的示意图;AC10G4-6Fe-K水凝胶对c)0°C和−25°C的响应;d) 60°C、70°C、80°C和90°C;以及e)AC10G4−6Fe-K水凝胶的电阻随温度的变化。


图片

图10. 立方体形状水凝胶的相对电阻变化a)AC10-6Fe-K;b) AC10G4-6Fe-K在70%应变下压缩;长条形水凝胶的相对电阻变化c)AC10-6Fe-K;d) AC10G4-6Fe-K在500%应变的张力下;AC10G4-6Fe-K水凝胶的电阻变化信号输出,10倍于e)50%,f)100%,g)200%拉伸加载-卸载。


图片

图11. a) AC10G4-6Fe-K水凝胶附着在指节上并以不同角度弯曲的图示;AC10G4-6Fe-K在b)30°、c)60°和d)90°连续弯曲、关节弯曲e)膝盖、f)手腕和g)肘部下手指关节处的电阻变化信号输出。


图片

图12. AC10G4-6Fe-K在a)吞咽、b)脉搏跳动、c)轻按手指和d)书写时的电阻变化信号输出。

来源:柔性传感及器件