有助于增肌与代谢健康:中国科学家发现关键基因的调控作用

01
广东省科学院微生物研究所的谢黎炜研究员团队在《SCIENCE CHINA-Life Sciences》期刊上发表的研究成果,为肌肉增长和代谢紊乱治疗提供了新的方向。研究发现,骨骼肌特异性敲除Bambi基因不仅能诱导肌肉肥大,还能通过内分泌途径激活皮下白色脂肪米色样变,从而抵抗代谢紊乱。
图片
02
骨骼肌作为人体最大的代谢器官之一,不仅支撑身体结构和运动功能,还通过分泌肌肉因子对全身代谢活动产生重要影响。然而,随着年龄增长和疾病影响,肌少症和恶病质等病理状态会破坏肌肉蛋白代谢平衡,导致肌肉萎缩和代谢功能紊乱。
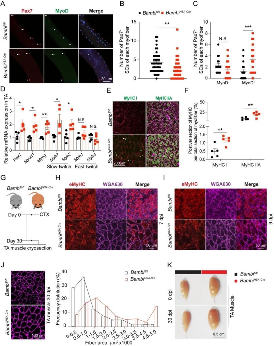
谢黎炜团队的研究发现,Bambi基因是HIF2的直接靶标,骨骼肌特异性敲除Bambi可以激活肌卫星细胞,促进肌肉损伤后修复,重现了HIF2小分子抑制剂注射促进肌肉生长的现象。此外,敲除Bambi后,氧化型代谢型肌纤维数增加,肌纤维面积增大,肌肉量明显增多
图片骨骼肌中特异性敲除Bambi促进肌肉损伤修复
研究还发现,骨骼肌敲除Bambi增强了与产热、胰岛素、氧化磷酸化通路相关的基因表达,提升了机体能量消耗,改善了胰岛素敏感性和葡萄糖耐受性。同时,骨骼肌特异性Bambi敲除使皮下脂肪组织中多室性脂肪细胞数增多,脂肪细胞中线粒体数目增加,脂肪组织呈米色样变,增强了机体抵抗冷刺激的能力。
进一步研究显示,骨骼肌特异性Bambi敲除小鼠的皮下脂肪组织中有更多血管基质部分(SVF)细胞,这些细胞更倾向于向米色脂肪细胞分化。在高脂饮食喂养条件下,这些小鼠展现出更强的葡萄糖耐受性和胰岛素敏感性,脂肪细胞中UCP1蛋白表达更高,表明能抵抗高脂诱导的代谢紊乱。
03
这项研究不仅揭示了Bambi基因在骨骼肌稳态和代谢中的关键作用,还为治疗衰老诱发的肌萎缩和代谢综合症提供了新的干预靶点和策略。通过调节Bambi基因,有望实现只增加肌肉而不增加脂肪,对抗代谢紊乱,提高生活质量。
参考
Xiangping Yao et al., Skeletal Muscle-specific Bambi deletion induces hypertrophy and oxidative switching coupling with adipocyte thermogenesis against metabolic disorders. SCIENCE CHINA Life Sciences (2024)