突破性研究:生姜成分或成帕金森病治疗新希望

01
帕金森病,作为一种常见的神经退行性疾病,给患者及其家庭带来了沉重的负担。
然而,近期加拿大渥太华大学Maxime W. C. Rousseaux研究团队的一项研究,为帕金森病治疗带来了新的希望。
图片
02
帕金森病的主要病理特征是大脑黑质致密部多巴胺能神经元的大量死亡,以及α-突触核蛋白(α-Syn)的异常聚集形成路易小体。这些异常的蛋白质聚集不仅在细胞内形成有害的沉积物,还可能在神经元之间传播,加剧疾病的进展。
在《Cell Death & Disease》期刊上发表的研究中,Rousseaux团队发现,通过基因编辑或药理手段抑制周期蛋白依赖性激酶14(CDK14),能够显著缓解帕金森病的病理进程,并阻止α-Syn在神经元间的扩散。这一发现表明CDK14可能是治疗帕金森病的一个潜在靶点。
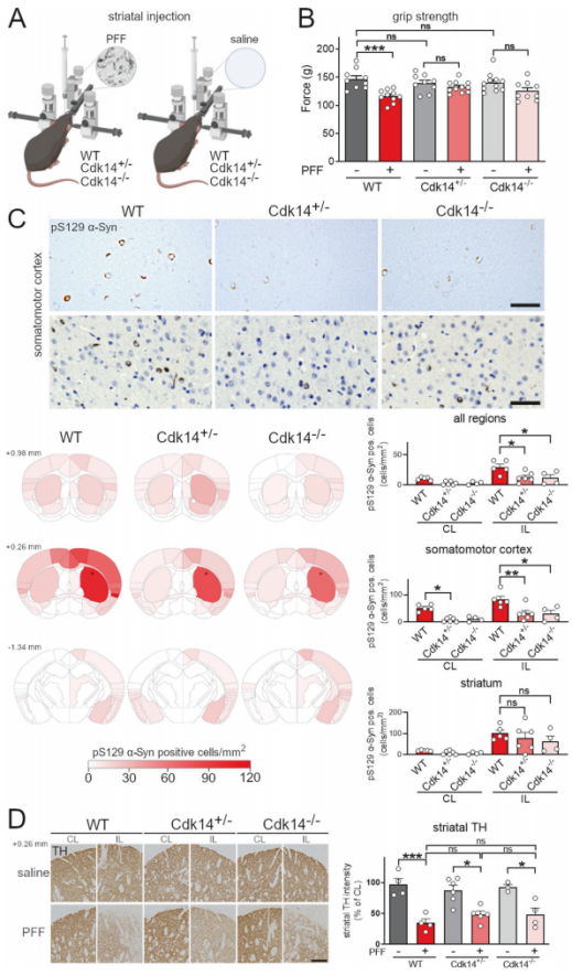
图片图1 CDK14 敲除改善帕金森病小鼠模型握力和 α-Syn 病理现象。 黑色星号代表注射位置。CL:注射位置对侧脑。IL:注射位置同侧脑
研究团队在CDK14全敲除和半敲除的小鼠脑中,注射了病理性的α-Syn预形成纤维以诱导帕金森病症状的出现。结果显示,CDK14敲除后能有效减轻α-Syn在脑中的聚集,尤其是远离注射区域脑区中的α-Syn聚集。此外,使用CDK14抑制剂FMF-04-159-2也得到了相似的结果。
特别值得一提的是,从姜科植物中提取的天然产物姜黄素,已被证实具有良好的神经保护作用,能显著抑制α-Syn的聚集。这一发现为利用生姜成分治疗帕金森病提供了科学依据。
尽管目前帕金森病的治疗手段有限,但随着对病理机制研究的深入,新型治疗药物或手段不断被提出。除了针对α-Syn的治疗方法,β2AR激动剂、LAG3受体拮抗剂等药物也在开发中。我们有理由相信,未来将有更多的治疗选择帮助患者战胜这一疾病。
此外,除了小分子抑制剂,利用反义寡核苷酸(Antisense Oligonucleotides,ASOs)来特异性降解α-突触核蛋白(α-Syn)的mRNA也是一种有效的策略。例如,Uehara等人开发的AmNA-ASO能够显著降低α-Syn的产生,并在帕金森病的动物模型中减缓病理进程的发展。
03
渥太华大学的研究不仅为帕金森病的潜在治疗提供了新的方向,也为传统草药成分在现代医疗中的应用开辟了新的可能性。随着进一步的研究和临床试验,我们期待这些发现能够转化为有效的治疗策略,为帕金森病患者带来福音。
参考
Parmasad JA, Ricke KM, Nguyen B, et al. Genetic and pharmacological reduction of CDK14 mitigates synucleinopathy. Cell Death Dis. 2024;15(4):246. Published 2024 Apr 4. doi:10.1038/s41419-024-06534-8