南充:顺庆最新发布,关系到你家孩子!

《南充市顺庆区教育和体育局关于做好2024年义务教育学校招生入学工作的通知》已经发布,为便于广大家长了解政策,现就有关问题解答如下↓↓↓


顺庆区2024年义务教育学校招生政策







关于今年的招生对象





01

孩子没满6岁可以读一年级吗?

不能。入读顺庆小学一年级必须是年满6周岁(2018年8月31日及以前出生)的顺庆籍适龄儿童、政策照顾优待对象子女和符合条件的随迁子女。



02

外地读小学,户籍在顺庆,可以回顺庆读七年级吗?

可以。顺庆初中七年级招收顺庆辖区内小学2024年应届毕业生、顺庆籍区外就读的2024年小学应届毕业生、政策照顾优待对象子女和符合条件的随迁子女。





关于今年的招生计划





03

今年我区义务教育阶段学校的招生计划是什么?


顺庆区2024年义务教育阶段

学校招生计划表

图片
图片





关于今年的招生区域





04

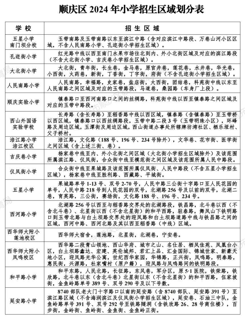
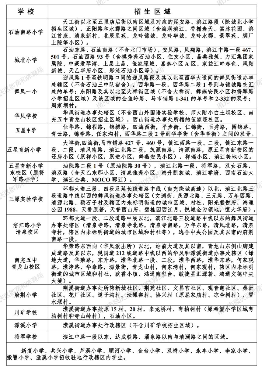
今年我区小学招生区域是怎么划分的?


顺庆区2024年小学招生区域划分表

图片
图片



05

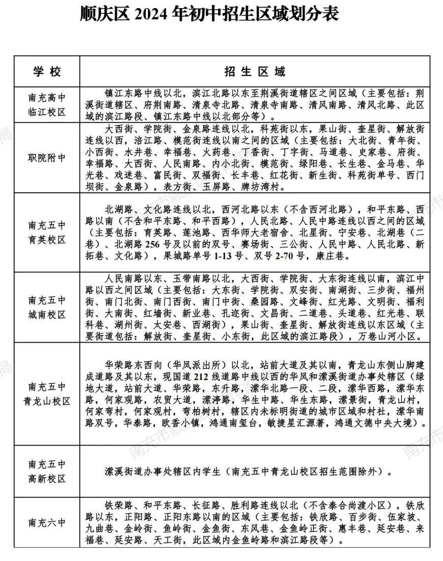
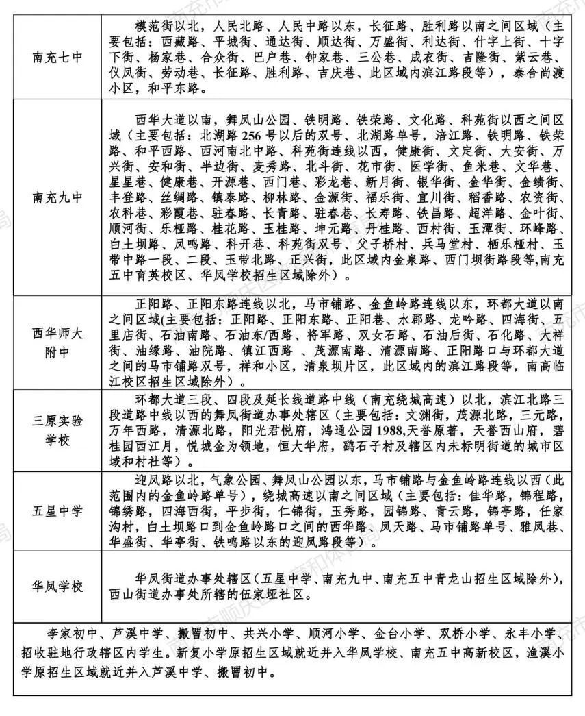
今年初中招生区域是怎么划分的?


顺庆区2024年初中招生区域划分表

图片
图片





关于一年级招生说明





06

孩子户籍在顺庆,且孩子同一户籍户主是其法定监护人(父母、祖父母、外祖父母)(下同),想在户籍划片学校就读小学一年级,报名需向学校提供什么材料?

(1)户籍证明:适龄儿童及法定监护人户口簿原件及复印件。

(2)房产证明:提供适龄儿童法定监护人房产情况证明(房产证、不动产登记证、购房合同及发票、房管部门出具的房屋档案查询证明四者之一)原件及复印件。从2025年起,适龄儿童及法定监护人拥有房屋产权面积占比应大于50%。



07

孩子户籍在顺庆,但孩子同一户籍户主不是其法定监护人,孩子应该在哪里就读一年级?

应在法定监护人户籍地对应划片学校报名就读。同时需向学校提供儿童与法定监护人关系证明(户口簿或出生证)和法定监护人房产证明。



08

孩子户籍在顺庆,但孩子同一户籍户主不是其法定监护人,想到孩子户籍地划片学校就读一年级该怎么办?

法定监护人的“经常居住地”须在划片学校招生区域内,同时提供以下证明材料:

(1)关系证明:户口簿或出生证原件及复印件。

(2)居住证明:顺庆籍法定监护人提供街道出具的在儿童户籍地连续不间断居住一年以上(截止2024年8月31日)的证明;非顺庆籍法定监护人提供公安部门出具的在儿童户籍地连续不间断居住一年以上(截止2024年8月31日)的证明。

(3)住房证明:购房者提供房产证、不动产登记证、购房合同及发票、房管部门出具的房屋档案查询证明四者之一;租房者提供在房管部门备案的房屋租赁合同和无房证明。




政策变化及解释说明





09

为什么要实行小学“房屋产权过半”政策?

为防止以“学区房”等名义炒作房价,落实中央有关“房住不炒”精神,有效遏制“择校热”,合理控制热门小学生源数量,逐步缓解城区小学“大班额”问题,推进义务教育均衡发展,我区在现有招生政策的基础上,实行“房屋产权过半”(即适龄儿童及法定监护人拥有房屋产权面积占比大于50%)办法。



10

“房屋产权过半”政策的实施范围包括哪些区域?

顺庆城区所有公办小学。



11

什么是“房屋产权过半”?

“房屋产权过半”,指用于适龄儿童入学的一套房产,适龄儿童及法定监护人拥有房屋产权面积占比大于50%。



12

“房屋产权过半”政策从什么时候开始实施?

自2025年1月1日开始实施。





关于七年级招生说明





13

初中招生是如何分派学位的?

(1)顺庆城区小学毕业学生:顺庆城区户籍学生按《顺庆区2024年初中招生区域划分表》分派学位;顺庆农村及区外户籍学生由区教体局统筹安排学位。

(2)顺庆农村小学毕业学生:原则上在就近乡镇初中就读,若学生户籍在顺庆城区,可申请在户籍地片区学校就读。

(3)顺庆区外小学毕业学生:区外小学毕业的顺庆户籍学生,申请在顺庆区就读,按《顺庆区2024年初中招生区域划分表》分派学位。





关于特殊群体入学说明





14

优待对象子女的范围是哪些?

对符合条件的烈士、现役军人、公安英模、消防救援人员、高层次人才、直接参与救治新冠肺炎患者的一线医务人员、进藏干部职工等群体子女入学,按照相关规定执行。



15

法定监护人及适龄儿童房屋拆迁了,孩子就读应该提交什么材料?

顺庆区内顺庆籍拆迁户子女入学,法定监护人备齐以下证明材料:

(1)关系证明:适龄儿童及法定监护人户口簿原件及复印件。

(2)拆迁证明:拆迁安置协议原件及复印件。

(3)居住证明:已购房的拆迁户提供法定监护人房产情况证明(房产证、不动产登记证、购房合同及发票、房管部门出具的房屋档案查询证明四者之一)原件及复印件;未购房的拆迁户提供房管部门出具的法定监护人无房证明、房管部门备案的租房合同。



16

进城务工人员,孩子就读应该提交什么材料?

进城务工人员及其他就业人员子女申请在城区接受义务教育的,由区教体局统筹安排学位,接收学校入户调查,并核实以下证明材料:

(1)关系证明:户口簿或出生证原件及复印件。

(2)居住证明:公安部门出具的在现居住地连续不间断居住一年以上(截止2024年8月31日)的证明。

(3)从业证明:务工人员出具其与顺庆区内用工单位签订的《劳动合同》;经商人员出具其作为法人代表在工商部门办理的营业执照,纳税或免税证明。务工及经商人员均须提供近一年由用工、经商单位在顺庆区社保机构连续购买12个月以上社会保险的相关证明及缴费凭证。

(4)住房证明:购房者提供房产证、不动产登记证、购房合同及发票、房管部门出具的房屋档案查询证明四者之一;租房者提供在房管部门备案的房屋租赁合同。



17

孩子身体有残疾,该如何就读?

(1)随班就读:符合入学条件并能适应普通学校学习生活的顺庆籍适龄残疾儿童、少年,可申请就近就读普通学校,学校不得拒收。

(2)特校就读:不能适应普通学校学习生活的顺庆籍适龄残疾儿童、少年,可凭户口簿、残疾证等向区特殊教育学校申请就读。

(3)送教上门:不具有接受普通教育能力和特殊教育集中学习能力的顺庆籍适龄残疾儿童、少年,由区特殊教育学校采取送教上门方式,保障儿童受教育权利。





关于义务教育异地入学说明





18

我区适龄儿童、少年能申请区外就读吗?

能。但必须符合下列条件之一:

(1)区外户籍。提供拟就读地户籍证明材料;

(2)工作调动。学生法定监护人工作调动到区外并能提供证明材料;

(3)随迁子女。学生法定监护人赴区外务工、经商的,能提供其所在地暂住证(或居住证)及务工合同、工资流水、营业执照等证明材料;

(4)境外(边疆)务工。学生法定监护人根据上级安排支援边疆、赴国(境)外工作等特殊原因需异地投靠亲友借读,提供相关证明材料;

(5)购买住房。提供拟就读地房产证(或购房合同)原件及复印件等证明材料。

符合以上条件的学生,需填报《南充市义务教育阶段学生异地入学申请表》,并持相关证明材料到区教体局审核同意后,方可向拟就读地教体局申请学位,申请市外学位的学生,还须提供接收学校出具的入学函。凡不符合以上条件的学生不能到顺庆区外就读,否则无法办理学籍,将严重影响学生就读和升学。





关于民办学校招生说明





19

民办学校学位如何分派?

民办学校在规定区域内招生,可实行九年一贯制“直升制度”,优先满足顺庆区学生入学需求。经区教体局和市教体局同意后,可招收本市户籍及其他符合政策的适龄儿童、少年,但不得招收市外户籍学生。民办义务教育学校报名人数未超过招生计划数的,直接录取全部报名学生;超过招生计划数的,实行电脑随机录取。申请但未被民办学校录取的顺庆籍适龄儿童,由区教体局统筹安排到公办学校入学;已被民办学校录取并成功注册的适龄儿童,将不再保留公办学位。





关于招生的操作流程





20

今年如何进行网络登记、报名?

所有招生信息采集通过“全省招生系统”进行。适龄儿童、少年法定监护人可通过微信关注“川教通”公众号进行信息填报,或关注“四川教育管理服务”公众号,进入“四川省教育管理公共服务平台”点击对应的报名入口进行信息填报。



21

微信关注“川教通”报名的操作流程是怎样的?


滑动查看





步骤1:

图片


步骤2:

图片


步骤3:

图片


步骤4:


步骤5:

图片


步骤6:


步骤7:

图片


步骤8:

图片


步骤9:

图片


步骤10:

图片


步骤11:

图片


步骤12:

图片


步骤13:


步骤14:

图片


步骤15:






关于招生的日程安排





22

学生网上报名、现场审核、录取分别是什么时间?


顺庆区2024年小学一年级新生入学

日程安排



顺庆区2024年初中七年级新生入学

日程安排

图片





关于招生的其它




23

不会使用智能手机在“全省招生系统”上报名怎么办?

可以就近到对应片区的中小学校代为申报。



24

一个孩子可以申报多个公办学校学位吗?

不可以。一个学生只能申报一所公办学校学位。申报多所公办学校的将驳回申报信息。



25

审核意见为驳回如何处理?

审核意见为驳回的,家长登录报名端后就可以看到情况,修改信息可重新提交。家长也可撤回报名信息,重新报名其他学校。



26

错过了网络平台报名的时间怎么办?

错过网络平台信息采集时间的顺庆辖区适龄儿童少年,由区教体局根据各招生学校学位空余情况,统筹安排学校,学生填写补录信息,学校审核相关资料。



27

还有一些问题不明白,请问有其他咨询方式吗?

  监        制 | 宋    涛        审    核 | 陈     哲
  责任编辑 | 鹏    飞       编    辑 | 邓     力

南充广播转自  |  顺庆教体

欢迎转载请注明原文或转发出处
热招岗位